Suppr超能文献

X 连锁慢性肉芽肿病小鼠模型中经慢病毒载体介导的基因治疗后的造血肿瘤。

Hematopoietic Tumors in a Mouse Model of X-linked Chronic Granulomatous Disease after Lentiviral Vector-Mediated Gene Therapy.

机构信息

San Raffaele Telethon Institute for Gene Therapy, IRCCS San Raffaele Scientific Institute, Milan, Italy; GLP Test Facility, San Raffaele Telethon Institute for Gene Therapy, IRCCS San Raffaele Scientific Institute, Milan, Italy.

San Raffaele Telethon Institute for Gene Therapy, IRCCS San Raffaele Scientific Institute, Milan, Italy.

出版信息

Mol Ther. 2021 Jan 6;29(1):86-102. doi: 10.1016/j.ymthe.2020.09.030. Epub 2020 Sep 23.

Abstract

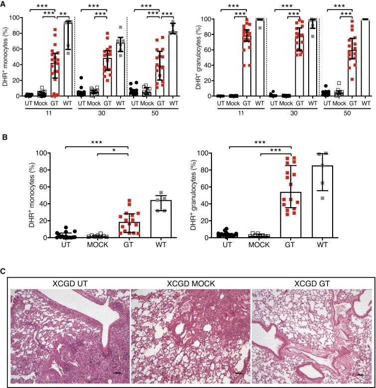
Chronic granulomatous disease (CGD) is a rare inherited disorder due to loss-of-function mutations in genes encoding the NADPH oxidase subunits. Hematopoietic stem and progenitor cell (HSPC) gene therapy (GT) using regulated lentiviral vectors (LVs) has emerged as a promising therapeutic option for CGD patients. We performed non-clinical Good Laboratory Practice (GLP) and laboratory-grade studies to assess the safety and genotoxicity of LV targeting myeloid-specific Gp91 expression in X-linked chronic granulomatous disease (XCGD) mice. We found persistence of gene-corrected cells for up to 1 year, restoration of Gp91 expression and NADPH oxidase activity in XCGD phagocytes, and reduced tissue inflammation after LV-mediated HSPC GT. Although most of the mice showed no hematological or biochemical toxicity, a small subset of XCGD GT mice developed T cell lymphoblastic lymphoma (2.94%) and myeloid leukemia (5.88%). No hematological malignancies were identified in C57BL/6 mice transplanted with transduced XCGD HSPCs. Integration pattern analysis revealed an oligoclonal composition with rare dominant clones harboring vector insertions near oncogenes in mice with tumors. Collectively, our data support the long-term efficacy of LV-mediated HSPC GT in XCGD mice and provide a safety warning because the chronic inflammatory XCGD background may contribute to oncogenesis.

摘要

慢性肉芽肿病(CGD)是一种罕见的遗传性疾病,由于编码 NADPH 氧化酶亚基的基因突变导致功能丧失。使用调节性慢病毒载体(LVs)的造血干细胞和祖细胞(HSPC)基因治疗(GT)已成为 CGD 患者的一种有前途的治疗选择。我们进行了非临床良好实验室规范(GLP)和实验室级研究,以评估针对 X 连锁慢性肉芽肿病(XCGD)小鼠髓系特异性 Gp91 表达的 LV 的安全性和遗传毒性。我们发现,经过 LV 介导的 HSPC GT,基因校正细胞可长达 1 年,XCGD 吞噬细胞中的 Gp91 表达和 NADPH 氧化酶活性得到恢复,组织炎症减少。尽管大多数小鼠没有出现血液学或生化毒性,但一小部分 XCGD GT 小鼠发展为 T 细胞淋巴母细胞瘤(2.94%)和髓样白血病(5.88%)。在接受转导的 XCGD HSPC 移植的 C57BL/6 小鼠中未发现血液系统恶性肿瘤。整合模式分析显示,在具有肿瘤的小鼠中,少数克隆组成具有罕见的优势克隆,载体插入位于癌基因附近。总的来说,我们的数据支持 LV 介导的 XCGD 小鼠 HSPC GT 的长期疗效,并提供了一个安全警告,因为慢性炎症性 XCGD 背景可能导致肿瘤发生。

https://cdn.ncbi.nlm.nih.gov/pmc/blobs/e366/7791081/045c88d4899e/fx1.jpg

文献检索

告别复杂PubMed语法,用中文像聊天一样搜索,搜遍4000万医学文献。AI智能推荐,让科研检索更轻松。

立即免费搜索

文件翻译

保留排版,准确专业,支持PDF/Word/PPT等文件格式,支持 12+语言互译。

免费翻译文档

深度研究

AI帮你快速写综述,25分钟生成高质量综述,智能提取关键信息,辅助科研写作。

立即免费体验