Suppr超能文献

从事科学、技术、工程和数学领域的女孩:这是榜样的作用吗?

Girls in STEM: Is It a Female Role-Model Thing?

作者信息

González-Pérez Susana, Mateos de Cabo Ruth, Sáinz Milagros

机构信息

Department of Business Economics, School of Business & Economics, Universidad CEU San Pablo, Madrid, Spain.

Internet Interdisciplinary Institute, Universitat Oberta de Catalunya (UOC), Barcelona, Spain.

出版信息

Front Psychol. 2020 Sep 10;11:2204. doi: 10.3389/fpsyg.2020.02204. eCollection 2020.

Abstract

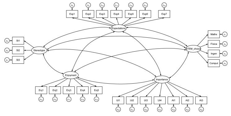
Women are underrepresented in STEM (science, technology, engineering, and mathematics) careers, and this poses new challenges at the dawn of the era of digital transformation. The goal of the present study is to demonstrate how female role models influence girls' preferences for STEM studies. This paper evaluates a role-model intervention in which female volunteers working in STEM go into schools to talk to girls about their careers. The study was conducted with 304 girls, from 12 years old (sixth primary grade) to 16 years old (fourth secondary grade), both before and after the role-model sessions. An adaptation of the expectancy-value theory of achievement motivation is used to test the extent to which this role-model intervention improves girls' beliefs that they can be successful in STEM fields and increases their likelihood of choosing a STEM career. The results of multigroup structural equation modeling analysis show that on average, the role-model intervention has a positive and significant effect on mathematics enjoyment, importance attached to math, expectations of success in math, and girls' aspirations in STEM, and a negative effect on gender stereotypes. Additionally, the female role-model sessions significantly increase the positive impact of expectations of success on STEM choices. Finally, the moderation role of the counterstereotypical content of the role-model sessions is tested. The results show that the higher the counterstereotypical character of the sessions, the higher the relationship between expectations of success in math and the choice of STEM. These results are discussed regarding their implications for long-term STEM engagement.

摘要

女性在科学、技术、工程和数学(STEM)领域的职业中代表性不足,而这在数字转型时代的开端带来了新的挑战。本研究的目的是证明女性榜样如何影响女孩对STEM学科的偏好。本文评估了一项榜样干预措施,即从事STEM工作的女性志愿者走进学校,与女孩们谈论她们的职业。该研究在304名年龄从12岁(小学六年级)到16岁(初中四年级)的女孩中,在榜样课程前后均开展了相关调查。采用对成就动机的期望价值理论的一种改编形式,来测试这种榜样干预在多大程度上提高了女孩们认为自己能够在STEM领域取得成功的信念,并增加了她们选择STEM职业的可能性。多组结构方程建模分析结果表明,平均而言,榜样干预对数学乐趣、对数学的重视程度、对数学成功的期望以及女孩们在STEM领域的抱负具有积极且显著的影响,而对性别刻板印象有负面影响。此外,女性榜样课程显著增加了成功期望对STEM选择的积极影响。最后,测试了榜样课程中反刻板印象内容的调节作用。结果表明,课程的反刻板印象特征越高,数学成功期望与STEM选择之间的关系就越高。针对这些结果对长期参与STEM领域的影响进行了讨论。

https://cdn.ncbi.nlm.nih.gov/pmc/blobs/c0e5/7511552/c2f8cd557da8/fpsyg-11-02204-g001.jpg

文献检索

告别复杂PubMed语法,用中文像聊天一样搜索,搜遍4000万医学文献。AI智能推荐,让科研检索更轻松。

立即免费搜索

文件翻译

保留排版,准确专业,支持PDF/Word/PPT等文件格式,支持 12+语言互译。

免费翻译文档

深度研究

AI帮你快速写综述,25分钟生成高质量综述,智能提取关键信息,辅助科研写作。

立即免费体验