Suppr超能文献

miR-146a-5p通过抑制TRAF6在非小细胞肺癌中发挥致癌作用。

miR-146a-5p Plays an Oncogenic Role in NSCLC via Suppression of TRAF6.

作者信息

Liu Xiangdong, Liu Bo, Li Ruihua, Wang Fei, Wang Ning, Zhang Maihe, Bai Yang, Wu Jin, Liu Liping, Han Dongyu, Li Zhiguang, Feng Bin, Zhou Guangbiao, Wang Shujing, Zeng Li, Miao Jian, Yao Yiqun, Liang Bin, Huang Lin, Wang Qi, Wu Yingjie

机构信息

Institute for Genome Engineered Animal Models of Human Diseases, Dalian Medical University, Dalian, China.

National Center of Genetically Engineered Animal Models for International Research, Dalian Medical University, Dalian, China.

出版信息

Front Cell Dev Biol. 2020 Sep 2;8:847. doi: 10.3389/fcell.2020.00847. eCollection 2020.

Abstract

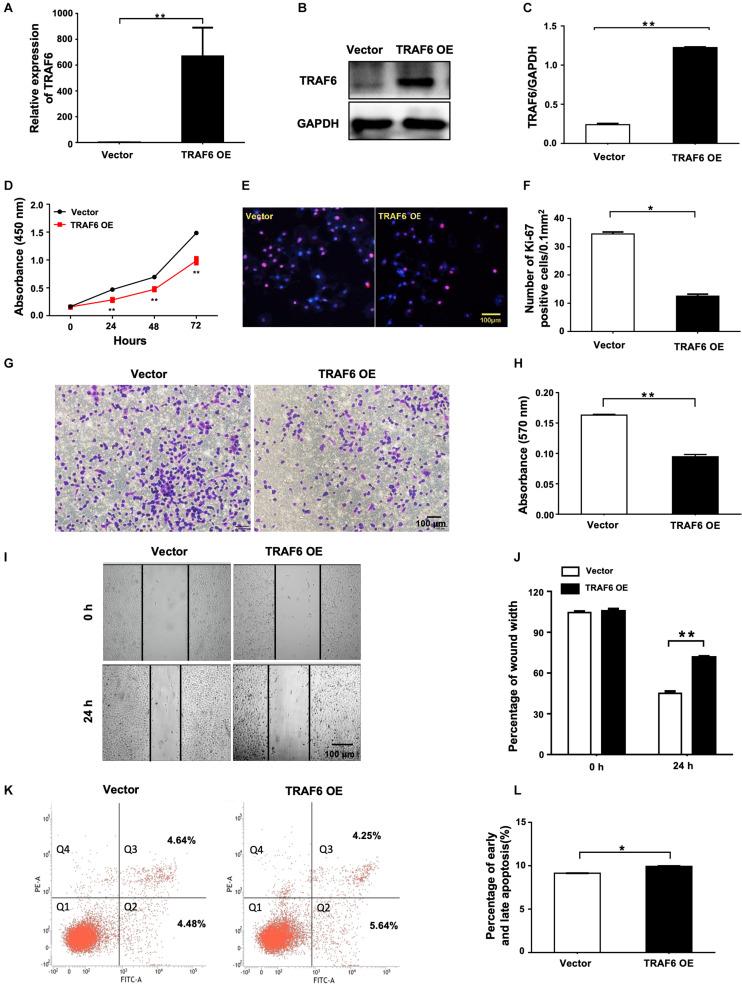
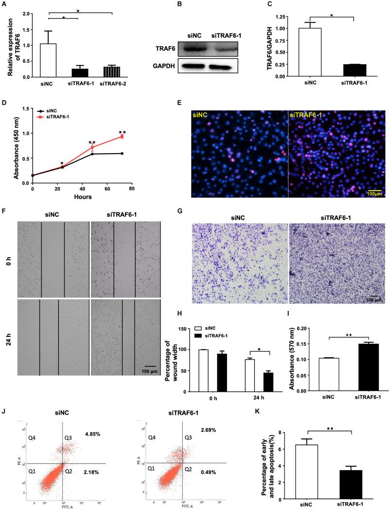
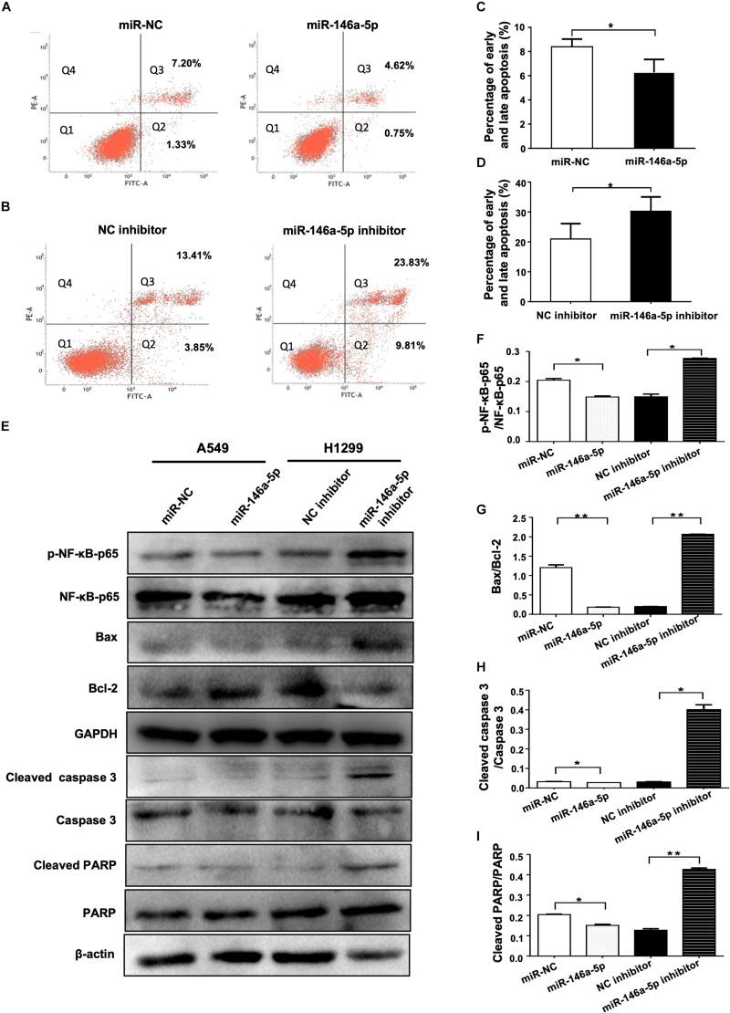
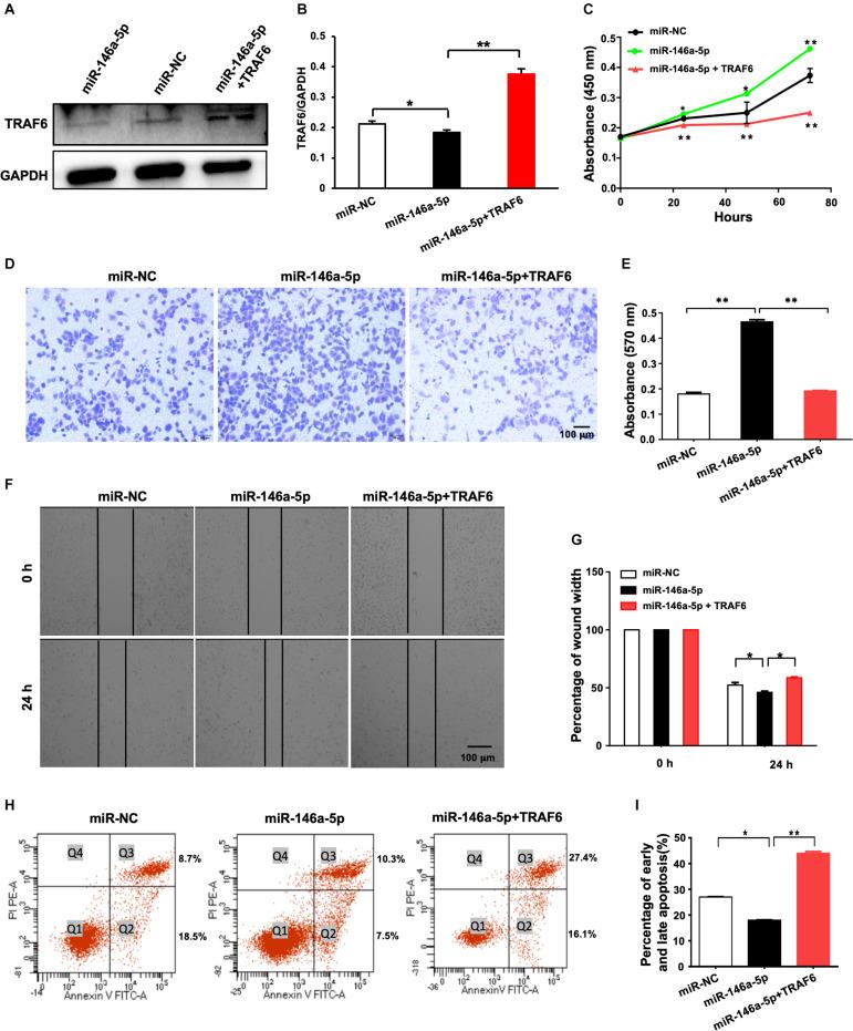
Non-small cell lung cancer (NSCLC) is the most deadly cancer in the world due to its often delayed diagnosis. Identification of biomarkers with high sensitivity, specificity, and accessibility for early detection, such as circulating microRNAs, is therefore of utmost importance. In the present study, we identified a significantly higher expression of miR-146a-5p in the serum and tissue samples of NSCLC patients than that of the healthy controls. In parallel, miR-146a-5p was also highly expressed in three human NSCLC adenocarcinoma-cell lines (A549, H1299, and H1975) compared to the human bronchial epithelium cell line (HBE). By dual-luciferase reporter assay and manipulation of the expressions of miR-146a-5p and its target gene, tumor necrosis factor receptor-associated factor 6 (TRAF6), we showed that the functional effects of miR-146a-5p on NSCLC cell survival and migration were mediated by direct binding to and suppression of TRAF6. Overexpression of TRAF6 sufficiently reversed miR-146a-5p-induced cancer cell proliferation, migration, and apoptosis resistance. Our data implied that miR-146a-5p/TRAF6/NF-κB-p65 axis could be a promising diagnostic marker and a therapeutic target for NSCLC.

摘要

非小细胞肺癌(NSCLC)因其诊断往往延迟,成为世界上最致命的癌症。因此,鉴定具有高敏感性、特异性且易于获取的早期检测生物标志物,如循环微小RNA,至关重要。在本研究中,我们发现NSCLC患者血清和组织样本中miR-146a-5p的表达显著高于健康对照。同时,与人类支气管上皮细胞系(HBE)相比,miR-146a-5p在三种人类NSCLC腺癌细胞系(A549、H1299和H1975)中也高表达。通过双荧光素酶报告基因检测以及对miR-146a-5p及其靶基因肿瘤坏死因子受体相关因子6(TRAF6)表达的调控,我们表明miR-146a-5p对NSCLC细胞存活和迁移的功能作用是通过直接结合并抑制TRAF6介导的。TRAF6的过表达充分逆转了miR-146a-5p诱导的癌细胞增殖、迁移和抗凋亡作用。我们的数据表明,miR-146a-5p/TRAF6/NF-κB-p65轴可能是NSCLC一个有前景的诊断标志物和治疗靶点。

https://cdn.ncbi.nlm.nih.gov/pmc/blobs/6f70/7493784/5aaff91d31f3/fcell-08-00847-g001.jpg

文献检索

告别复杂PubMed语法,用中文像聊天一样搜索,搜遍4000万医学文献。AI智能推荐,让科研检索更轻松。

立即免费搜索

文件翻译

保留排版,准确专业,支持PDF/Word/PPT等文件格式,支持 12+语言互译。

免费翻译文档

深度研究

AI帮你快速写综述,25分钟生成高质量综述,智能提取关键信息,辅助科研写作。

立即免费体验