• 文献检索
  • 文档翻译
  • 深度研究
  • 学术资讯
  • Suppr Zotero 插件Zotero 插件
  • 邀请有礼
  • 套餐&价格
  • 历史记录
应用&插件
Suppr Zotero 插件Zotero 插件浏览器插件Mac 客户端Windows 客户端微信小程序
定价
高级版会员购买积分包购买API积分包
服务
文献检索文档翻译深度研究API 文档MCP 服务
关于我们
关于 Suppr公司介绍联系我们用户协议隐私条款
关注我们

Suppr 超能文献

核心技术专利:CN118964589B侵权必究
粤ICP备2023148730 号-1Suppr @ 2026

文献检索

告别复杂PubMed语法,用中文像聊天一样搜索,搜遍4000万医学文献。AI智能推荐,让科研检索更轻松。

立即免费搜索

文件翻译

保留排版,准确专业,支持PDF/Word/PPT等文件格式,支持 12+语言互译。

免费翻译文档

深度研究

AI帮你快速写综述,25分钟生成高质量综述,智能提取关键信息,辅助科研写作。

立即免费体验

基因组稳定性需要Mahogunin环指蛋白1,并调节黑色素瘤细胞的恶性表型。

Mahogunin Ring Finger 1 Is Required for Genomic Stability and Modulates the Malignant Phenotype of Melanoma Cells.

作者信息

Martínez-Vicente Idoya, Abrisqueta Marta, Herraiz Cecilia, Sirés-Campos Julia, Castejón-Griñán María, Bennett Dorothy C, Olivares Conchi, García-Borrón Jose Carlos, Jiménez-Cervantes Celia

机构信息

Department of Biochemistry, Molecular Biology and Immunology, School of Medicine, University of Murcia and Instituto Murciano de Investigación Biosanitaria (IMIB), 30120 Murcia, Spain.

Molecular and Clinical Sciences Research Institute, St. George's, University of London, London SW17 0RE, UK.

出版信息

Cancers (Basel). 2020 Oct 1;12(10):2840. doi: 10.3390/cancers12102840.

DOI:10.3390/cancers12102840
PMID:33019669
原文链接:https://pmc.ncbi.nlm.nih.gov/articles/PMC7599452/
Abstract

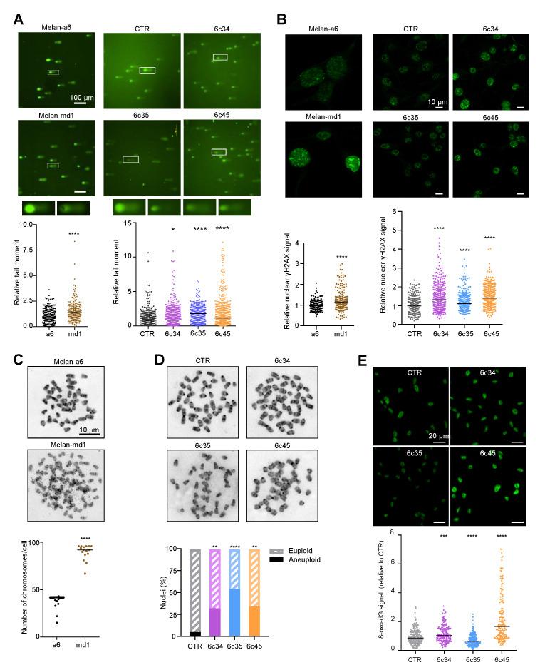
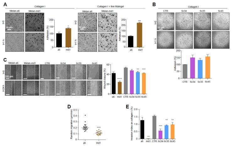
The mouse mutation abrogating Mahogunin Ring Finger-1 (MGRN1) E3 ubiquitin ligase expression causes hyperpigmentation, congenital heart defects and neurodegeneration. To study the pathophysiology of MGRN1 loss, we compared -knockout melanocytes with genetically matched controls and melan-md1 () melanocytes. MGRN1 knockout induced a more differentiated and adherent phenotype, decreased motility, increased the percentage of cells in the S phase of the cell cycle and promoted genomic instability, as shown by stronger γH2AX labelling, increased burden of DNA breaks and higher abundance of aneuploid cells. Lack of MGRN1 expression decreased the ability of melanocytes to cope with DNA breaks generated by oxidizing agents or hydroxyurea-induced replicative stress, suggesting a contribution of genomic instability to the phenotype. MGRN1 knockout in B16-F10 melanoma cells also augmented pigmentation, increased cell adhesion to collagen, impaired 2D and 3D motility and caused genomic instability. Tumors formed by -KO B16-F10 cells had lower mitotic indices, fewer Ki67-positive cells and showed a trend towards smaller size. In short-term lung colonization assays Mgrn1-KO cells showed impaired colonization potential. Moreover, lower expression of MGRN1 is significantly associated with better survival of human melanoma patients. Therefore, MGRN1 might be an important phenotypic determinant of melanoma cells.

摘要

消除马霍古宁环指蛋白-1(MGRN1)E3泛素连接酶表达的小鼠突变会导致色素沉着过度、先天性心脏缺陷和神经退行性变。为了研究MGRN1缺失的病理生理学,我们将基因敲除的黑素细胞与基因匹配的对照黑素细胞以及黑素-md1()黑素细胞进行了比较。MGRN1基因敲除诱导了更分化和贴壁的表型,降低了运动性,增加了细胞周期S期的细胞百分比,并促进了基因组不稳定,γH2AX标记更强、DNA断裂负担增加和非整倍体细胞丰度更高表明了这一点。MGRN1表达缺失降低了黑素细胞应对氧化剂或羟基脲诱导的复制应激产生的DNA断裂的能力,提示基因组不稳定对该表型有影响。B16-F10黑色素瘤细胞中的MGRN1基因敲除也增强了色素沉着,增加了细胞与胶原蛋白的粘附,损害了二维和三维运动性并导致基因组不稳定。由-KO B16-F10细胞形成的肿瘤有较低的有丝分裂指数、较少的Ki67阳性细胞,并且有尺寸变小的趋势。在短期肺定植试验中,Mgrn1-KO细胞显示出定植潜力受损。此外,MGRN1的低表达与人类黑色素瘤患者更好的生存率显著相关。因此,MGRN1可能是黑色素瘤细胞的一个重要表型决定因素。

https://cdn.ncbi.nlm.nih.gov/pmc/blobs/6736/7599452/7beb8047618f/cancers-12-02840-g007.jpg
https://cdn.ncbi.nlm.nih.gov/pmc/blobs/6736/7599452/37bc7045c322/cancers-12-02840-g001.jpg
https://cdn.ncbi.nlm.nih.gov/pmc/blobs/6736/7599452/c571178b80a2/cancers-12-02840-g002.jpg
https://cdn.ncbi.nlm.nih.gov/pmc/blobs/6736/7599452/18aae04bf7f6/cancers-12-02840-g003.jpg
https://cdn.ncbi.nlm.nih.gov/pmc/blobs/6736/7599452/69f9bc80fb00/cancers-12-02840-g004.jpg
https://cdn.ncbi.nlm.nih.gov/pmc/blobs/6736/7599452/7f8eeae4f0ff/cancers-12-02840-g005.jpg
https://cdn.ncbi.nlm.nih.gov/pmc/blobs/6736/7599452/5c0a77ecdbb2/cancers-12-02840-g006.jpg
https://cdn.ncbi.nlm.nih.gov/pmc/blobs/6736/7599452/7beb8047618f/cancers-12-02840-g007.jpg
https://cdn.ncbi.nlm.nih.gov/pmc/blobs/6736/7599452/37bc7045c322/cancers-12-02840-g001.jpg
https://cdn.ncbi.nlm.nih.gov/pmc/blobs/6736/7599452/c571178b80a2/cancers-12-02840-g002.jpg
https://cdn.ncbi.nlm.nih.gov/pmc/blobs/6736/7599452/18aae04bf7f6/cancers-12-02840-g003.jpg
https://cdn.ncbi.nlm.nih.gov/pmc/blobs/6736/7599452/69f9bc80fb00/cancers-12-02840-g004.jpg
https://cdn.ncbi.nlm.nih.gov/pmc/blobs/6736/7599452/7f8eeae4f0ff/cancers-12-02840-g005.jpg
https://cdn.ncbi.nlm.nih.gov/pmc/blobs/6736/7599452/5c0a77ecdbb2/cancers-12-02840-g006.jpg
https://cdn.ncbi.nlm.nih.gov/pmc/blobs/6736/7599452/7beb8047618f/cancers-12-02840-g007.jpg

相似文献

1
Mahogunin Ring Finger 1 Is Required for Genomic Stability and Modulates the Malignant Phenotype of Melanoma Cells.基因组稳定性需要Mahogunin环指蛋白1,并调节黑色素瘤细胞的恶性表型。
Cancers (Basel). 2020 Oct 1;12(10):2840. doi: 10.3390/cancers12102840.
2
MGRN1 as a Phenotypic Determinant of Human Melanoma Cells and a Potential Biomarker.MGRN1作为人类黑色素瘤细胞的表型决定因素及潜在生物标志物
Life (Basel). 2022 Jul 26;12(8):1118. doi: 10.3390/life12081118.
3
Mahogunin Ring Finger 1 regulates pigmentation by controlling the pH of melanosomes in melanocytes and melanoma cells.Mahogunin 环指蛋白 1 通过控制黑素细胞和黑色素瘤细胞黑素小体的 pH 值来调节色素沉着。
Cell Mol Life Sci. 2021 Dec 18;79(1):47. doi: 10.1007/s00018-021-04053-9.
4
Mahogunin ring finger-1 (MGRN1) E3 ubiquitin ligase inhibits signaling from melanocortin receptor by competition with Galphas.马霍古宁环指蛋白-1(MGRN1)E3泛素连接酶通过与Gαs竞争来抑制黑皮质素受体的信号传导。
J Biol Chem. 2009 Nov 13;284(46):31714-25. doi: 10.1074/jbc.M109.028100. Epub 2009 Sep 8.
5
Human melanocortin 1 receptor-mediated ubiquitination of nonvisual arrestins. Role of Mahogunin Ring Finger 1 E3 ligase.人类黑色素皮质素 1 受体介导的非视觉 arrestin 的泛素化。Mahogunin 环指 1 E3 连接酶的作用。
Biochim Biophys Acta Mol Cell Res. 2018 Jan;1865(1):76-94. doi: 10.1016/j.bbamcr.2017.09.013. Epub 2017 Sep 22.
6
MGRN1 depletion promotes intercellular adhesion in melanoma by upregulation of E-cadherin and inhibition of CDC42.MGRN1 耗竭通过上调 E-钙黏蛋白和抑制 CDC42 促进黑色素瘤细胞间黏附。
Cancer Lett. 2024 Jan 28;581:216484. doi: 10.1016/j.canlet.2023.216484. Epub 2023 Nov 25.
7
The E3 ubiquitin ligase Mahogunin ubiquitinates the melanocortin 2 receptor.E3 泛素连接酶 Mahogunin 泛素化黑素皮质素 2 受体。
Endocrinology. 2011 Nov;152(11):4224-31. doi: 10.1210/en.2011-0147. Epub 2011 Aug 23.
8
Characterization of Mahogunin Ring Finger-1 expression in mice.小鼠中Mahogunin环指蛋白-1表达的特征分析
Pigment Cell Res. 2006 Dec;19(6):635-43. doi: 10.1111/j.1600-0749.2006.00340.x.
9
Mahogunin Ring Finger-1 (MGRN1), a Multifaceted Ubiquitin Ligase: Recent Unraveling of Neurobiological Mechanisms.马霍古宁环指蛋白-1(MGRN1),一种多功能泛素连接酶:神经生物学机制的最新解析
Mol Neurobiol. 2016 Sep;53(7):4484-96. doi: 10.1007/s12035-015-9379-8. Epub 2015 Aug 9.
10
Mahogunin ring finger-1 (MGRN1) suppresses chaperone-associated misfolded protein aggregation and toxicity.肌球蛋白重链结合蛋白 1(MGRN1)可抑制伴侣相关的错误折叠蛋白聚集和毒性。
Sci Rep. 2013;3:1972. doi: 10.1038/srep01972.

引用本文的文献

1
An -Based Biomarker Combination Accurately Predicts Melanoma Patient Survival.基于An的生物标志物组合可准确预测黑色素瘤患者的生存率。
Int J Mol Sci. 2025 Feb 18;26(4):1739. doi: 10.3390/ijms26041739.
2
MGRN1 as a Phenotypic Determinant of Human Melanoma Cells and a Potential Biomarker.MGRN1作为人类黑色素瘤细胞的表型决定因素及潜在生物标志物
Life (Basel). 2022 Jul 26;12(8):1118. doi: 10.3390/life12081118.
3
Mahogunin Ring Finger 1 regulates pigmentation by controlling the pH of melanosomes in melanocytes and melanoma cells.Mahogunin 环指蛋白 1 通过控制黑素细胞和黑色素瘤细胞黑素小体的 pH 值来调节色素沉着。

本文引用的文献

1
DNA Oxidation and Excision Repair Pathways.DNA 氧化和切除修复途径。
Int J Mol Sci. 2019 Dec 3;20(23):6092. doi: 10.3390/ijms20236092.
2
Microtubules at focal adhesions - a double-edged sword.黏着斑处的微管——一把双刃剑。
J Cell Sci. 2019 Oct 9;132(19):jcs232843. doi: 10.1242/jcs.232843.
3
MITF-the first 25 years.MITF 的前 25 年。
Cell Mol Life Sci. 2021 Dec 18;79(1):47. doi: 10.1007/s00018-021-04053-9.
Genes Dev. 2019 Aug 1;33(15-16):983-1007. doi: 10.1101/gad.324657.119. Epub 2019 May 23.
4
Chronic and age-dependent effects of the spongiform neurodegeneration-associated MGRN1 E3 ubiquitin ligase on mitochondrial homeostasis.海绵状神经退行性变相关 MGRN1 E3 泛素连接酶对线粒体动态平衡的慢性和年龄依赖性影响。
Mamm Genome. 2019 Jun;30(5-6):151-165. doi: 10.1007/s00335-019-09802-7. Epub 2019 May 14.
5
Familial Melanoma: Diagnostic and Management Implications.家族性黑色素瘤:诊断及管理意义
Dermatol Pract Concept. 2019 Jan 31;9(1):10-16. doi: 10.5826/dpc.0901a03. eCollection 2019 Jan.
6
Endogenous DNA Double-Strand Breaks during DNA Transactions: Emerging Insights and Methods for Genome-Wide Profiling.DNA 交易过程中的内源性 DNA 双链断裂:全基因组分析的新见解与方法
Genes (Basel). 2018 Dec 14;9(12):632. doi: 10.3390/genes9120632.
7
Coding mutations in contribute to Parkinson's disease. 编码突变导致帕金森病。
Proc Natl Acad Sci U S A. 2018 Nov 6;115(45):11567-11572. doi: 10.1073/pnas.1809969115. Epub 2018 Oct 22.
8
Calmodulin regulates MGRN1-GP78 interaction mediated ubiquitin proteasomal degradation system.钙调蛋白调节 MGRN1-GP78 相互作用介导的泛素蛋白酶体降解系统。
FASEB J. 2019 Feb;33(2):1927-1945. doi: 10.1096/fj.201701413RRR. Epub 2018 Sep 19.
9
cAMP-independent non-pigmentary actions of variant melanocortin 1 receptor: AKT-mediated activation of protective responses to oxidative DNA damage.变异型黑素皮质素 1 受体的 cAMP 非依赖性非色素作用:AKT 介导的对氧化 DNA 损伤的保护反应的激活。
Oncogene. 2018 Jul;37(27):3631-3646. doi: 10.1038/s41388-018-0216-1. Epub 2018 Apr 6.
10
E3 ligase mahogunin (MGRN1) influences amyloid precursor protein maturation and secretion.E3泛素连接酶马霍古尼蛋白(MGRN1)影响淀粉样前体蛋白的成熟和分泌。
Oncotarget. 2017 Aug 10;8(52):89439-89450. doi: 10.18632/oncotarget.20143. eCollection 2017 Oct 27.