Suppr超能文献

靶向富集技术助力在石蜡包埋的结直肠癌样本中发现具有体细胞突变或表达改变的长链非编码RNA

Target Enrichment Enables the Discovery of lncRNAs with Somatic Mutations or Altered Expression in Paraffin-Embedded Colorectal Cancer Samples.

作者信息

Iraola-Guzmán Susana, Brunet-Vega Anna, Pegueroles Cinta, Saus Ester, Hovhannisyan Hrant, Casalots Alex, Pericay Carles, Gabaldón Toni

机构信息

Institute for Research in Biomedicine (IRB Barcelona), The Barcelona Institute of Science and Technology, Baldiri Reixac 10, 08028 Barcelona, Spain.

Barcelona Supercomputing Centre (BSC-CNS), Jordi Girona 29, 08034 Barcelona, Spain.

出版信息

Cancers (Basel). 2020 Oct 1;12(10):2844. doi: 10.3390/cancers12102844.

Abstract

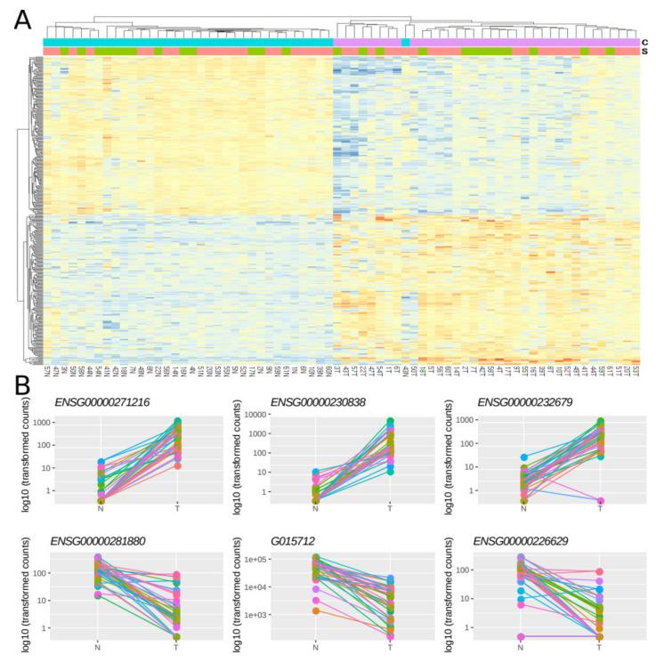
Long non-coding RNAs (lncRNAs) play important roles in cancer and are potential new biomarkers or targets for therapy. However, given the low and tissue-specific expression of lncRNAs, linking these molecules to particular cancer types and processes through transcriptional profiling is challenging. Formalin-fixed, paraffin-embedded (FFPE) tissues are abundant resources for research but are prone to nucleic acid degradation, thereby complicating the study of lncRNAs. Here, we designed and validated a probe-based enrichment strategy to efficiently profile lncRNA expression in FFPE samples, and we applied it for the detection of lncRNAs associated with colorectal cancer (CRC). Our approach efficiently enriched targeted lncRNAs from FFPE samples, while preserving their relative abundance, and enabled the detection of tumor-specific mutations. We identified 379 lncRNAs differentially expressed between CRC tumors and matched healthy tissues and found tumor-specific lncRNA variants. Our results show that numerous lncRNAs are differentially expressed and/or accumulate variants in CRC tumors, thereby suggesting a role in CRC progression. More generally, our approach unlocks the study of lncRNAs in FFPE samples, thus enabling the retrospective use of abundant, well documented material available in hospital biobanks.

摘要

长链非编码RNA(lncRNAs)在癌症中发挥着重要作用,是潜在的新型生物标志物或治疗靶点。然而,鉴于lncRNAs的低表达和组织特异性表达,通过转录谱分析将这些分子与特定癌症类型和过程联系起来具有挑战性。福尔马林固定、石蜡包埋(FFPE)组织是丰富的研究资源,但容易发生核酸降解,从而使lncRNAs的研究变得复杂。在此,我们设计并验证了一种基于探针的富集策略,以有效地分析FFPE样本中的lncRNA表达,并将其应用于检测与结直肠癌(CRC)相关的lncRNAs。我们的方法有效地从FFPE样本中富集了靶向lncRNAs,同时保留了它们的相对丰度,并能够检测肿瘤特异性突变。我们鉴定出379种在CRC肿瘤与匹配的健康组织之间差异表达的lncRNAs,并发现了肿瘤特异性的lncRNA变体。我们的结果表明,许多lncRNAs在CRC肿瘤中差异表达和/或积累变体,从而提示其在CRC进展中发挥作用。更一般地说,我们的方法开启了对FFPE样本中lncRNAs的研究,从而能够回顾性地利用医院生物样本库中丰富且记录良好的材料。

https://cdn.ncbi.nlm.nih.gov/pmc/blobs/52ff/7650602/95f400fff5f5/cancers-12-02844-g001.jpg

文献检索

告别复杂PubMed语法,用中文像聊天一样搜索,搜遍4000万医学文献。AI智能推荐,让科研检索更轻松。

立即免费搜索

文件翻译

保留排版,准确专业,支持PDF/Word/PPT等文件格式,支持 12+语言互译。

免费翻译文档

深度研究

AI帮你快速写综述,25分钟生成高质量综述,智能提取关键信息,辅助科研写作。

立即免费体验