Suppr超能文献

抑制 HMGB1-RAGE 轴可防止脊髓损伤后促炎型巨噬细胞/小胶质细胞极化并提供神经保护。

Inhibiting HMGB1-RAGE axis prevents pro-inflammatory macrophages/microglia polarization and affords neuroprotection after spinal cord injury.

机构信息

Department of Neurology, The Second Affiliated Hospital of Xi'an Jiaotong University, Xi'an, 710004, Shaanxi, China.

Institute of Neurosciences, Fourth Military Medical University, Xi'an, 710032, Shaanxi, China.

出版信息

J Neuroinflammation. 2020 Oct 9;17(1):295. doi: 10.1186/s12974-020-01973-4.

Abstract

BACKGROUND

Spinal cord injury (SCI) favors a persistent pro-inflammatory macrophages/microglia-mediated response with only a transient appearance of anti-inflammatory phenotype of immune cells. However, the mechanisms controlling this special sterile inflammation after SCI are still not fully elucidated. It is known that damage-associated molecular patterns (DAMPs) released from necrotic cells after injury can trigger severe inflammation. High mobility group box 1(HMGB1), a ubiquitously expressed DNA binding protein, is an identified DAMP, and our previous study demonstrated that reactive astrocytes could undergo necroptosis and release HMGB1 after SCI in mice. The present study aimed to explore the effects and the possible mechanism of HMGB1on macrophages/microglia polarization, as well as the neuroprotective effects by HMGB1 inhibition after SCI.

METHODS

In this study, the expression and the concentration of HMGB1 was determined by qRT-PCR, ELISA, and immunohistochemistry. Glycyrrhizin was applied to inhibit HMGB1, while FPS-ZM1 to suppress receptor for advanced glycation end products (RAGE). The polarization of macrophages/microglia in vitro and in vivo was detected by qRT-PCR, immunostaining, and western blot. The lesion area was detected by GFAP staining, while neuronal survival was examined by Nissl staining. Luxol fast blue (LFB) staining, DAB staining, and western blot were adopted to evaluate the myelin loss. Basso-Beattie-Bresnahan (BBB) scoring and rump-height Index (RHI) assay was applied to evaluate locomotor functional recovery.

RESULTS

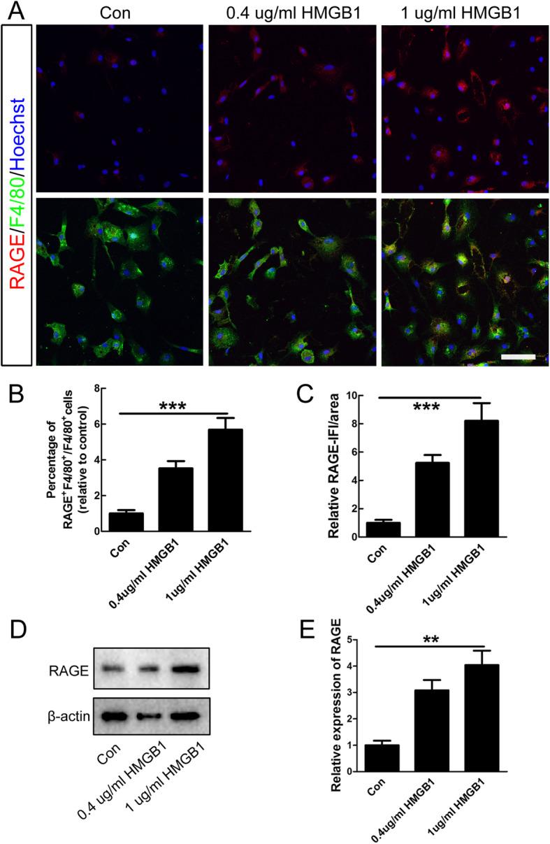
Our data showed that HMGB1 can be elevated and released from necroptotic astrocytes and HMGB1 could induce pro-inflammatory microglia through the RAGE-nuclear factor-kappa B (NF-κB) pathway. We further demonstrated that inhibiting HMGB1 or RAGE effectively decreased the numbers of detrimental pro-inflammatory macrophages/microglia while increased anti-inflammatory cells after SCI. Furthermore, our data showed that inhibiting HMGB1 or RAGE significantly decreased neuronal loss and demyelination, and improved functional recovery after SCI.

CONCLUSIONS

The data implicated that HMGB1-RAGE axis contributed to the dominant pro-inflammatory macrophages/microglia-mediated pro-inflammatory response, and inhibiting this pathway afforded neuroprotection for SCI. Thus, therapies designed to modulate immune microenvironment based on this cascade might be a prospective treatment for SCI.

摘要

背景

脊髓损伤 (SCI) 有利于持续的促炎巨噬细胞/小胶质细胞介导的反应,而免疫细胞仅短暂出现抗炎表型。然而,控制 SCI 后这种特殊的无菌炎症的机制仍未完全阐明。已知损伤后坏死细胞释放的损伤相关分子模式 (DAMPs) 可引发严重炎症。高迁移率族蛋白 B1(HMGB1)是一种广泛表达的 DNA 结合蛋白,是一种已鉴定的 DAMPs,我们之前的研究表明,小鼠 SCI 后反应性星形胶质细胞可发生坏死性凋亡并释放 HMGB1。本研究旨在探讨 HMGB1 对巨噬细胞/小胶质细胞极化的影响及其可能的机制,以及 SCI 后 HMGB1 抑制的神经保护作用。

方法

本研究通过 qRT-PCR、ELISA 和免疫组化检测 HMGB1 的表达和浓度。采用甘草酸抑制 HMGB1,采用 FPS-ZM1 抑制晚期糖基化终产物受体 (RAGE)。通过 qRT-PCR、免疫染色和 Western blot 检测体外和体内巨噬细胞/小胶质细胞的极化。通过 GFAP 染色检测损伤面积,通过尼氏染色检测神经元存活。采用 Luxol 快速蓝 (LFB) 染色、DAB 染色和 Western blot 评估髓鞘丢失。采用 Basso-Beattie-Bresnahan (BBB) 评分和臀高指数 (RHI) 测定评估运动功能恢复。

结果

我们的数据表明,HMGB1 可从坏死性星形胶质细胞中升高并释放,HMGB1 可通过 RAGE-核因子-κB (NF-κB) 途径诱导促炎小胶质细胞。我们进一步证明,抑制 HMGB1 或 RAGE 可有效减少 SCI 后有害的促炎巨噬细胞/小胶质细胞数量,增加抗炎细胞数量。此外,我们的数据表明,抑制 HMGB1 或 RAGE 可显著减少神经元丢失和脱髓鞘,并改善 SCI 后的功能恢复。

结论

数据表明,HMGB1-RAGE 轴有助于占主导地位的促炎巨噬细胞/小胶质细胞介导的促炎反应,抑制该途径可为 SCI 提供神经保护。因此,基于该级联设计调节免疫微环境的治疗方法可能是 SCI 的一种有前途的治疗方法。

https://cdn.ncbi.nlm.nih.gov/pmc/blobs/fbec/7547440/ee567eb3a5d5/12974_2020_1973_Fig1_HTML.jpg

文献检索

告别复杂PubMed语法,用中文像聊天一样搜索,搜遍4000万医学文献。AI智能推荐,让科研检索更轻松。

立即免费搜索

文件翻译

保留排版,准确专业,支持PDF/Word/PPT等文件格式,支持 12+语言互译。

免费翻译文档

深度研究

AI帮你快速写综述,25分钟生成高质量综述,智能提取关键信息,辅助科研写作。

立即免费体验