Newcastle University Centre for Cancer, Biosciences Institute, Newcastle University, Newcastle upon Tyne, UK.
Faculty of Health Sciences & Wellbeing, University of Sunderland, Sunderland, UK.
Br J Cancer. 2021 Jan;124(2):474-483. doi: 10.1038/s41416-020-01117-8. Epub 2020 Oct 21.
Chronic lymphocytic leukaemia (CLL) patients display a highly variable clinical course, with progressive acquisition of drug resistance. We sought to identify aberrant epigenetic traits that are enriched following exposure to treatment that could impact patient response to therapy.
Epigenome-wide analysis of DNA methylation was performed for 20 patients at two timepoints during treatment. The prognostic significance of differentially methylated regions (DMRs) was assessed in independent cohorts of 139 and 163 patients. Their functional role in drug sensitivity was assessed in vitro.
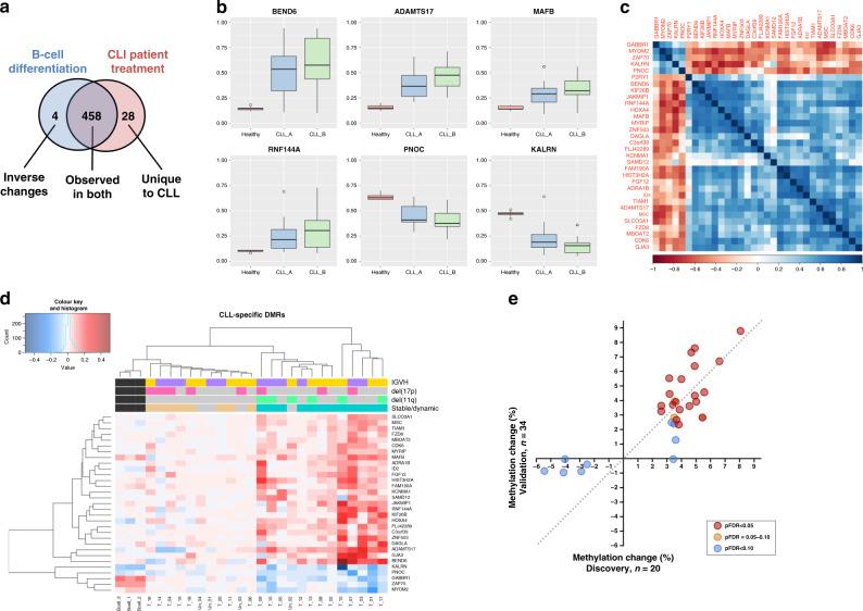
We identified 490 DMRs following exposure to therapy, of which 31 were CLL-specific and independent of changes occurring in normal B-cell development. Seventeen DMR-associated genes were identified as differentially expressed following treatment in an independent cohort. Methylation of the HOXA4, MAFB and SLCO3A1 DMRs was associated with post-treatment patient survival, with HOXA4 displaying the strongest association. Re-expression of HOXA4 in cell lines and primary CLL cells significantly increased apoptosis in response to treatment with fludarabine, ibrutinib and idelalisib.
Our study demonstrates enrichment for multiple CLL-specific epigenetic traits in response to chemotherapy that predict patient outcomes, and particularly implicate epigenetic silencing of HOXA4 in reducing the sensitivity of CLL cells to therapy.
慢性淋巴细胞白血病(CLL)患者的临床表现具有高度异质性,且随着耐药性的逐渐获得,疾病呈进行性发展。我们试图确定在接受治疗后出现的异常表观遗传特征,这些特征可能会影响患者对治疗的反应。
对 20 名患者在治疗过程中的两个时间点进行了全基因组 DNA 甲基化分析。在另外的 139 例和 163 例患者的独立队列中,评估了差异甲基化区域(DMR)的预后意义。在体外评估了它们对药物敏感性的功能作用。
我们在接受治疗后发现了 490 个 DMR,其中 31 个是 CLL 特异性的,与正常 B 细胞发育过程中发生的变化无关。在另一个独立队列中,有 17 个与 DMR 相关的基因在治疗后表达差异。HOXA4、MAFB 和 SLCO3A1 DMR 的甲基化与治疗后患者的生存有关,其中 HOXA4 的相关性最强。在细胞系和原发性 CLL 细胞中重新表达 HOXA4,可显著增加对氟达拉滨、依鲁替尼和idelalisib 治疗的细胞凋亡。
我们的研究表明,化疗后会出现多种 CLL 特异性的表观遗传特征,这些特征可以预测患者的预后,尤其是 HOXA4 的表观遗传沉默会降低 CLL 细胞对治疗的敏感性。