Suppr超能文献

线粒体超氧化物歧化酶通过调节线粒体动力学来决定早期神经定向。

Mitochondrial Superoxide Dismutase Specifies Early Neural Commitment by Modulating Mitochondrial Dynamics.

作者信息

Bhaskar Smitha, Sheshadri Preethi, Joseph Joel P, Potdar Chandrakanta, Prasanna Jyothi, Kumar Anujith

机构信息

Manipal Institute of Regenerative Medicine, Manipal Academy of Higher Education, Allalasandra, Yelahanka, Bengaluru, 560065 Karnataka, India.

出版信息

iScience. 2020 Sep 15;23(10):101564. doi: 10.1016/j.isci.2020.101564. eCollection 2020 Oct 23.

Abstract

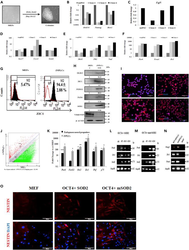
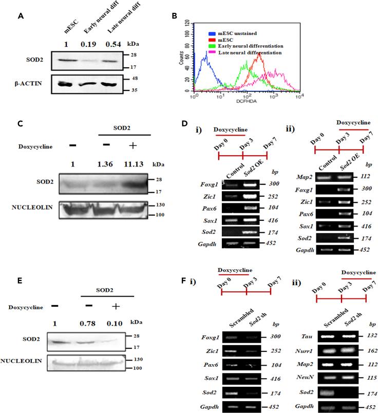
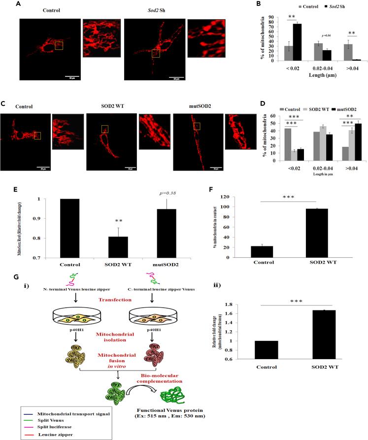
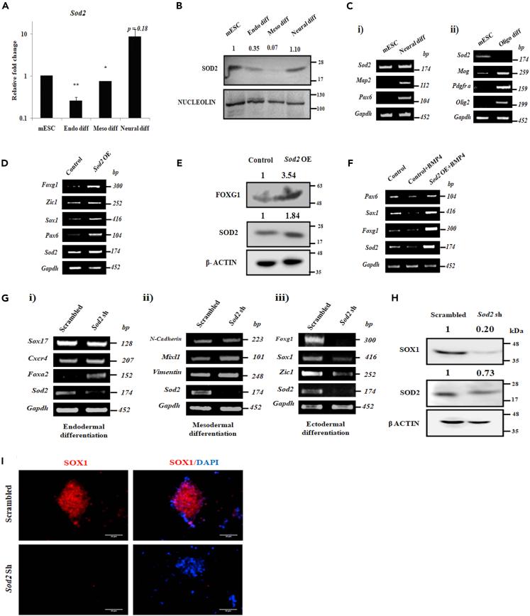
Studies revealing molecular mechanisms underlying neural specification have majorly focused on the role played by different transcription factors, but less on non-nuclear components. Earlier, we reported mitochondrial superoxide dismutase (SOD2) to be essential for self-renewal and pluripotency of mouse embryonic stem cells (mESCs). In the present study, we found SOD2 to be specifically required for neural lineage, but not the meso- or endoderm specification. Temporally, SOD2 regulated early neural genes, but not the matured genes, by modulating mitochondrial dynamics-specifically by enhancing the mitochondrial fusion protein Mitofusin 2 (MFN2). Bio-complementation strategy further confirmed SOD2 to enhance mitochondrial fusion process independent of its antioxidant activity. Over-expression of SOD2 along with OCT4, but neither alone, transdifferentiated mouse fibroblasts to neural progenitor-like colonies, conclusively proving the neurogenic potential of SOD2. In conclusion, our findings accredit a novel role for SOD2 in early neural lineage specification.

摘要

揭示神经细胞特化潜在分子机制的研究主要聚焦于不同转录因子所起的作用,而对非核成分的关注较少。此前,我们报道过线粒体超氧化物歧化酶(SOD2)对小鼠胚胎干细胞(mESCs)的自我更新和多能性至关重要。在本研究中,我们发现SOD2是神经谱系特化所特需的,而中胚层或内胚层特化则不需要。从时间上看,SOD2通过调节线粒体动力学——具体而言是增强线粒体融合蛋白Mitofusin 2(MFN2)——来调控早期神经基因,但不调控成熟基因。生物互补策略进一步证实SOD2可增强线粒体融合过程,且这一过程与其抗氧化活性无关。SOD2与OCT4共同过表达(而非单独过表达)可将小鼠成纤维细胞转分化为神经祖细胞样集落,最终证明了SOD2的神经发生潜能。总之,我们的研究结果赋予了SOD2在早期神经谱系特化中的新作用。

https://cdn.ncbi.nlm.nih.gov/pmc/blobs/288d/7522125/447001866446/fx1.jpg

文献检索

告别复杂PubMed语法,用中文像聊天一样搜索,搜遍4000万医学文献。AI智能推荐,让科研检索更轻松。

立即免费搜索

文件翻译

保留排版,准确专业,支持PDF/Word/PPT等文件格式,支持 12+语言互译。

免费翻译文档

深度研究

AI帮你快速写综述,25分钟生成高质量综述,智能提取关键信息,辅助科研写作。

立即免费体验