Suppr超能文献

核受体 Seven Up 在成年雌性脂肪体中调控参与免疫和外来物质反应的基因。

The Nuclear Receptor Seven Up Regulates Genes Involved in Immunity and Xenobiotic Response in the Adult Female Fat Body.

机构信息

Department of Biochemistry and Molecular Biology, Bloomberg School of Public Health, Johns Hopkins University, Baltimore, MD 21205.

Department of Biochemistry and Molecular Biology, Bloomberg School of Public Health, Johns Hopkins University, Baltimore, MD 21205

出版信息

G3 (Bethesda). 2020 Dec 3;10(12):4625-4635. doi: 10.1534/g3.120.401745.

Abstract

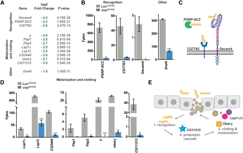
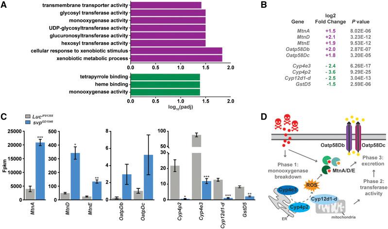
The physiology of organisms depends on inter-organ communication in response to changes in the environment. Nuclear receptors are broadly expressed transcription factors that respond to circulating molecules to control many biological processes, including immunity, detoxification, and reproduction. Although the tissue-intrinsic roles of nuclear receptors in reproduction have been extensively studied, there is increasing evidence that nuclear receptor signaling in peripheral tissues can also influence oogenesis. We previously showed that the nuclear receptor Seven up (Svp) is required in the adult fat body to regulate distinct steps of oogenesis; however, the relevant downstream targets of Svp remain unknown. Here, we took an RNA sequencing approach to identify candidate Svp targets specifically in the adult female fat body that might mediate this response. knockdown in the adult female fat body significantly downregulated immune genes involved in the first line of pathogen defense, suggesting a role for Svp in stimulating early immunity. In addition, we found that Svp transcriptionally regulates genes involved in each step of the xenobiotic detoxification response. Based on these findings, we propose a testable model in which Svp functions in the adult female fat body to stimulate early defense against pathogens and facilitate detoxification as part of its mechanisms to promote oogenesis.

摘要

生物体的生理学依赖于器官间的通讯,以响应环境变化。核受体是广泛表达的转录因子,它们对外周循环分子作出反应,以控制包括免疫、解毒和生殖在内的许多生物学过程。尽管核受体在生殖中的组织固有作用已得到广泛研究,但越来越多的证据表明,外周组织中的核受体信号也可以影响卵母细胞发生。我们之前曾表明,核受体 Seven up (Svp) 在成年脂肪体中是必需的,以调节卵母细胞发生的不同步骤;然而,Svp 的相关下游靶标仍然未知。在这里,我们采用 RNA 测序方法来鉴定成年雌性脂肪体中可能介导这种反应的 Svp 特定候选靶标。在成年雌性脂肪体中敲低 Svp 显著下调了参与第一道病原体防御的免疫基因,表明 Svp 在刺激早期免疫中起作用。此外,我们发现 Svp 转录调控参与外源性解毒反应各个步骤的基因。基于这些发现,我们提出了一个可测试的模型,其中 Svp 在成年雌性脂肪体中发挥作用,以刺激对病原体的早期防御,并促进解毒,作为其促进卵母细胞发生的机制的一部分。

https://cdn.ncbi.nlm.nih.gov/pmc/blobs/d85e/7718730/902e98e845df/4625f1.jpg

文献AI研究员

20分钟写一篇综述,助力文献阅读效率提升50倍。

立即体验

用中文搜PubMed

大模型驱动的PubMed中文搜索引擎

马上搜索

文档翻译

学术文献翻译模型,支持多种主流文档格式。

立即体验