• 文献检索
  • 文档翻译
  • 深度研究
  • 学术资讯
  • Suppr Zotero 插件Zotero 插件
  • 邀请有礼
  • 套餐&价格
  • 历史记录
应用&插件
Suppr Zotero 插件Zotero 插件浏览器插件Mac 客户端Windows 客户端微信小程序
定价
高级版会员购买积分包购买API积分包
服务
文献检索文档翻译深度研究API 文档MCP 服务
关于我们
关于 Suppr公司介绍联系我们用户协议隐私条款
关注我们

Suppr 超能文献

核心技术专利:CN118964589B侵权必究
粤ICP备2023148730 号-1Suppr @ 2026

文献检索

告别复杂PubMed语法,用中文像聊天一样搜索,搜遍4000万医学文献。AI智能推荐,让科研检索更轻松。

立即免费搜索

文件翻译

保留排版,准确专业,支持PDF/Word/PPT等文件格式,支持 12+语言互译。

免费翻译文档

深度研究

AI帮你快速写综述,25分钟生成高质量综述,智能提取关键信息,辅助科研写作。

立即免费体验

巨胞饮介导的膜循环通过将 F-actin 递送至片状伪足来驱动神经嵴迁移。

Macropinocytosis-mediated membrane recycling drives neural crest migration by delivering F-actin to the lamellipodium.

机构信息

Division of Biology and Biological Engineering, California Institute of Technology, Pasadena, CA 91125.

Center for Advanced Methods in Biological Image Analysis, Beckman Institute, California Institute of Technology, Pasadena, CA 91125.

出版信息

Proc Natl Acad Sci U S A. 2020 Nov 3;117(44):27400-27411. doi: 10.1073/pnas.2007229117. Epub 2020 Oct 21.

DOI:10.1073/pnas.2007229117
PMID:33087579
原文链接:https://pmc.ncbi.nlm.nih.gov/articles/PMC7959501/
Abstract

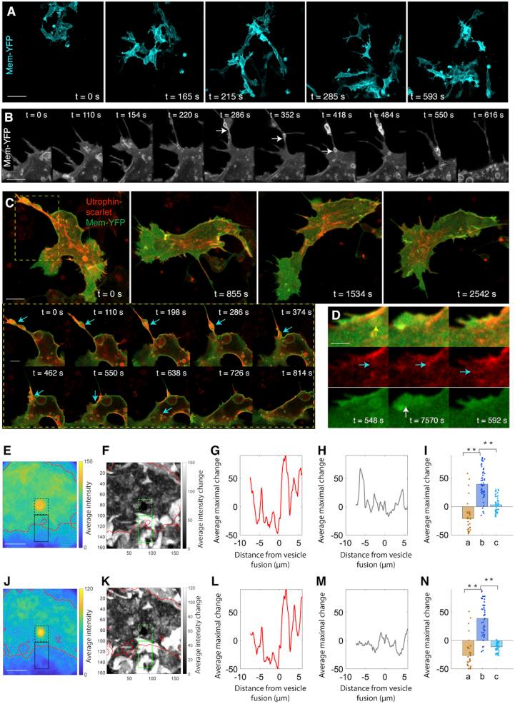
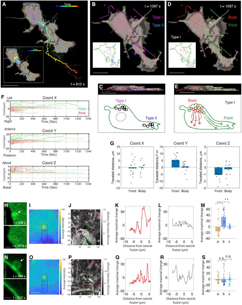
Individual cell migration requires front-to-back polarity manifested by lamellipodial extension. At present, it remains debated whether and how membrane motility mediates this cell morphological change. To gain insights into these processes, we perform live imaging and molecular perturbation of migrating chick neural crest cells in vivo. Our results reveal an endocytic loop formed by circular membrane flow and anterograde movement of lipid vesicles, resulting in cell polarization and locomotion. Rather than clathrin-mediated endocytosis, macropinosomes encapsulate F-actin in the cell body, forming vesicles that translocate via microtubules to deliver actin to the anterior. In addition to previously proposed local conversion of actin monomers to polymers, we demonstrate a surprising role for shuttling of F-actin across cells for lamellipodial expansion. Thus, the membrane and cytoskeleton act in concert in distinct subcellular compartments to drive forward cell migration.

摘要

单个细胞的迁移需要通过片状伪足的延伸来表现前后极性。目前,关于膜流动性是否以及如何介导这种细胞形态变化仍存在争议。为了深入了解这些过程,我们在体内对迁移的鸡神经嵴细胞进行了实时成像和分子扰动。我们的结果揭示了一个由环形膜流和脂质小泡的正向运动形成的内吞循环,导致细胞极化和运动。这种内吞循环不是网格蛋白介导的内吞作用,而是大胞饮作用将 F-actin 包裹在细胞体中,形成通过微管转运到细胞前端的囊泡。除了先前提出的肌动蛋白单体在局部转化为聚合物之外,我们还证明了 F-actin 通过细胞穿梭在片状伪足扩展中的惊人作用。因此,膜和细胞骨架在不同的细胞区室中协同作用,推动细胞向前迁移。

https://cdn.ncbi.nlm.nih.gov/pmc/blobs/b9f5/7959501/3885755add29/pnas.2007229117fig07.jpg
https://cdn.ncbi.nlm.nih.gov/pmc/blobs/b9f5/7959501/5a384cc00361/pnas.2007229117fig01.jpg
https://cdn.ncbi.nlm.nih.gov/pmc/blobs/b9f5/7959501/023cef464586/pnas.2007229117fig02.jpg
https://cdn.ncbi.nlm.nih.gov/pmc/blobs/b9f5/7959501/68db4627c2cc/pnas.2007229117fig03.jpg
https://cdn.ncbi.nlm.nih.gov/pmc/blobs/b9f5/7959501/7f13a6ed5dce/pnas.2007229117fig04.jpg
https://cdn.ncbi.nlm.nih.gov/pmc/blobs/b9f5/7959501/6b87019ef5f6/pnas.2007229117fig05.jpg
https://cdn.ncbi.nlm.nih.gov/pmc/blobs/b9f5/7959501/c5b4b5c25363/pnas.2007229117fig06.jpg
https://cdn.ncbi.nlm.nih.gov/pmc/blobs/b9f5/7959501/3885755add29/pnas.2007229117fig07.jpg
https://cdn.ncbi.nlm.nih.gov/pmc/blobs/b9f5/7959501/5a384cc00361/pnas.2007229117fig01.jpg
https://cdn.ncbi.nlm.nih.gov/pmc/blobs/b9f5/7959501/023cef464586/pnas.2007229117fig02.jpg
https://cdn.ncbi.nlm.nih.gov/pmc/blobs/b9f5/7959501/68db4627c2cc/pnas.2007229117fig03.jpg
https://cdn.ncbi.nlm.nih.gov/pmc/blobs/b9f5/7959501/7f13a6ed5dce/pnas.2007229117fig04.jpg
https://cdn.ncbi.nlm.nih.gov/pmc/blobs/b9f5/7959501/6b87019ef5f6/pnas.2007229117fig05.jpg
https://cdn.ncbi.nlm.nih.gov/pmc/blobs/b9f5/7959501/c5b4b5c25363/pnas.2007229117fig06.jpg
https://cdn.ncbi.nlm.nih.gov/pmc/blobs/b9f5/7959501/3885755add29/pnas.2007229117fig07.jpg

相似文献

1
Macropinocytosis-mediated membrane recycling drives neural crest migration by delivering F-actin to the lamellipodium.巨胞饮介导的膜循环通过将 F-actin 递送至片状伪足来驱动神经嵴迁移。
Proc Natl Acad Sci U S A. 2020 Nov 3;117(44):27400-27411. doi: 10.1073/pnas.2007229117. Epub 2020 Oct 21.
2
Harnessing actin dynamics for clathrin-mediated endocytosis.利用肌动蛋白动力学进行网格蛋白介导的内吞作用。
Nat Rev Mol Cell Biol. 2006 Jun;7(6):404-14. doi: 10.1038/nrm1940.
3
Ephrin-B ligands play a dual role in the control of neural crest cell migration.Ephrin-B配体在神经嵴细胞迁移的控制中发挥双重作用。
Development. 2002 Aug;129(15):3621-32. doi: 10.1242/dev.129.15.3621.
4
Coactosin accelerates cell dynamism by promoting actin polymerization.协同蛋白通过促进肌动蛋白聚合加速细胞动力学。
Dev Biol. 2013 Jul 1;379(1):53-63. doi: 10.1016/j.ydbio.2013.04.006. Epub 2013 Apr 18.
5
Retrograde flow and myosin II activity within the leading cell edge deliver F-actin to the lamella to seed the formation of graded polarity actomyosin II filament bundles in migrating fibroblasts.前导细胞边缘内的逆行流动和肌球蛋白II活性将F-肌动蛋白输送到片层,以启动迁移成纤维细胞中梯度极性肌动球蛋白II丝束的形成。
Mol Biol Cell. 2008 Nov;19(11):5006-18. doi: 10.1091/mbc.e08-01-0034. Epub 2008 Sep 17.
6
Cellular localization and signaling activity of beta-catenin in migrating neural crest cells.β-连环蛋白在迁移神经嵴细胞中的细胞定位和信号活性。
Dev Dyn. 2004 Aug;230(4):708-26. doi: 10.1002/dvdy.20091.
7
Actin disassembly clock determines shape and speed of lamellipodial fragments.肌动蛋白解聚时钟决定片状伪足碎片的形状和速度。
Proc Natl Acad Sci U S A. 2011 Dec 20;108(51):20394-9. doi: 10.1073/pnas.1105333108. Epub 2011 Dec 9.
8
Simultaneous mapping of filamentous actin flow and turnover in migrating cells by quantitative fluorescent speckle microscopy.通过定量荧光斑点显微镜同时绘制迁移细胞中丝状肌动蛋白的流动和周转图谱。
Proc Natl Acad Sci U S A. 2004 Jun 29;101(26):9660-5. doi: 10.1073/pnas.0300552101. Epub 2004 Jun 21.
9
Macropinocytosis: an endocytic pathway for internalising large gulps.巨胞饮作用:一种内化大剂量物质的胞吞途径。
Immunol Cell Biol. 2011 Nov;89(8):836-43. doi: 10.1038/icb.2011.20. Epub 2011 Mar 22.
10
Tracking the movement of individual avian neural crest cells in vitro.体外追踪单个禽类神经嵴细胞的运动。
In Vitro Cell Dev Biol Anim. 2021 Jan;57(1):53-65. doi: 10.1007/s11626-020-00528-4. Epub 2021 Jan 7.

引用本文的文献

1
Apical size reduction by macropinocytosis alleviates tissue crowding.通过巨胞饮作用减小顶端尺寸可缓解组织拥挤。
Nat Commun. 2025 Jun 23;16(1):5338. doi: 10.1038/s41467-025-60724-2.
2
Human Papillomavirus Type 16 Stimulates WAVE1- and WAVE2-Dependent Actin Protrusions for Endocytic Entry.16型人乳头瘤病毒刺激依赖WAVE1和WAVE2的肌动蛋白突起以实现内吞进入。
Viruses. 2025 Apr 8;17(4):542. doi: 10.3390/v17040542.
3
miR-203 secreted in extracellular vesicles mediates the communication between neural crest and placode cells required for trigeminal ganglia formation.

本文引用的文献

1
Mechanisms of 3D cell migration.三维细胞迁移的机制。
Nat Rev Mol Cell Biol. 2019 Dec;20(12):738-752. doi: 10.1038/s41580-019-0172-9. Epub 2019 Oct 3.
2
Light-sheet microscopy in the near-infrared II window.近红外二区光片显微镜。
Nat Methods. 2019 Jun;16(6):545-552. doi: 10.1038/s41592-019-0398-7. Epub 2019 May 13.
3
Multiplex clonal analysis in the chick embryo using retrovirally-mediated combinatorial labeling.利用逆转录病毒介导的组合标记对鸡胚进行多重克隆分析。
分泌于细胞外囊泡中的miR-203介导三叉神经节形成所需的神经嵴与基板细胞之间的通讯。
PLoS Biol. 2024 Jul 22;22(7):e3002074. doi: 10.1371/journal.pbio.3002074. eCollection 2024 Jul.
4
Inhibition of ATR opposes glioblastoma invasion through disruption of cytoskeletal networks and integrin internalization via macropinocytosis.ATR 的抑制作用通过破坏细胞骨架网络和网格蛋白介导的胞吞作用内化整合素来拮抗神经胶质瘤的侵袭。
Neuro Oncol. 2024 Apr 5;26(4):625-639. doi: 10.1093/neuonc/noad210.
5
"Beyond transcription: How post-transcriptional mechanisms drive neural crest EMT".“超越转录:后转录机制如何驱动神经嵴 EMT”。
Genesis. 2024 Feb;62(1):e23553. doi: 10.1002/dvg.23553. Epub 2023 Sep 21.
6
Time to go: neural crest cell epithelial-to-mesenchymal transition.离开的时间:神经嵴细胞上皮-间充质转化。
Development. 2022 Aug 1;149(15). doi: 10.1242/dev.200712. Epub 2022 Jul 29.
7
Chick cranial neural crest cells release extracellular vesicles that are critical for their migration.鸡颅神经嵴细胞释放的细胞外囊泡对其迁移至关重要。
J Cell Sci. 2022 Jun 15;135(12). doi: 10.1242/jcs.260272. Epub 2022 Jun 28.
8
Canonical Wnt signaling induces focal adhesion and Integrin beta-1 endocytosis.经典Wnt信号通路诱导粘着斑和整合素β-1内吞作用。
iScience. 2022 Mar 19;25(4):104123. doi: 10.1016/j.isci.2022.104123. eCollection 2022 Apr 15.
9
Extracellular ATP and Macropinocytosis: Their Interactive and Mutually Supportive Roles in Cell Growth, Drug Resistance, and EMT in Cancer.细胞外ATP与巨胞饮作用:它们在癌症细胞生长、耐药性及上皮-间质转化中的相互作用与支持作用
Subcell Biochem. 2022;98:61-83. doi: 10.1007/978-3-030-94004-1_4.
10
Functional Diversity of Macropinocytosis.巨胞饮作用的功能多样性。
Subcell Biochem. 2022;98:3-14. doi: 10.1007/978-3-030-94004-1_1.
Dev Biol. 2019 Jun 1;450(1):1-8. doi: 10.1016/j.ydbio.2019.03.007. Epub 2019 Mar 15.
4
In Vivo Quantitative Imaging Provides Insights into Trunk Neural Crest Migration.体内定量成像提供对躯干神经嵴迁移的深入了解。
Cell Rep. 2019 Feb 5;26(6):1489-1500.e3. doi: 10.1016/j.celrep.2019.01.039.
5
Discs large 1 controls daughter-cell polarity after cytokinesis in vertebrate morphogenesis.Discs large 1 在后裂体形成过程中控制脊椎动物细胞分裂后的子细胞极性。
Proc Natl Acad Sci U S A. 2018 Nov 13;115(46):E10859-E10868. doi: 10.1073/pnas.1713959115. Epub 2018 Oct 30.
6
Supracellular contraction at the rear of neural crest cell groups drives collective chemotaxis.神经嵴细胞群后部的超细胞收缩驱动集体趋化性。
Science. 2018 Oct 19;362(6412):339-343. doi: 10.1126/science.aau3301.
7
Merlin/ERM proteins regulate growth factor-induced macropinocytosis and receptor recycling by organizing the plasma membrane:cytoskeleton interface.Merlin/ERM 蛋白通过组织质膜-细胞骨架界面来调节生长因子诱导的巨胞饮作用和受体再循环。
Genes Dev. 2018 Sep 1;32(17-18):1201-1214. doi: 10.1101/gad.317354.118. Epub 2018 Aug 24.
8
Membrane Flow Drives an Adhesion-Independent Amoeboid Cell Migration Mode.膜流驱动非依赖黏附的阿米巴样细胞迁移模式。
Dev Cell. 2018 Jul 2;46(1):9-22.e4. doi: 10.1016/j.devcel.2018.05.029. Epub 2018 Jun 21.
9
Expanding Actin Rings Zipper the Mouse Embryo for Blastocyst Formation.膨胀的肌动蛋白环将小鼠胚胎拉链状拉向囊胚形成。
Cell. 2018 Apr 19;173(3):776-791.e17. doi: 10.1016/j.cell.2018.02.035. Epub 2018 Mar 22.
10
Turnover and flow of the cell membrane for cell migration.细胞膜的翻转和流动与细胞迁移。
Sci Rep. 2017 Oct 11;7(1):12970. doi: 10.1038/s41598-017-13438-5.