• 文献检索
  • 文档翻译
  • 深度研究
  • 学术资讯
  • Suppr Zotero 插件Zotero 插件
  • 邀请有礼
  • 套餐&价格
  • 历史记录
应用&插件
Suppr Zotero 插件Zotero 插件浏览器插件Mac 客户端Windows 客户端微信小程序
定价
高级版会员购买积分包购买API积分包
服务
文献检索文档翻译深度研究API 文档MCP 服务
关于我们
关于 Suppr公司介绍联系我们用户协议隐私条款
关注我们

Suppr 超能文献

核心技术专利:CN118964589B侵权必究
粤ICP备2023148730 号-1Suppr @ 2026

文献检索

告别复杂PubMed语法,用中文像聊天一样搜索,搜遍4000万医学文献。AI智能推荐,让科研检索更轻松。

立即免费搜索

文件翻译

保留排版,准确专业,支持PDF/Word/PPT等文件格式,支持 12+语言互译。

免费翻译文档

深度研究

AI帮你快速写综述,25分钟生成高质量综述,智能提取关键信息,辅助科研写作。

立即免费体验

使用化学成分确定且无动物来源的培养基生成人诱导多能干细胞源性肝芽。

Generation of human induced pluripotent stem cell-derived liver buds with chemically defined and animal origin-free media.

机构信息

Division of Regenerative Medicine, Center for Stem Cell Biology and Regenerative Medicine, The Institute of Medical Science, The University of Tokyo, Tokyo, 108-8639, Japan.

Department of Regenerative Medicine, Yokohama City University Graduate School of Medicine, Yokohama, 236-0004, Japan.

出版信息

Sci Rep. 2020 Oct 21;10(1):17937. doi: 10.1038/s41598-020-73908-1.

DOI:10.1038/s41598-020-73908-1
PMID:33087763
原文链接:https://pmc.ncbi.nlm.nih.gov/articles/PMC7578079/
Abstract

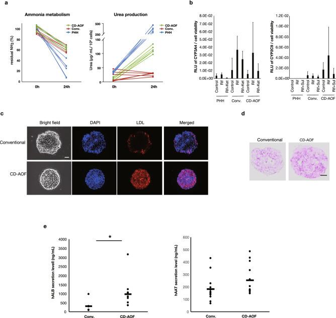
Advances in organoid technology have broadened the number of target diseases and conditions in which human induced pluripotent stem cell (iPSC)-based regenerative medicine can be applied; however, mass production of organoids and the development of chemically defined, animal origin-free (CD-AOF) media and supplements are unresolved issues that hamper the clinical applicability of these approaches. CD-AOF media and supplements ensure the quality and reproducibility of culture systems by lowering lot-to-lot variations and the risk of contamination with viruses or toxins. We previously generated liver organoids from iPSCs, namely iPSC-liver buds (iPSC-LBs), by mimicking the organogenic interactions among hepatocytes, endothelial cells (ECs), and mesenchymal cells (MCs) and recently reported the mass production of iPSC-LBs derived entirely from iPSCs (all iPSC-LBs), which should facilitate their large-scale production for the treatment of liver failure. However, in previous studies we used media originating from animals for differentiation except for the maintenance of undifferentiated iPSCs. Therefore, we developed a CD-AOF medium to generate all iPSC-LBs. We first developed a CD-AOF medium for hepatocytes, ECs, and stage-matched MCs, i.e., septum transversum mesenchyme (STM), in 2D cultures. We next generated all iPSC-LBs by incubating individual cell types in ultra-low attachment micro-dimple plates. The hepatic functions of all iPSC-LBs generated using the CD-AOF medium were equivalent to those of all iPSC-LBs generated using the conventional medium both in vitro and in vivo. Furthermore, we found that this CD-AOF medium could be used in several cell culture settings. Taken together, these results demonstrate the successful development of a CD-AOF medium suitable for all iPSC-LBs. The protocol developed in this study will facilitate the clinical applicability of all iPSC-LBs in the treatment of liver diseases.

摘要

类器官技术的进步拓宽了目标疾病和病症的范围,使得基于人诱导多能干细胞(iPSC)的再生医学可以得到应用;然而,类器官的大规模生产以及化学定义、无动物源(CD-AOF)的培养基和补充剂的开发仍然是尚未解决的问题,这些问题阻碍了这些方法的临床应用。CD-AOF 培养基和补充剂通过降低批次间的差异以及病毒或毒素污染的风险,确保了培养系统的质量和可重复性。我们之前通过模拟肝细胞、内皮细胞(EC)和间充质细胞(MC)之间的器官发生相互作用,从 iPSCs 中生成了肝类器官,即 iPSC-肝芽(iPSC-LB),并最近报道了完全由 iPSCs 衍生的 iPSC-LB 的大规模生产(所有 iPSC-LB),这应该有助于它们的大规模生产,以治疗肝衰竭。然而,在之前的研究中,我们除了维持未分化的 iPSC 之外,都使用了动物来源的培养基来进行分化。因此,我们开发了一种 CD-AOF 培养基来生成所有 iPSC-LB。我们首先在 2D 培养中开发了一种用于肝细胞、EC 和阶段匹配的 MC(即横膈膜间充质)的 CD-AOF 培养基。然后,我们通过在超低附着微凹板中孵育单个细胞类型来生成所有 iPSC-LB。使用 CD-AOF 培养基生成的所有 iPSC-LB 的肝功能在体外和体内与使用传统培养基生成的所有 iPSC-LB 相当。此外,我们发现这种 CD-AOF 培养基可以在几种细胞培养环境中使用。综上所述,这些结果证明了适合所有 iPSC-LB 的 CD-AOF 培养基的成功开发。本研究中开发的方案将促进所有 iPSC-LB 在治疗肝脏疾病中的临床应用。

https://cdn.ncbi.nlm.nih.gov/pmc/blobs/0ad9/7578079/398c175762ea/41598_2020_73908_Fig8_HTML.jpg
https://cdn.ncbi.nlm.nih.gov/pmc/blobs/0ad9/7578079/dfe97aa432c6/41598_2020_73908_Fig1_HTML.jpg
https://cdn.ncbi.nlm.nih.gov/pmc/blobs/0ad9/7578079/9a40fc460321/41598_2020_73908_Fig2_HTML.jpg
https://cdn.ncbi.nlm.nih.gov/pmc/blobs/0ad9/7578079/4a104402fc42/41598_2020_73908_Fig3_HTML.jpg
https://cdn.ncbi.nlm.nih.gov/pmc/blobs/0ad9/7578079/7ad71d93cb6f/41598_2020_73908_Fig4_HTML.jpg
https://cdn.ncbi.nlm.nih.gov/pmc/blobs/0ad9/7578079/1cbea8a12da6/41598_2020_73908_Fig5_HTML.jpg
https://cdn.ncbi.nlm.nih.gov/pmc/blobs/0ad9/7578079/f96503e2e306/41598_2020_73908_Fig6_HTML.jpg
https://cdn.ncbi.nlm.nih.gov/pmc/blobs/0ad9/7578079/eeefef59ee1e/41598_2020_73908_Fig7_HTML.jpg
https://cdn.ncbi.nlm.nih.gov/pmc/blobs/0ad9/7578079/398c175762ea/41598_2020_73908_Fig8_HTML.jpg
https://cdn.ncbi.nlm.nih.gov/pmc/blobs/0ad9/7578079/dfe97aa432c6/41598_2020_73908_Fig1_HTML.jpg
https://cdn.ncbi.nlm.nih.gov/pmc/blobs/0ad9/7578079/9a40fc460321/41598_2020_73908_Fig2_HTML.jpg
https://cdn.ncbi.nlm.nih.gov/pmc/blobs/0ad9/7578079/4a104402fc42/41598_2020_73908_Fig3_HTML.jpg
https://cdn.ncbi.nlm.nih.gov/pmc/blobs/0ad9/7578079/7ad71d93cb6f/41598_2020_73908_Fig4_HTML.jpg
https://cdn.ncbi.nlm.nih.gov/pmc/blobs/0ad9/7578079/1cbea8a12da6/41598_2020_73908_Fig5_HTML.jpg
https://cdn.ncbi.nlm.nih.gov/pmc/blobs/0ad9/7578079/f96503e2e306/41598_2020_73908_Fig6_HTML.jpg
https://cdn.ncbi.nlm.nih.gov/pmc/blobs/0ad9/7578079/eeefef59ee1e/41598_2020_73908_Fig7_HTML.jpg
https://cdn.ncbi.nlm.nih.gov/pmc/blobs/0ad9/7578079/398c175762ea/41598_2020_73908_Fig8_HTML.jpg

相似文献

1
Generation of human induced pluripotent stem cell-derived liver buds with chemically defined and animal origin-free media.使用化学成分确定且无动物来源的培养基生成人诱导多能干细胞源性肝芽。
Sci Rep. 2020 Oct 21;10(1):17937. doi: 10.1038/s41598-020-73908-1.
2
Vascularized and functional human liver from an iPSC-derived organ bud transplant.源自 iPSC 衍生类器官芽移植的血管化和功能性人肝。
Nature. 2013 Jul 25;499(7459):481-4. doi: 10.1038/nature12271. Epub 2013 Jul 3.
3
Liver Regeneration Using Cultured Liver Bud.利用培养的肝芽进行肝脏再生
Methods Mol Biol. 2017;1597:207-216. doi: 10.1007/978-1-4939-6949-4_15.
4
Massive and Reproducible Production of Liver Buds Entirely from Human Pluripotent Stem Cells.大规模且可重现的人多能干细胞来源肝芽的产生。
Cell Rep. 2017 Dec 5;21(10):2661-2670. doi: 10.1016/j.celrep.2017.11.005.
5
Generation of Complex Syngeneic Liver Organoids from Induced Pluripotent Stem Cells to Model Human Liver Pathophysiology.从诱导多能干细胞生成复杂的同基因肝类器官模型以模拟人类肝脏病理生理学。
Curr Protoc. 2022 Mar;2(3):e389. doi: 10.1002/cpz1.389.
6
Generation of a vascularized and functional human liver from an iPSC-derived organ bud transplant.从 iPSC 衍生的类器官移植体中生成具有血管化和功能的人类肝脏。
Nat Protoc. 2014 Feb;9(2):396-409. doi: 10.1038/nprot.2014.020. Epub 2014 Jan 23.
7
Generation of expandable human pluripotent stem cell-derived hepatocyte-like liver organoids.扩增型人多能干细胞来源的肝样类器官的生成。
J Hepatol. 2019 Nov;71(5):970-985. doi: 10.1016/j.jhep.2019.06.030. Epub 2019 Jul 9.
8
Gingival Fibroblasts as Autologous Feeders for Induced Pluripotent Stem Cells.牙龈成纤维细胞作为诱导多能干细胞的自体饲养细胞。
J Dent Res. 2016 Jan;95(1):110-8. doi: 10.1177/0022034515611602. Epub 2015 Oct 14.
9
Generation of functional human hepatic endoderm from human induced pluripotent stem cells.从人诱导多能干细胞生成功能性人肝内胚层。
Hepatology. 2010 Jan;51(1):329-35. doi: 10.1002/hep.23335.
10
Stabilized generation of human iPSC-derived liver organoids using a modified coating approach.使用改良包被方法稳定生成人诱导多能干细胞来源的肝类器官
Biol Methods Protoc. 2022 Dec 10;8(1):bpac034. doi: 10.1093/biomethods/bpac034. eCollection 2023.

引用本文的文献

1
From 2D to 3D and beyond: the evolution and impact of in vitro tumor models in cancer research.从二维到三维及更深入:体外肿瘤模型在癌症研究中的演变与影响。
Nat Methods. 2025 Jul 25. doi: 10.1038/s41592-025-02769-1.
2
Cell and tissue reprogramming: Unlocking a new era in medical drug discovery.细胞与组织重编程:开启药物研发的新时代。
Pharmacol Rev. 2025 Jun 26;77(5):100077. doi: 10.1016/j.pharmr.2025.100077.
3
Gene editing enables non-invasive PET imaging of human induced pluripotent stem cell-derived liver bud organoids.基因编辑实现了对人诱导多能干细胞衍生的肝芽类器官的无创正电子发射断层扫描(PET)成像。

本文引用的文献

1
Massive and Reproducible Production of Liver Buds Entirely from Human Pluripotent Stem Cells.大规模且可重现的人多能干细胞来源肝芽的产生。
Cell Rep. 2017 Dec 5;21(10):2661-2670. doi: 10.1016/j.celrep.2017.11.005.
2
Human iPS cell-derived dopaminergic neurons function in a primate Parkinson's disease model.人诱导多能干细胞衍生的多巴胺能神经元在灵长类帕金森病模型中发挥功能。
Nature. 2017 Aug 30;548(7669):592-596. doi: 10.1038/nature23664.
3
Multilineage communication regulates human liver bud development from pluripotency.多谱系通讯调节人类肝萌芽从多能性的发育。
Mol Ther Methods Clin Dev. 2025 Jan 7;33(1):101406. doi: 10.1016/j.omtm.2025.101406. eCollection 2025 Mar 13.
4
Potential Use of Organoids in Regenerative Medicine.类器官在再生医学中的潜在应用
Tissue Eng Regen Med. 2024 Dec;21(8):1125-1139. doi: 10.1007/s13770-024-00672-y. Epub 2024 Oct 16.
5
A Novel Recombinant Vitronectin Variant Supports the Expansion and Differentiation of Pluripotent Stem Cells in Defined Animal-Free Workflows.一种新型重组纤连蛋白变体支持无动物定义工作流程中多能干细胞的扩增和分化。
Cells. 2024 Sep 17;13(18):1566. doi: 10.3390/cells13181566.
6
Enhanced Maturity and Functionality of Vascularized Human Liver Organoids through 3D Bioprinting and Pillar Plate Culture.通过3D生物打印和柱状板培养增强血管化人肝类器官的成熟度和功能
bioRxiv. 2024 Aug 22:2024.08.21.608997. doi: 10.1101/2024.08.21.608997.
7
Hypoimmunogenic human iPSCs expressing HLA-G, PD-L1, and PD-L2 evade innate and adaptive immunity.表达 HLA-G、PD-L1 和 PD-L2 的低免疫原性人诱导多能干细胞逃避先天和适应性免疫。
Stem Cell Res Ther. 2024 Jul 2;15(1):193. doi: 10.1186/s13287-024-03810-4.
8
Toward reproducible tumor organoid culture: focusing on primary liver cancer.迈向可重现的肿瘤类器官培养:聚焦原发性肝癌。
Front Immunol. 2024 Mar 20;15:1290504. doi: 10.3389/fimmu.2024.1290504. eCollection 2024.
9
Single-cell transcriptomics stratifies organoid models of metabolic dysfunction-associated steatotic liver disease.单细胞转录组学对代谢功能障碍相关脂肪性肝病类器官模型进行分层。
EMBO J. 2023 Dec 11;42(24):e113898. doi: 10.15252/embj.2023113898. Epub 2023 Nov 14.
10
Understanding blood development and leukemia using sequencing-based technologies and human cell systems.利用基于测序的技术和人类细胞系统来理解血液发育和白血病。
Front Mol Biosci. 2023 Oct 10;10:1266697. doi: 10.3389/fmolb.2023.1266697. eCollection 2023.
Nature. 2017 Jun 22;546(7659):533-538. doi: 10.1038/nature22796. Epub 2017 Jun 14.
4
Autologous Induced Stem-Cell-Derived Retinal Cells for Macular Degeneration.自体诱导干细胞衍生的视网膜细胞治疗黄斑变性。
N Engl J Med. 2017 Mar 16;376(11):1038-1046. doi: 10.1056/NEJMoa1608368.
5
Efficient Adhesion Culture of Human Pluripotent Stem Cells Using Laminin Fragments in an Uncoated Manner.无涂层方式下利用层粘连蛋白片段高效黏附人多能干细胞。
Sci Rep. 2017 Jan 30;7:41165. doi: 10.1038/srep41165.
6
Kidney organoids from human iPS cells contain multiple lineages and model human nephrogenesis.人诱导多能干细胞来源的肾类器官包含多种细胞谱系,并可模拟人类肾发生。
Nature. 2015 Oct 22;526(7574):564-8. doi: 10.1038/nature15695. Epub 2015 Oct 7.
7
Generation of a vascularized and functional human liver from an iPSC-derived organ bud transplant.从 iPSC 衍生的类器官移植体中生成具有血管化和功能的人类肝脏。
Nat Protoc. 2014 Feb;9(2):396-409. doi: 10.1038/nprot.2014.020. Epub 2014 Jan 23.
8
Pluripotent stem cells in regenerative medicine: challenges and recent progress.再生医学中的多能干细胞:挑战与最新进展。
Nat Rev Genet. 2014 Feb;15(2):82-92. doi: 10.1038/nrg3563.
9
A novel efficient feeder-free culture system for the derivation of human induced pluripotent stem cells.一种新型高效无饲养层培养体系,用于诱导人多能干细胞的衍生。
Sci Rep. 2014 Jan 8;4:3594. doi: 10.1038/srep03594.
10
Cerebral organoids model human brain development and microcephaly.类脑器官模型模拟人类大脑发育和小头畸形。
Nature. 2013 Sep 19;501(7467):373-9. doi: 10.1038/nature12517. Epub 2013 Aug 28.