Zhong Chongjin, Jiang Chao, Ni Suiying, Wang Qizhi, Cheng Lingge, Wang Huan, Zhang Qixiang, Liu Wenyue, Zhang Jingwei, Liu Jiali, Wang Mulan, Jin Min, Shen Peiqiang, Yao Xuequan, Wang Guangji, Zhou Fang
Key Laboratory of Drug Metabolism and Pharmacokinetics, State Key Laboratory of Natural Medicines, China Pharmaceutical University, Nanjing 210009, China.
Department of Digestive Tumor Surgery, Affiliated Hospital of Nanjing University of Chinese Medicine, Nanjing 210029, China.
Acta Pharm Sin B. 2020 Sep;10(9):1694-1708. doi: 10.1016/j.apsb.2019.12.011. Epub 2019 Dec 18.
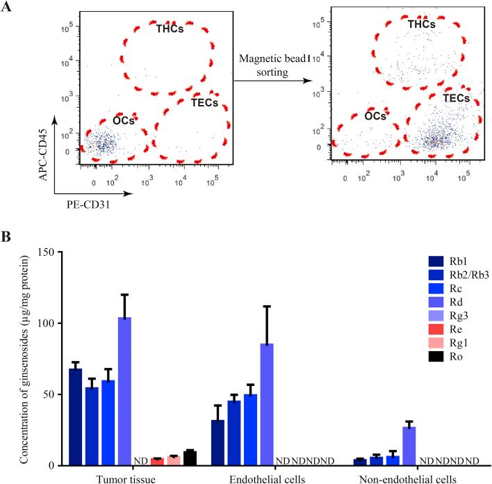
Shenmai injection (SMI) is a well-defined herbal preparation that is widely and clinically used as an adjuvant therapy for cancer. Previously, we found that SMI synergistically enhanced the activity of chemotherapy on colorectal cancer by promoting the distribution of drugs in xenograft tumors. However, the underlying mechanisms and bioactive constituents remained unknown. In the present work, the regulatory effects of SMI on tumor vasculature were determined, and the potential anti-angiogenic components targeting tumor endothelial cells (TECs) were identified. Multidimensional pharmacokinetic profiles of ginsenosides in plasma, subcutaneous tumors, and TECs were investigated. The results showed that the concentrations of protopanaxadiol-type (PPD) ginsenosides (Rb1, Rb2/Rb3, Rc, and Rd) in both plasma and tumors, were higher than those of protopanaxatriol-type (Rg1 and Re) and oleanane-type (Ro) ginsenosides. Among PPD-type ginsenosides, Rd exhibited the greatest concentrations in tumors and TECs after repeated injection. bioactivity results showed that Rd suppressed neovascularization in tumors, normalized the structure of tumor vessels, and improved the anti-tumor effect of 5-fluorouracil (5FU) in xenograft mice. Furthermore, Rd inhibited the migration and tube formation capacity of endothelial cells . In conclusion, Rd may be an important active form to exert the anti-angiogenic effect on tumor after SMI treatment.
参麦注射液(SMI)是一种明确的草药制剂,在临床上被广泛用作癌症的辅助治疗药物。此前,我们发现参麦注射液通过促进药物在异种移植肿瘤中的分布,协同增强了化疗对结直肠癌的疗效。然而,其潜在机制和生物活性成分仍不清楚。在本研究中,我们确定了参麦注射液对肿瘤血管系统的调节作用,并鉴定了靶向肿瘤内皮细胞(TECs)的潜在抗血管生成成分。研究了人参皂苷在血浆、皮下肿瘤和肿瘤内皮细胞中的多维药代动力学特征。结果表明,血浆和肿瘤中原人参二醇型(PPD)人参皂苷(Rb1、Rb2/Rb3、Rc和Rd)的浓度高于原人参三醇型(Rg1和Re)和齐墩果烷型(Ro)人参皂苷。在PPD型人参皂苷中,重复注射后Rd在肿瘤和肿瘤内皮细胞中的浓度最高。生物活性结果表明,Rd抑制肿瘤新生血管形成,使肿瘤血管结构正常化,并提高5-氟尿嘧啶(5FU)对异种移植小鼠的抗肿瘤作用。此外,Rd抑制内皮细胞的迁移和管腔形成能力。总之,Rd可能是参麦注射液治疗后对肿瘤发挥抗血管生成作用的重要活性形式。