• 文献检索
  • 文档翻译
  • 深度研究
  • 学术资讯
  • Suppr Zotero 插件Zotero 插件
  • 邀请有礼
  • 套餐&价格
  • 历史记录
应用&插件
Suppr Zotero 插件Zotero 插件浏览器插件Mac 客户端Windows 客户端微信小程序
定价
高级版会员购买积分包购买API积分包
服务
文献检索文档翻译深度研究API 文档MCP 服务
关于我们
关于 Suppr公司介绍联系我们用户协议隐私条款
关注我们

Suppr 超能文献

核心技术专利:CN118964589B侵权必究
粤ICP备2023148730 号-1Suppr @ 2026

文献检索

告别复杂PubMed语法,用中文像聊天一样搜索,搜遍4000万医学文献。AI智能推荐,让科研检索更轻松。

立即免费搜索

文件翻译

保留排版,准确专业,支持PDF/Word/PPT等文件格式,支持 12+语言互译。

免费翻译文档

深度研究

AI帮你快速写综述,25分钟生成高质量综述,智能提取关键信息,辅助科研写作。

立即免费体验

不可逆电穿孔与STING激动剂联合用于有效的癌症免疫治疗

Combination of Irreversible Electroporation and STING Agonist for Effective Cancer Immunotherapy.

作者信息

Go Eun-Jin, Yang Hannah, Chon Hong Jae, Yang DaSom, Ryu WonHyoung, Kim Dong-Hyun, Han Dong Keun, Kim Chan, Park Wooram

机构信息

Department of Biomedical-Chemical Engineering, The Catholic University of Korea, 43 Jibong-ro, Wonmi-gu, Bucheon-Si, Gyeonggi-do 14662, Korea.

Department of Biomedical Science, CHA University, 335 Pangyo-ro, Bundang-gu, Seongnam-si, Gyeonggi-do 13488, Korea.

出版信息

Cancers (Basel). 2020 Oct 26;12(11):3123. doi: 10.3390/cancers12113123.

DOI:10.3390/cancers12113123
PMID:33114476
原文链接:https://pmc.ncbi.nlm.nih.gov/articles/PMC7693597/
Abstract

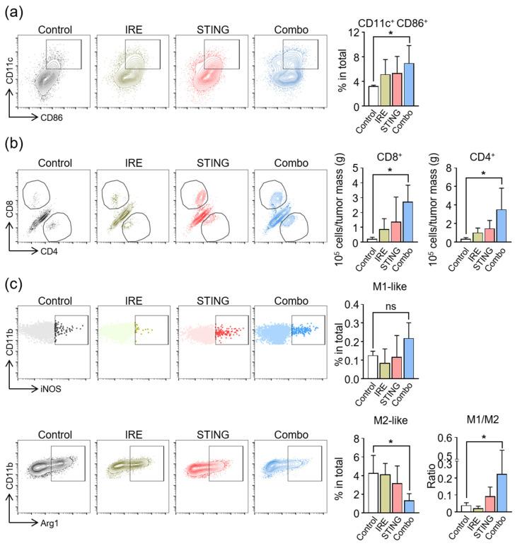
Recently, cancer immunotherapy has received attention as a viable solution for the treatment of refractory tumors. However, it still has clinical limitations in its treatment efficacy due to inter-patient tumor heterogeneity and immunosuppressive tumor microenvironment (TME). In this study, we demonstrated the triggering of anti-cancer immune responses by a combination of irreversible electroporation (IRE) and a stimulator of interferon genes (STING) agonist. Optimal electrical conditions inducing damage-associated molecular patterns (DAMPs) by immunogenic cell death (ICD) were determined through in vitro 2D and 3D cell experiments. In the in vivo syngeneic lung cancer model, the combination of IRE and STING agonists demonstrated significant tumor growth inhibition. We believe that the combination strategy of IRE and STING agonists has potential for effective cancer immunotherapy.

摘要

最近,癌症免疫疗法作为治疗难治性肿瘤的一种可行解决方案受到了关注。然而,由于患者间肿瘤异质性和免疫抑制性肿瘤微环境(TME),其治疗效果仍存在临床局限性。在本研究中,我们证明了不可逆电穿孔(IRE)与干扰素基因刺激剂(STING)激动剂联合可触发抗癌免疫反应。通过体外二维和三维细胞实验确定了通过免疫原性细胞死亡(ICD)诱导损伤相关分子模式(DAMPs)的最佳电条件。在体内同基因肺癌模型中,IRE与STING激动剂联合显示出显著的肿瘤生长抑制作用。我们认为,IRE与STING激动剂的联合策略在有效的癌症免疫治疗方面具有潜力。

https://cdn.ncbi.nlm.nih.gov/pmc/blobs/bf33/7693597/b9d9383b6bb5/cancers-12-03123-g005.jpg
https://cdn.ncbi.nlm.nih.gov/pmc/blobs/bf33/7693597/7c96e57624b7/cancers-12-03123-g001.jpg
https://cdn.ncbi.nlm.nih.gov/pmc/blobs/bf33/7693597/6b98f5f6aebb/cancers-12-03123-g002.jpg
https://cdn.ncbi.nlm.nih.gov/pmc/blobs/bf33/7693597/c17a70c51441/cancers-12-03123-g003.jpg
https://cdn.ncbi.nlm.nih.gov/pmc/blobs/bf33/7693597/f26282d32c88/cancers-12-03123-g004.jpg
https://cdn.ncbi.nlm.nih.gov/pmc/blobs/bf33/7693597/b9d9383b6bb5/cancers-12-03123-g005.jpg
https://cdn.ncbi.nlm.nih.gov/pmc/blobs/bf33/7693597/7c96e57624b7/cancers-12-03123-g001.jpg
https://cdn.ncbi.nlm.nih.gov/pmc/blobs/bf33/7693597/6b98f5f6aebb/cancers-12-03123-g002.jpg
https://cdn.ncbi.nlm.nih.gov/pmc/blobs/bf33/7693597/c17a70c51441/cancers-12-03123-g003.jpg
https://cdn.ncbi.nlm.nih.gov/pmc/blobs/bf33/7693597/f26282d32c88/cancers-12-03123-g004.jpg
https://cdn.ncbi.nlm.nih.gov/pmc/blobs/bf33/7693597/b9d9383b6bb5/cancers-12-03123-g005.jpg

相似文献

1
Combination of Irreversible Electroporation and STING Agonist for Effective Cancer Immunotherapy.不可逆电穿孔与STING激动剂联合用于有效的癌症免疫治疗
Cancers (Basel). 2020 Oct 26;12(11):3123. doi: 10.3390/cancers12113123.
2
Robust and Sustained STING Pathway Activation via Hydrogel-Based In Situ Vaccination for Cancer Immunotherapy.基于水凝胶的原位疫苗接种以实现稳健和持续的 STING 通路激活用于癌症免疫治疗。
ACS Nano. 2024 Oct 29;18(43):29439-29456. doi: 10.1021/acsnano.3c12337. Epub 2024 Oct 15.
3
T-cell activation and immune memory enhancement induced by irreversible electroporation in pancreatic cancer.不可逆电穿孔诱导胰腺癌中T细胞活化及免疫记忆增强
Clin Transl Med. 2020 Jun;10(2):e39. doi: 10.1002/ctm2.39. Epub 2020 Jun 4.
4
Combination of a STING Agonist and Photothermal Therapy Using Chitosan Hydrogels for Cancer Immunotherapy.壳聚糖水凝胶的 STING 激动剂与光热疗法联合用于癌症免疫治疗。
Biomacromolecules. 2023 Jun 12;24(6):2790-2803. doi: 10.1021/acs.biomac.3c00196. Epub 2023 May 1.
5
Combination of Metal-Phenolic Network-Based Immunoactive Nanoparticles and Bipolar Irreversible Electroporation for Effective Cancer Immunotherapy.基于金属-酚醛网络的免疫活性纳米粒子与双相不可逆电穿孔联合用于有效的癌症免疫治疗。
Small. 2022 Jun;18(25):e2200316. doi: 10.1002/smll.202200316. Epub 2022 May 16.
6
OX40 agonist combined with irreversible electroporation synergistically eradicates established tumors and drives systemic antitumor immune response in a syngeneic pancreatic cancer model.在同基因胰腺癌模型中,OX40激动剂与不可逆电穿孔联合使用可协同根除已形成的肿瘤并驱动全身抗肿瘤免疫反应。
Am J Cancer Res. 2021 Jun 15;11(6):2782-2801. eCollection 2021.
7
Manganese-Enriched Zinc Peroxide Functional Nanoparticles for Potentiating Cancer Immunotherapy.富锰氧化锌过氧化物功能纳米颗粒增强癌症免疫治疗。
Nano Lett. 2023 Nov 22;23(22):10350-10359. doi: 10.1021/acs.nanolett.3c02941. Epub 2023 Nov 6.
8
Synthetic Immunogenic Cell Death Mediated by Intracellular Delivery of STING Agonist Nanoshells Enhances Anticancer Chemo-immunotherapy.纳米壳介导的 STING 激动剂胞内递送诱导的合成免疫细胞死亡增强了抗癌化疗免疫治疗。
Nano Lett. 2020 Apr 8;20(4):2246-2256. doi: 10.1021/acs.nanolett.9b04094. Epub 2020 Mar 17.
9
STING activation reprograms tumor vasculatures and synergizes with VEGFR2 blockade.STING 激活重编程肿瘤脉管系统,并与 VEGFR2 阻断协同作用。
J Clin Invest. 2019 Jul 25;129(10):4350-4364. doi: 10.1172/JCI125413.
10
Irreversible Electroporation Combined with Checkpoint Blockade and TLR7 Stimulation Induces Antitumor Immunity in a Murine Pancreatic Cancer Model.不可逆电穿孔联合检查点阻断和 TLR7 刺激在小鼠胰腺癌模型中诱导抗肿瘤免疫。
Cancer Immunol Res. 2019 Oct;7(10):1714-1726. doi: 10.1158/2326-6066.CIR-19-0101. Epub 2019 Aug 13.

引用本文的文献

1
Calcium Electrochemotherapy and Challenges in Combined Treatment with Dendritic Cell Vaccination.钙电化学疗法及与树突状细胞疫苗联合治疗中的挑战
Pharmaceutics. 2025 Jun 21;17(7):804. doi: 10.3390/pharmaceutics17070804.
2
Ablation combined with video-assisted thoracic surgery hybrid technique for multiple primary lung cancer.消融联合电视辅助胸腔镜手术杂交技术治疗多原发性肺癌
iScience. 2025 May 20;28(6):112703. doi: 10.1016/j.isci.2025.112703. eCollection 2025 Jun 20.
3
Numerical assessments of geometry, proximity and multi-electrode effects on electroporation in mitochondria and the endoplasmic reticulum to nanosecond electric pulses.

本文引用的文献

1
Synthetic Immunogenic Cell Death Mediated by Intracellular Delivery of STING Agonist Nanoshells Enhances Anticancer Chemo-immunotherapy.纳米壳介导的 STING 激动剂胞内递送诱导的合成免疫细胞死亡增强了抗癌化疗免疫治疗。
Nano Lett. 2020 Apr 8;20(4):2246-2256. doi: 10.1021/acs.nanolett.9b04094. Epub 2020 Mar 17.
2
An inhalable nanoparticulate STING agonist synergizes with radiotherapy to confer long-term control of lung metastases.一种可吸入的纳米颗粒 STING 激动剂与放射疗法协同作用,可长期控制肺转移。
Nat Commun. 2019 Nov 8;10(1):5108. doi: 10.1038/s41467-019-13094-5.
3
STING: a master regulator in the cancer-immunity cycle.
对纳秒电脉冲作用下线粒体和内质网的电穿孔中几何形状、接近度和多电极的影响进行数值评估。
Sci Rep. 2024 Oct 11;14(1):23854. doi: 10.1038/s41598-024-74659-z.
4
Signature identification based on immunogenic cell death-related lncRNAs to predict the prognosis and immune activity of patients with endometrial carcinoma.基于免疫原性细胞死亡相关长链非编码RNA的特征识别以预测子宫内膜癌患者的预后和免疫活性
Transl Cancer Res. 2024 Jun 30;13(6):2913-2937. doi: 10.21037/tcr-23-2243. Epub 2024 Jun 27.
5
STING pathway as a cancer immunotherapy: Progress and challenges in activating anti-tumor immunity.STING 通路作为癌症免疫疗法:激活抗肿瘤免疫的进展与挑战。
Mol Biol Rep. 2024 Apr 5;51(1):487. doi: 10.1007/s11033-024-09418-4.
6
Harnessing innate immune pathways for therapeutic advancement in cancer.利用先天免疫途径推进癌症治疗的进展。
Signal Transduct Target Ther. 2024 Mar 25;9(1):68. doi: 10.1038/s41392-024-01765-9.
7
The effects of irreversible electroporation triggering anti-tumor immunity and the value of its combination with immunotherapy.不可逆电穿孔触发抗肿瘤免疫的作用及其与免疫治疗联合应用的价值。
J Interv Med. 2023 Aug 7;6(3):107-110. doi: 10.1016/j.jimed.2023.07.005. eCollection 2023 Aug.
8
Lipid nanoparticle-based mRNA delivery systems for cancer immunotherapy.用于癌症免疫治疗的基于脂质纳米颗粒的mRNA递送系统。
Nano Converg. 2023 Aug 7;10(1):36. doi: 10.1186/s40580-023-00385-3.
9
Pulsed Electric Fields in Oncology: A Snapshot of Current Clinical Practices and Research Directions from the 4th World Congress of Electroporation.肿瘤学中的脉冲电场:第四届电穿孔世界大会当前临床实践与研究方向概览
Cancers (Basel). 2023 Jun 25;15(13):3340. doi: 10.3390/cancers15133340.
10
Combining energy-based focal ablation and immune checkpoint inhibitors: preclinical research and clinical trials.基于能量的聚焦消融与免疫检查点抑制剂联合应用:临床前研究与临床试验
Front Oncol. 2023 May 1;13:1153066. doi: 10.3389/fonc.2023.1153066. eCollection 2023.
STING:癌症免疫周期中的主控调节器。
Mol Cancer. 2019 Nov 4;18(1):152. doi: 10.1186/s12943-019-1087-y.
4
Irreversible electroporation of locally advanced pancreatic cancer transiently alleviates immune suppression and creates a window for antitumor T cell activation.局部晚期胰腺癌的不可逆电穿孔可暂时减轻免疫抑制并为抗肿瘤T细胞激活创造窗口期。
Oncoimmunology. 2019 Aug 28;8(11):1652532. doi: 10.1080/2162402X.2019.1652532. eCollection 2019.
5
STING signaling is a potential immunotherapeutic target in colorectal cancer.STING信号通路是结直肠癌中一个潜在的免疫治疗靶点。
J Cancer. 2019 Aug 27;10(20):4932-4938. doi: 10.7150/jca.32806. eCollection 2019.
6
Characterization of Ablation Thresholds for 3D-Cultured Patient-Derived Glioma Stem Cells in Response to High-Frequency Irreversible Electroporation.三维培养的患者来源的胶质瘤干细胞对高频不可逆电穿孔反应的消融阈值特征分析
Research (Wash D C). 2019 Apr 28;2019:8081315. doi: 10.34133/2019/8081315. eCollection 2019.
7
Multifunctional nanoparticles for genetic engineering and bioimaging of natural killer (NK) cell therapeutics.多功能纳米颗粒用于自然杀伤 (NK) 细胞治疗的基因工程和生物成像。
Biomaterials. 2019 Nov;221:119418. doi: 10.1016/j.biomaterials.2019.119418. Epub 2019 Aug 9.
8
STING activation reprograms tumor vasculatures and synergizes with VEGFR2 blockade.STING 激活重编程肿瘤脉管系统,并与 VEGFR2 阻断协同作用。
J Clin Invest. 2019 Jul 25;129(10):4350-4364. doi: 10.1172/JCI125413.
9
Immunogenic cell death in cancer therapy: Present and emerging inducers.癌症治疗中的免疫原性细胞死亡:现有和新兴的诱导剂。
J Cell Mol Med. 2019 Aug;23(8):4854-4865. doi: 10.1111/jcmm.14356. Epub 2019 Jun 18.
10
Therapeutic Effect of Irreversible Electroporation in Combination with Poly-ICLC Adjuvant in Preclinical Models of Hepatocellular Carcinoma.不可逆电穿孔联合 Poly-ICLC 佐剂在肝癌临床前模型中的治疗效果。
J Vasc Interv Radiol. 2019 Jul;30(7):1098-1105. doi: 10.1016/j.jvir.2019.02.023. Epub 2019 May 14.