Suppr超能文献

长链非编码RNA FBXL19-AS1通过miR-193a-5p/PIN1信号通路促进宫颈癌细胞的生长、迁移和侵袭。

Long Noncoding RNA FBXL19-AS1 Expedites Cell Growth, Migration and Invasion in Cervical Cancer by miR-193a-5p/PIN1 Signaling.

作者信息

Wan Su, Ni Guantai, Ding Jin, Huang Yuansheng

机构信息

Department of Obstetrics and Gynecology, Yijishan Hospital of Wannan Medical College, Wuhu, Anhui 241000, People's Republic of China.

Department of Orthopedics, Yijishan Hospital of Wannan Medical College, Wuhu, Anhui 241000, People's Republic of China.

出版信息

Cancer Manag Res. 2020 Oct 7;12:9741-9752. doi: 10.2147/CMAR.S262215. eCollection 2020.

Abstract

BACKGROUND

Cervical cancer is one of the most prevalent malignancies in gynecology with increasing incidence in recent years. Long noncoding RNAs (lncRNAs) have been reported to regulate human cancers including cervical cancer. F-box and leucine-rich repeat protein 19 antisense RNA 1 () have been unmasked to exert carcinogenic functions in several cancers except cervical cancer.

AIM

Present study hammered at investigating the function and mechanism of in cervical cancer.

METHODS

RT-qPCR was utilized to test gene expression. EdU staining, colony formation, transwell, flow cytometry and TUNEL assays were applied for measuring the impact of on cervical cancer cell functions. Moreover, RIP, RNA pull-down and luciferase reporter assays were utilized for detecting the correlations among , and (peptidylprolyl cis/trans isomerase, NIMA-interacting 1).

RESULTS

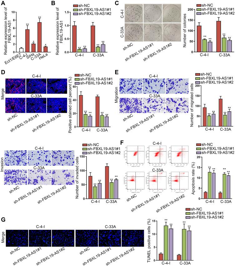
exhibited elevated expression in cervical cancer tissues and cells. Silencing repressed cell proliferation through arresting cell cycle and stimulating apoptosis, and losing also restrained cell migration and invasion. Also, we discovered as a sponge, while was a tumor inhibitor in cervical cancer. Further, was proved as the target, and augmented expression in cervical cancer via sequestering . Of note, accelerated the progression of cervical cancer, and its upregulation counteracted the impacts of depleted on cervical cancer cell functions.

CONCLUSION

contributes to malignant phenotypes in cervical cancer by sponging and regulating .

摘要

背景

宫颈癌是妇科最常见的恶性肿瘤之一,近年来发病率呈上升趋势。据报道,长链非编码RNA(lncRNA)可调节包括宫颈癌在内的人类癌症。F-box和富含亮氨酸重复蛋白19反义RNA 1()已被揭示在除宫颈癌外的几种癌症中发挥致癌作用。

目的

本研究旨在探讨在宫颈癌中的功能及机制。

方法

采用RT-qPCR检测基因表达。应用EdU染色、集落形成、Transwell、流式细胞术和TUNEL检测来衡量对宫颈癌细胞功能的影响。此外,采用RIP、RNA下拉和荧光素酶报告基因检测来检测、与肽基脯氨酰顺/反异构酶NIMA相互作用1()之间的相关性。

结果

在宫颈癌组织和细胞中表达升高。沉默通过使细胞周期停滞和刺激凋亡来抑制细胞增殖,缺失还会抑制细胞迁移和侵袭。此外,我们发现作为一种海绵,而在宫颈癌中是一种肿瘤抑制因子。进一步证实是 的靶点,通过隔离增强在宫颈癌中的表达。值得注意的是,加速了宫颈癌的进展,其上调抵消了缺失对宫颈癌细胞功能的影响。

结论

通过充当海绵和调节来促进宫颈癌的恶性表型。

https://cdn.ncbi.nlm.nih.gov/pmc/blobs/b6fa/7548239/bab06aebf6e4/CMAR-12-9741-g0001.jpg

文献AI研究员

20分钟写一篇综述,助力文献阅读效率提升50倍。

立即体验

用中文搜PubMed

大模型驱动的PubMed中文搜索引擎

马上搜索

文档翻译

学术文献翻译模型,支持多种主流文档格式。

立即体验