Suppr超能文献

长链非编码 RNA KCNQ1OT1 通过靶向 miR-375/YAP 通路促进胶质瘤细胞的增殖和侵袭。

lncRNA KCNQ1OT1 promotes proliferation and invasion of glioma cells by targeting the miR‑375/YAP pathway.

机构信息

Department of Neurosurgery, The Fifth Affiliated Hospital of Zhengzhou University, Zhengzhou, Henan 450000, P.R. China.

出版信息

Int J Mol Med. 2020 Dec;46(6):1983-1992. doi: 10.3892/ijmm.2020.4760. Epub 2020 Oct 19.

Abstract

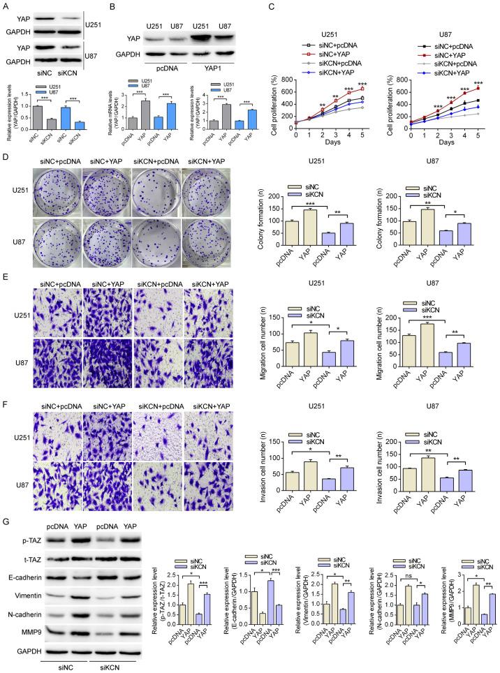
The long non‑coding RNA KCNQ1OT1 is generally recognized as an oncogenic molecule in several human malignant tumors. However, to the best of our knowledge, the role of KCNQ1OT1 in glioma has not been fully investigated. The current study aimed to probe the biological function of KCNQ1OT1 in human glioma cell lines and its mechanisms. The glioma cell lines U251 and U87‑MG were used as cell models. Cell proliferation and apoptosis assays were used to measure the effects of different treatments on survival, and reverse transcription‑quantitative PCR and western blotting were used to investigate the expression profiles of key molecules. Migration and invasion assays were conducted to reveal the biological features of glioma cells. The results indicated that KCNQ1OT1 was upregulated in glioma tissues compared with adjacent tissues, which was associated with poor prognosis. Additionally, knockdown of KCNQ1OT1 in U251 and U87‑MG cells inhibited cell proliferation, migration and invasion, but had no effect on apoptosis. The effects of KCNQ1OT1 on migration and invasion were partially attributed to enhanced Yes‑associated protein (YAP) expression levels and epithelial‑mesenchymal transition (EMT) signaling. Furthermore, microRNA (miR)‑375 functioned as a link between KCNQ1OT1 and YAP in regulating cell proliferation. Finally, the KCNQ1OT1/miR‑375/YAP axis modulated cell proliferation and cell fate by affecting the modulated YAP‑mediated EMT signaling. In conclusion, the KCNQ1OT1/miR‑375/YAP axis modulated migration and invasion of glioma cells by affecting EMT signaling; thus, targeting KCNQ1OT1 may represent a promising strategy in glioma therapeutics.

摘要

长链非编码 RNA KCNQ1OT1 通常被认为是几种人类恶性肿瘤中的致癌分子。然而,据我们所知,KCNQ1OT1 在神经胶质瘤中的作用尚未得到充分研究。本研究旨在探讨 KCNQ1OT1 在人神经胶质瘤细胞系中的生物学功能及其机制。使用神经胶质瘤细胞系 U251 和 U87-MG 作为细胞模型。细胞增殖和凋亡实验用于测量不同处理对生存的影响,逆转录定量 PCR 和 Western blot 用于研究关键分子的表达谱。迁移和侵袭实验用于揭示神经胶质瘤细胞的生物学特征。结果表明,与相邻组织相比,神经胶质瘤组织中 KCNQ1OT1 上调,与预后不良相关。此外,U251 和 U87-MG 细胞中 KCNQ1OT1 的敲低抑制了细胞增殖、迁移和侵袭,但对细胞凋亡没有影响。KCNQ1OT1 对迁移和侵袭的影响部分归因于增强的 Yes 相关蛋白 (YAP) 表达水平和上皮间质转化 (EMT) 信号。此外,microRNA (miR)-375 在调节细胞增殖中作为 KCNQ1OT1 和 YAP 之间的联系。最后,KCNQ1OT1/miR-375/YAP 轴通过影响调节的 YAP 介导的 EMT 信号来调节细胞增殖和细胞命运。总之,KCNQ1OT1/miR-375/YAP 轴通过影响 EMT 信号调节神经胶质瘤细胞的迁移和侵袭;因此,靶向 KCNQ1OT1 可能代表神经胶质瘤治疗的一种有前途的策略。

https://cdn.ncbi.nlm.nih.gov/pmc/blobs/802d/7595660/c0e4a3fe4e99/IJMM-46-06-1983-g00.jpg

文献检索

告别复杂PubMed语法,用中文像聊天一样搜索,搜遍4000万医学文献。AI智能推荐,让科研检索更轻松。

立即免费搜索

文件翻译

保留排版,准确专业,支持PDF/Word/PPT等文件格式,支持 12+语言互译。

免费翻译文档

深度研究

AI帮你快速写综述,25分钟生成高质量综述,智能提取关键信息,辅助科研写作。

立即免费体验