Suppr超能文献

乙酰-11-酮-β-乳香酸通过磷酸酶和张力蛋白同系物/Akt/环氧化酶-2 信号通路抑制胃癌细胞增殖并诱导其凋亡。

Acetyl-11-keto-β-boswellic acid inhibits proliferation and induces apoptosis of gastric cancer cells through the phosphatase and tensin homolog /Akt/ cyclooxygenase-2 signaling pathway.

机构信息

Department of Geriatric Gastroenterology, The First Affiliated Hospital of Nanjing Medical University, Nanjing 210000, Jiangsu Province, China.

Nanjing Medical University, Nanjing 210000, Jiangsu Province, China.

出版信息

World J Gastroenterol. 2020 Oct 14;26(38):5822-5835. doi: 10.3748/wjg.v26.i38.5822.

Abstract

BACKGROUND

Gastric cancer is one of the most common malignant tumors of the digestive system worldwide, posing a serious danger to human health. Cyclooxygenase (COX)-2 plays an important role in the carcinogenesis and progression of gastric cancer. Acetyl-11-keto-β-boswellic acid (AKBA) is a promising drug for cancer therapy, but its effects and mechanism of action on human gastric cancer remain unclear.

AIM

To evaluate whether the phosphatase and tensin homolog (PTEN)/Akt/COX-2 signaling pathway is involved in the anti-tumor effect of AKBA in gastric cancer.

METHODS

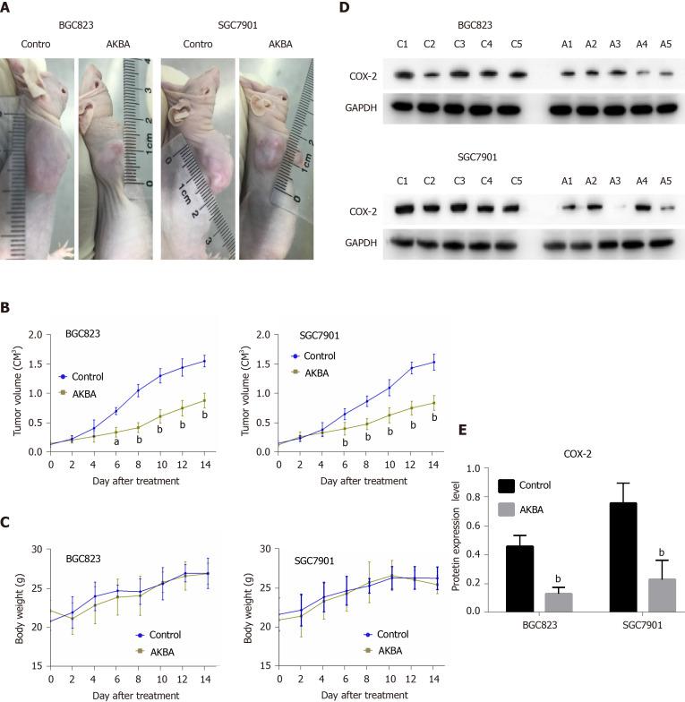
Human poorly differentiated BGC823 and moderately differentiated SGC7901 gastric cancer cells were routinely cultured in Roswell Park Memorial Institute 1640 medium supplemented with 10% fetal bovine serum and 1% penicillin/streptomycin. Gastric cancer cell proliferation was determined by methyl thiazolyl tetrazolium colorimetric assay. Apoptosis was measured by flow cytometry. Cell migration was assessed using the wound-healing assay. Expression of Bcl-2, Bax, proliferating cell nuclear antigen, PTEN, p-Akt, and COX-2 were detected by Western blot analysis. A xenograft nude mouse model of human gastric cancer was established to evaluate the anti-cancer effect of AKBA .

RESULTS

AKBA significantly inhibited the proliferation of gastric cancer cells in a dose- and time-dependent manner, inhibited migration in a time-dependent manner, and induced apoptosis in a dose-dependent manner ; it also inhibited tumor growth . AKBA up-regulated the expression of PTEN and Bax, and down-regulated the expression of proliferating cell nuclear antigen, Bcl-2, p-Akt, and COX-2 in a dose-dependent manner. The PTEN inhibitor bpv (Hopic) reversed the high expression of PTEN and low expression of p-Akt and COX-2 that were induced by AKBA. The Akt inhibitor MK2206 combined with AKBA down- regulated the expression of p-Akt and COX-2, and the combined effect was better than that of AKBA alone.

CONCLUSION

AKBA inhibits the proliferation and migration and promotes the apoptosis of gastric cancer cells through the PTEN/Akt/COX-2 signaling pathway.

摘要

背景

胃癌是全球最常见的消化系统恶性肿瘤之一,严重威胁人类健康。环氧化酶(COX)-2 在胃癌的发生和发展中起重要作用。乙酰-11-酮-β-乳香酸(AKBA)是一种有前途的癌症治疗药物,但它对人类胃癌的作用和作用机制尚不清楚。

目的

评估磷酸酶和张力蛋白同源物(PTEN)/Akt/COX-2 信号通路是否参与 AKBA 对胃癌的抗肿瘤作用。

方法

常规培养人低分化 BGC823 和中分化 SGC7901 胃癌细胞,在添加 10%胎牛血清和 1%青霉素/链霉素的罗威尔帕克纪念研究所 1640 培养基中培养。通过甲基噻唑基四唑比色法测定胃癌细胞增殖。通过流式细胞术测定细胞凋亡。通过划痕愈合试验评估细胞迁移。通过 Western blot 分析检测 Bcl-2、Bax、增殖细胞核抗原、PTEN、p-Akt 和 COX-2 的表达。建立人胃癌裸鼠移植瘤模型,评价 AKBA 的抗癌作用。

结果

AKBA 呈剂量和时间依赖性显著抑制胃癌细胞增殖,呈时间依赖性抑制迁移,呈剂量依赖性诱导凋亡;它还抑制肿瘤生长。AKBA 呈剂量依赖性上调 PTEN 和 Bax 的表达,下调增殖细胞核抗原、Bcl-2、p-Akt 和 COX-2 的表达。PTEN 抑制剂 bpv(Hopic)逆转了 AKBA 诱导的 PTEN 高表达和 p-Akt 和 COX-2 低表达。Akt 抑制剂 MK2206 与 AKBA 联合下调 p-Akt 和 COX-2 的表达,联合作用优于 AKBA 单独作用。

结论

AKBA 通过 PTEN/Akt/COX-2 信号通路抑制胃癌细胞增殖、迁移,促进其凋亡。

https://cdn.ncbi.nlm.nih.gov/pmc/blobs/c12b/7579763/60f7a808f984/WJG-26-5822-g001.jpg

文献AI研究员

20分钟写一篇综述,助力文献阅读效率提升50倍。

立即体验

用中文搜PubMed

大模型驱动的PubMed中文搜索引擎

马上搜索

文档翻译

学术文献翻译模型,支持多种主流文档格式。

立即体验