Suppr超能文献

胰岛素样生长因子1对小鼠耳蜗外植体培养物中带状突触的维持作用

Insulin-Like Growth Factor 1 on the Maintenance of Ribbon Synapses in Mouse Cochlear Explant Cultures.

作者信息

Gao Li, Kita Tomoko, Katsuno Tatsuya, Yamamoto Norio, Omori Koichi, Nakagawa Takayuki

机构信息

Department of Otolaryngology, Head and Neck Surgery, Graduate School of Medicine, Kyoto University, Kyoto, Japan.

出版信息

Front Cell Neurosci. 2020 Oct 8;14:571155. doi: 10.3389/fncel.2020.571155. eCollection 2020.

Abstract

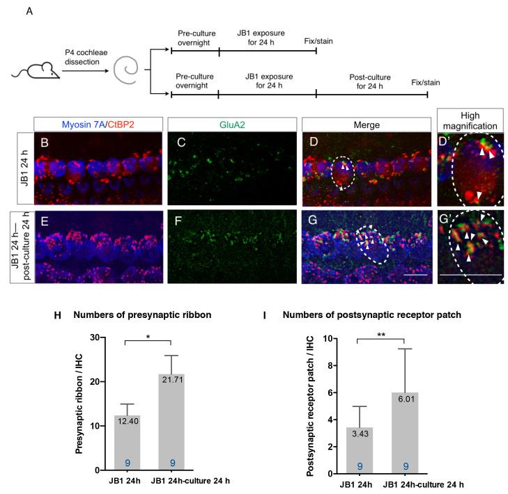
Hearing loss has become one of the most common disabilities worldwide. The synaptic connections between inner hair cells (IHCs) and spiral ganglion neurons have specialized synaptic constructions, termed ribbon synapses, which are important for auditory function. The ribbon synapses in the cochlea are quite vulnerable to various insults. As such, the maintenance of ribbon synapses is important for ensuring hearing function. Insulin-like growth factor 1 (IGF1) plays a critical role in the development and maintenance of the cochlea and has the potential to protect cochlear hair cells from various insults. In this study, we examined the role of IGF1 in the maintenance of ribbon synapses in cochlear explants of postnatal day four mice. We cultured cochlear explants with an IGF1 receptor antagonist, JB1, which is an IGF1 peptide analog. Results showed that exposure to JB1 for 24 h resulted in the loss of ribbon synapses. After an additional 24-h culture without JB1, the number of ribbon synapses spontaneously recovered. The application of exogenous IGF1 showed two different aspects of ribbon synapses. Low doses of exogenous IGF1 promoted the recovery of ribbon synapses, while it compromised the spontaneous recovery of ribbon synapses at high doses. Altogether, these results indicate that the paracrine or autocrine release of IGF1 in the cochlea plays a crucial role in the maintenance of cochlear ribbon synapses.

摘要

听力损失已成为全球最常见的残疾之一。内毛细胞(IHC)与螺旋神经节神经元之间的突触连接具有特殊的突触结构,称为带状突触,这对听觉功能很重要。耳蜗中的带状突触极易受到各种损伤。因此,维持带状突触对确保听力功能很重要。胰岛素样生长因子1(IGF1)在耳蜗的发育和维持中起关键作用,并且有潜力保护耳蜗毛细胞免受各种损伤。在本研究中,我们研究了IGF1在出生后第4天小鼠耳蜗外植体中带状突触维持中的作用。我们用IGF1受体拮抗剂JB1(一种IGF1肽类似物)培养耳蜗外植体。结果显示,暴露于JB1 24小时导致带状突触丧失。在没有JB1的情况下再培养24小时后,带状突触的数量自发恢复。外源性IGF1的应用显示了带状突触的两个不同方面。低剂量的外源性IGF1促进了带状突触的恢复,而高剂量时则损害了带状突触的自发恢复。总之,这些结果表明耳蜗中IGF1的旁分泌或自分泌释放对耳蜗带状突触的维持起着关键作用。

https://cdn.ncbi.nlm.nih.gov/pmc/blobs/12c4/7579230/8538601d1f08/fncel-14-571155-g0001.jpg

文献检索

告别复杂PubMed语法,用中文像聊天一样搜索,搜遍4000万医学文献。AI智能推荐,让科研检索更轻松。

立即免费搜索

文件翻译

保留排版,准确专业,支持PDF/Word/PPT等文件格式,支持 12+语言互译。

免费翻译文档

深度研究

AI帮你快速写综述,25分钟生成高质量综述,智能提取关键信息,辅助科研写作。

立即免费体验