Leblanc Sebastien, Brunet Marie A
Department of Biochemistry and Functional Genomics, Université de Sherbrooke, Sherbrooke, Québec, Canada.
PROTEO, Quebec Network for Research on Protein Function, Structure, and Engineering, Canada.
Comput Struct Biotechnol J. 2020 Oct 14;18:2836-2850. doi: 10.1016/j.csbj.2020.10.010. eCollection 2020.
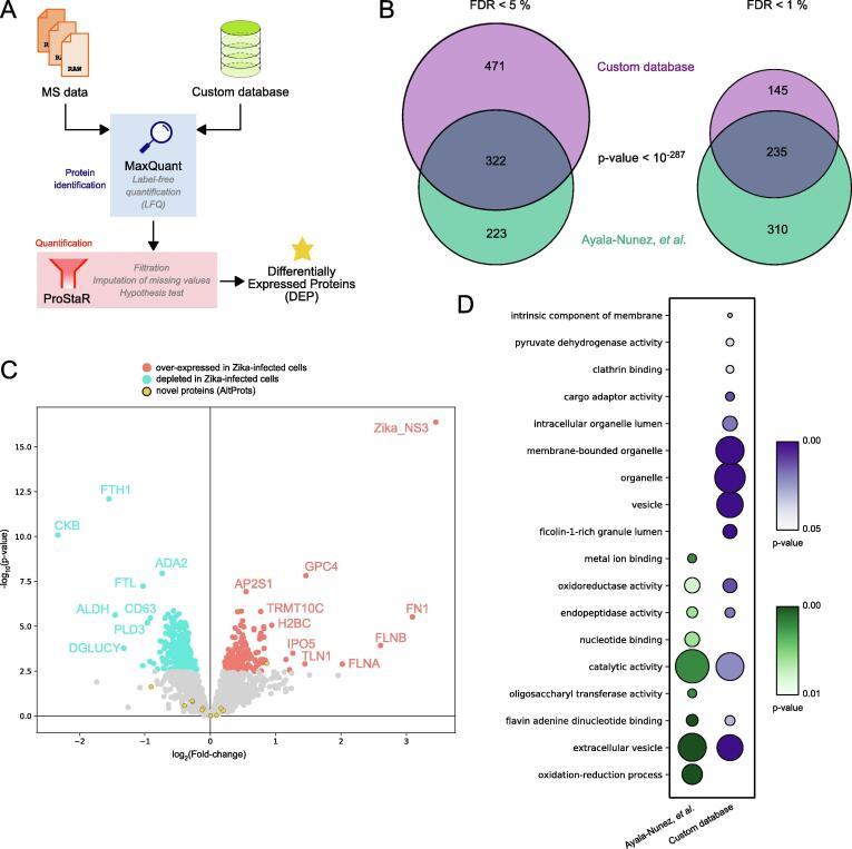
The Zika virus is a flavivirus that can cause fulminant outbreaks and lead to Guillain-Barré syndrome, microcephaly and fetal demise. Like other flaviviruses, the Zika virus is transmitted by mosquitoes and provokes neurological disorders. Despite its risk to public health, no antiviral nor vaccine are currently available. In the recent years, several studies have set to identify human host proteins interacting with Zika viral proteins to better understand its pathogenicity. Yet these studies used standard human protein sequence databases. Such databases rely on genome annotations, which enforce a minimal open reading frame (ORF) length criterion. An ever-increasing number of studies have demonstrated the shortcomings of such annotation, which overlooks thousands of functional ORFs. Here we show that the use of a customized database including currently non-annotated proteins led to the identification of 4 alternative proteins as interactors of the viral capsid and NS4A proteins. Furthermore, 12 alternative proteins were identified in the proteome profiling of Zika infected monocytes, one of which was significantly up-regulated. This study presents a computational framework for the re-analysis of proteomics datasets to better investigate the viral-host protein interplays upon infection with the Zika virus.
寨卡病毒是一种黄病毒,可引发暴发性疫情,并导致吉兰-巴雷综合征、小头畸形和胎儿死亡。与其他黄病毒一样,寨卡病毒通过蚊子传播,并引发神经紊乱。尽管其对公众健康构成风险,但目前尚无抗病毒药物或疫苗。近年来,多项研究致力于鉴定与寨卡病毒蛋白相互作用的人类宿主蛋白,以更好地了解其致病性。然而,这些研究使用的是标准的人类蛋白质序列数据库。此类数据库依赖于基因组注释,而基因组注释实施了最小开放阅读框(ORF)长度标准。越来越多的研究已证明此类注释存在缺陷,它忽略了数千个功能性ORF。在此,我们表明,使用包含当前未注释蛋白质的定制数据库,可鉴定出4种替代蛋白作为病毒衣壳和NS4A蛋白的相互作用蛋白。此外,在寨卡病毒感染的单核细胞蛋白质组分析中鉴定出12种替代蛋白,其中一种显著上调。本研究提出了一个计算框架,用于对蛋白质组学数据集进行重新分析,以更好地研究寨卡病毒感染后的病毒-宿主蛋白相互作用。