• 文献检索
  • 文档翻译
  • 深度研究
  • 学术资讯
  • Suppr Zotero 插件Zotero 插件
  • 邀请有礼
  • 套餐&价格
  • 历史记录
应用&插件
Suppr Zotero 插件Zotero 插件浏览器插件Mac 客户端Windows 客户端微信小程序
定价
高级版会员购买积分包购买API积分包
服务
文献检索文档翻译深度研究API 文档MCP 服务
关于我们
关于 Suppr公司介绍联系我们用户协议隐私条款
关注我们

Suppr 超能文献

核心技术专利:CN118964589B侵权必究
粤ICP备2023148730 号-1Suppr @ 2026

文献检索

告别复杂PubMed语法,用中文像聊天一样搜索,搜遍4000万医学文献。AI智能推荐,让科研检索更轻松。

立即免费搜索

文件翻译

保留排版,准确专业,支持PDF/Word/PPT等文件格式,支持 12+语言互译。

免费翻译文档

深度研究

AI帮你快速写综述,25分钟生成高质量综述,智能提取关键信息,辅助科研写作。

立即免费体验

酒精和物质依赖所致抑郁症的治疗:一项系统综述。

Treatment of Depression With Alcohol and Substance Dependence: A Systematic Review.

作者信息

Alsheikh Ahmed M, Elemam Maryam O, El-Bahnasawi Manal

机构信息

Medicine, College of Medicine, Almaarefa University, Riyadh, SAU.

Pharmacy, Dr. Sulaiman Al-Habib Medical Group, Riyadh, SAU.

出版信息

Cureus. 2020 Oct 26;12(10):e11168. doi: 10.7759/cureus.11168.

DOI:10.7759/cureus.11168
PMID:33133799
原文链接:https://pmc.ncbi.nlm.nih.gov/articles/PMC7592633/
Abstract

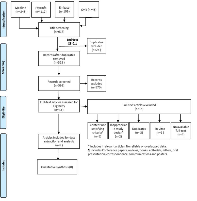
Although alcohol and/or substance use disorders have been significantly associated with depression, data on the treatment outcomes of depression in this patient population are still scarce, especially among the higher risk of resistance to treatment. This study examines the management outcomes of depression in patients with alcohol and substance dependence during the last decade by searching the medical literature. The literature was searched through Medline, PsycInfo, Embase, and Ovid database from 2010 to 2020. Searching terms included were a combination of ''treatment'' AND ''Depression'' AND ''alcohol'' OR "substance abuse". A total of 617 articles were retrieved. After this, original articles investigating depression treatment outcomes in patients with alcohol or substance use disorders or both were selected. Following the exclusion of review studies and including only original research studies, 23 articles appeared. We selected eight articles as eligible, covering a total of 132,373 patients with depression and either alcohol dependence or substance use disorder. Anti-depressants (mainly selective serotonin reuptake inhibitors) combined with psychotherapy and alcohol or substance abuse treatment represent the best treatment modality for depression in this clinical setting. In conclusion, patients with alcohol or substance dependence usually suffer from treatment-resistant depression. However, the treatment of depressive symptoms would help in substance or alcohol abstinence and reduce recurrent substance abuse.

摘要

尽管酒精和/或物质使用障碍与抑郁症显著相关,但关于该患者群体抑郁症治疗结果的数据仍然匮乏,尤其是在治疗抵抗风险较高的人群中。本研究通过检索医学文献,考察了过去十年中酒精和物质依赖患者抑郁症的治疗结果。通过Medline、PsycInfo、Embase和Ovid数据库检索2010年至2020年的文献。检索词包括“治疗”、“抑郁症”、“酒精”或“物质滥用”的组合。共检索到617篇文章。此后,选择了调查酒精或物质使用障碍患者或两者兼有的抑郁症治疗结果的原始文章。在排除综述研究并仅纳入原始研究后,出现了23篇文章。我们选择了8篇符合条件的文章,共涵盖132373名患有抑郁症且伴有酒精依赖或物质使用障碍的患者。抗抑郁药(主要是选择性5-羟色胺再摄取抑制剂)联合心理治疗以及酒精或物质滥用治疗是这种临床情况下抑郁症的最佳治疗方式。总之,酒精或物质依赖患者通常患有难治性抑郁症。然而,抑郁症状的治疗有助于物质或酒精戒断,并减少复发性物质滥用。

https://cdn.ncbi.nlm.nih.gov/pmc/blobs/5c6e/7592633/673c911db801/cureus-0012-00000011168-i01.jpg
https://cdn.ncbi.nlm.nih.gov/pmc/blobs/5c6e/7592633/673c911db801/cureus-0012-00000011168-i01.jpg
https://cdn.ncbi.nlm.nih.gov/pmc/blobs/5c6e/7592633/673c911db801/cureus-0012-00000011168-i01.jpg

相似文献

1
Treatment of Depression With Alcohol and Substance Dependence: A Systematic Review.酒精和物质依赖所致抑郁症的治疗:一项系统综述。
Cureus. 2020 Oct 26;12(10):e11168. doi: 10.7759/cureus.11168.
2
Managed alcohol as a harm reduction intervention for alcohol addiction in populations at high risk for substance abuse.将管控饮酒作为一种减少伤害的干预措施,用于物质滥用高危人群中的酒精成瘾问题。
Cochrane Database Syst Rev. 2012 Dec 12;12(12):CD006747. doi: 10.1002/14651858.CD006747.pub2.
3
Psychosocial interventions to reduce alcohol consumption in concurrent problem alcohol and illicit drug users.减少同时存在酒精问题和非法药物使用问题者饮酒量的心理社会干预措施。
Cochrane Database Syst Rev. 2014 Dec 3(12):CD009269. doi: 10.1002/14651858.CD009269.pub3.
4
Psychological and psychosocial interventions for cannabis cessation in adults: a systematic review short report.成人大麻戒断的心理和社会心理干预:系统评价简短报告
Health Technol Assess. 2015 Jul;19(56):1-130. doi: 10.3310/hta19560.
5
The management of treatment resistance in depressed patients with substance use disorders.患有物质使用障碍的抑郁症患者治疗抵抗的管理。
Psychiatr Clin North Am. 1996 Jun;19(2):311-27. doi: 10.1016/s0193-953x(05)70290-2.
6
Psychological therapies versus antidepressant medication, alone and in combination for depression in children and adolescents.心理治疗与抗抑郁药物单独及联合使用治疗儿童和青少年抑郁症
Cochrane Database Syst Rev. 2012 Nov 14;11:CD008324. doi: 10.1002/14651858.CD008324.pub2.
7
[Effect of comorbid substance use on neuropsychological performance in subjects with psychotic or mood disorders].[共病物质使用对患有精神病性或心境障碍的受试者神经心理表现的影响]
Encephale. 2002 Mar-Apr;28(2):160-8.
8
Does low coping efficacy mediate the association between negative life events and incident psychopathology? A prospective-longitudinal community study among adolescents and young adults.低应对效能是否在负性生活事件与精神病理事件之间起中介作用?青少年和年轻成人的前瞻性纵向社区研究。
Epidemiol Psychiatr Sci. 2016 Apr;25(2):171-80. doi: 10.1017/S204579601500013X. Epub 2015 Feb 25.
9
Depression in patients with alcohol use disorders: Systematic review and meta-analysis of outcomes for independent and substance-induced disorders.酒精使用障碍患者的抑郁:独立和物质诱发障碍结局的系统评价和荟萃分析。
J Affect Disord. 2015 Oct 1;185:47-59. doi: 10.1016/j.jad.2015.06.024. Epub 2015 Jun 23.
10

引用本文的文献

1
A Mobile Health Intervention to Support Collaborative Decision-Making in Mental Health Care: Development and Usability.一项支持精神卫生保健中共同决策的移动健康干预措施:开发与可用性
JMIR Form Res. 2025 Jan 17;9:e57614. doi: 10.2196/57614.
2
The Associations between Depression and Sugar Consumption Are Mediated by Emotional Eating and Craving Control in Multi-Ethnic Young Adults.在多民族青年成年人中,抑郁与糖消费之间的关联由情绪化进食和渴望控制介导。
Healthcare (Basel). 2024 Sep 28;12(19):1944. doi: 10.3390/healthcare12191944.
3
Moderate Alcohol Consumption Increases the Risk of Clinical Relapse in Male Depressed Patients Treated with Serotonin-Norepinephrine Reuptake Inhibitors.

本文引用的文献

1
Treatment of Depression after Traumatic Brain Injury Reduces Risk of Neuropsychiatric Outcomes.颅脑损伤后抑郁的治疗可降低神经精神结局的风险。
J Neurotrauma. 2020 Dec 1;37(23):2542-2548. doi: 10.1089/neu.2019.6957. Epub 2020 Jul 8.
2
Substance use disorders and risk for treatment resistant depression: a population-based, nested case-control study.物质使用障碍与治疗抵抗性抑郁症风险:基于人群的巢式病例对照研究。
Addiction. 2020 Apr;115(4):768-777. doi: 10.1111/add.14866. Epub 2019 Dec 16.
3
Integrated Treatment of Adolescents with Co-occurring Depression and Substance Use Disorder.
适度饮酒会增加接受5-羟色胺-去甲肾上腺素再摄取抑制剂治疗的男性抑郁症患者临床复发的风险。
Diagnostics (Basel). 2024 May 30;14(11):1140. doi: 10.3390/diagnostics14111140.
4
Spatial characteristics of non-communicable diseases and their associations to social conditions in a large urban cohort in Germany-Results from the Hamburg City Health Study.德国一大型城市队列中,非传染性疾病的空间特征及其与社会条件的关联:汉堡城市健康研究结果。
PLoS One. 2024 Apr 9;19(4):e0301475. doi: 10.1371/journal.pone.0301475. eCollection 2024.
5
Effect of MAOA rs1465108 polymorphism on susceptibility to substance/alcohol use disorder: a novel PCR-RFLP assay for the detection of MAOA rs1465108.MAOA rs1465108 多态性对物质/酒精使用障碍易感性的影响:一种用于检测 MAOA rs1465108 的新型 PCR-RFLP 检测方法。
Mol Biol Rep. 2024 Mar 8;51(1):400. doi: 10.1007/s11033-024-09366-z.
6
Temporal associations between depressive features and self-stigma in people with substance use disorders related to heroin, amphetamine, and alcohol use: a cross-lagged analysis.在与海洛因、苯丙胺和酒精使用相关的物质使用障碍人群中,抑郁特征与自我污名之间的时间关联:交叉滞后分析。
BMC Psychiatry. 2022 Dec 21;22(1):815. doi: 10.1186/s12888-022-04468-z.
7
Group cognitive behavioral therapy as an effective approach for patients with alcohol dependence: A perspective study.团体认知行为疗法作为治疗酒精依赖患者的有效方法:一项前瞻性研究。
Medicine (Baltimore). 2022 Sep 9;101(36):e30459. doi: 10.1097/MD.0000000000030459.
8
The Association Between Substance Use Disorder and Depression During the COVID-19 Lockdown in Spain and the Moderating Role of Social Support: a Cross-Sectional Study.西班牙新冠疫情封锁期间物质使用障碍与抑郁症之间的关联及社会支持的调节作用:一项横断面研究
Int J Ment Health Addict. 2023;21(2):1157-1167. doi: 10.1007/s11469-021-00651-7. Epub 2021 Sep 27.
共病抑郁和物质使用障碍青少年的综合治疗。
Child Adolesc Psychiatr Clin N Am. 2019 Jul;28(3):461-472. doi: 10.1016/j.chc.2019.02.006. Epub 2019 Apr 4.
4
Substance type moderates the longitudinal association between depression and substance use from pre-treatment through a 1-year follow-up.物质类型从治疗前到 1 年随访期间调节抑郁和物质使用之间的纵向关联。
Drug Alcohol Depend. 2019 Apr 1;197:87-94. doi: 10.1016/j.drugalcdep.2019.01.002. Epub 2019 Feb 5.
5
Effectiveness of psychological treatments for depression and alcohol use disorder delivered by community-based counsellors: two pragmatic randomised controlled trials within primary healthcare in Nepal.社区咨询师提供的针对抑郁和酒精使用障碍的心理治疗的效果:尼泊尔初级卫生保健中两项基于实践的随机对照试验。
Br J Psychiatry. 2019 Aug;215(2):485-493. doi: 10.1192/bjp.2018.300. Epub 2019 Jan 25.
6
Diagnosis and Pharmacotherapy of Alcohol Use Disorder: A Review.酒精使用障碍的诊断与药物治疗:综述。
JAMA. 2018 Aug 28;320(8):815-824. doi: 10.1001/jama.2018.11406.
7
Gender Differences in Anxiety and Depression before and after Alcohol Detoxification: Anxiety and Depression as Gender-Related Predictors of Relapse.酒精戒断前后的焦虑和抑郁的性别差异:焦虑和抑郁作为复吸的性别相关预测因子。
Eur Addict Res. 2018;24(4):163-172. doi: 10.1159/000490046. Epub 2018 Jul 17.
8
Measuring Aggregated and Specific Combat Exposures: Associations Between Combat Exposure Measures and Posttraumatic Stress Disorder, Depression, and Alcohol-Related Problems.衡量综合和特定战斗暴露:战斗暴露测量与创伤后应激障碍、抑郁和酒精相关问题之间的关联。
J Trauma Stress. 2018 Apr;31(2):296-306. doi: 10.1002/jts.22273. Epub 2018 Mar 30.
9
The Depression, Anxiety and Stress Scale (DASS-21) as a Screener for Depression in Substance Use Disorder Inpatients: A Pilot Study.抑郁、焦虑和压力量表(DASS-21)作为物质使用障碍住院患者抑郁筛查工具的初步研究。
Eur Addict Res. 2017;23(5):260-268. doi: 10.1159/000485182. Epub 2017 Dec 8.
10
Baseline patterns of substance use disorder severity and depression and anxiety symptoms moderate the efficacy of mindfulness-based relapse prevention.物质使用障碍严重程度和抑郁焦虑症状的基线模式会影响正念预防复发的疗效。
J Consult Clin Psychol. 2017 Nov;85(11):1041-1051. doi: 10.1037/ccp0000249.