Department of Biological Sciences, Columbia University, New York, United States.
Elife. 2020 Nov 2;9:e61204. doi: 10.7554/eLife.61204.
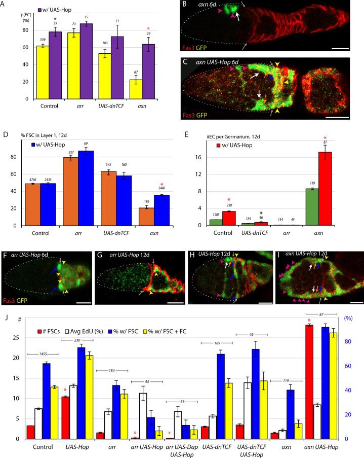
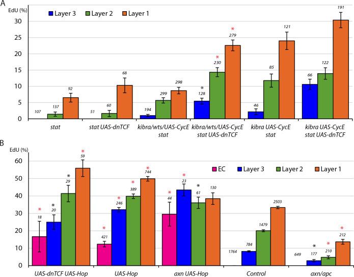
Many adult stem cell communities are maintained by population asymmetry, where stochastic behaviors of multiple individual cells collectively result in a balance between stem cell division and differentiation. We investigated how this is achieved for Follicle Stem Cells (FSCs) by spatially-restricted niche signals. FSCs produce transit-amplifying Follicle Cells (FCs) from their posterior face and quiescent Escort Cells (ECs) to their anterior. We show that JAK-STAT pathway activity, which declines from posterior to anterior, dictates the pattern of divisions over the FSC domain, promotes more posterior FSC locations and conversion to FCs, while opposing EC production. Wnt pathway activity declines from the anterior, promotes anterior FSC locations and EC production, and opposes FC production. The pathways combine to define a stem cell domain through concerted effects on FSC differentiation to ECs and FCs at either end of opposing signaling gradients, and impose a pattern of proliferation that matches derivative production.
许多成体干细胞群体通过群体不对称性维持,其中多个单个细胞的随机行为共同导致干细胞分裂和分化之间的平衡。我们通过空间限制的生态位信号研究了这是如何为滤泡干细胞 (FSCs) 实现的。FSCs 从其后部产生过渡扩增的滤泡细胞 (FCs),从其前部产生静止的护卫细胞 (ECs)。我们表明,JAK-STAT 途径活性从前向后下降,决定了 FSC 区域的分裂模式,促进了更多的后部 FSC 位置和向 FC 的转化,同时抑制了 EC 的产生。Wnt 途径活性从前向后下降,促进了前部 FSC 位置和 EC 的产生,并抑制了 FC 的产生。这些途径通过对位于相反信号梯度两端的 FSC 向 EC 和 FC 的分化的协同作用,共同定义了一个干细胞区域,并施加了与衍生物产生相匹配的增殖模式。