• 文献检索
  • 文档翻译
  • 深度研究
  • 学术资讯
  • Suppr Zotero 插件Zotero 插件
  • 邀请有礼
  • 套餐&价格
  • 历史记录
应用&插件
Suppr Zotero 插件Zotero 插件浏览器插件Mac 客户端Windows 客户端微信小程序
定价
高级版会员购买积分包购买API积分包
服务
文献检索文档翻译深度研究API 文档MCP 服务
关于我们
关于 Suppr公司介绍联系我们用户协议隐私条款
关注我们

Suppr 超能文献

核心技术专利:CN118964589B侵权必究
粤ICP备2023148730 号-1Suppr @ 2026

文献检索

告别复杂PubMed语法,用中文像聊天一样搜索,搜遍4000万医学文献。AI智能推荐,让科研检索更轻松。

立即免费搜索

文件翻译

保留排版,准确专业,支持PDF/Word/PPT等文件格式,支持 12+语言互译。

免费翻译文档

深度研究

AI帮你快速写综述,25分钟生成高质量综述,智能提取关键信息,辅助科研写作。

立即免费体验

膜孕激素受体通过内吞作用进入信号转导内体,并与 APPL1 和 Akt2 相互作用,诱导非洲爪蟾卵母细胞减数分裂。

Membrane progesterone receptor induces meiosis in Xenopus oocytes through endocytosis into signaling endosomes and interaction with APPL1 and Akt2.

机构信息

Department of Physiology and Biophysics, Weill Cornell Medicine Qatar, Education City, Qatar Foundation, Doha, Qatar.

Calcium Signaling Group, Weill Cornell Medicine Qatar.

出版信息

PLoS Biol. 2020 Nov 2;18(11):e3000901. doi: 10.1371/journal.pbio.3000901. eCollection 2020 Nov.

DOI:10.1371/journal.pbio.3000901
PMID:33137110
原文链接:https://pmc.ncbi.nlm.nih.gov/articles/PMC7660923/
Abstract

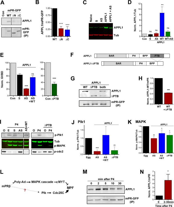
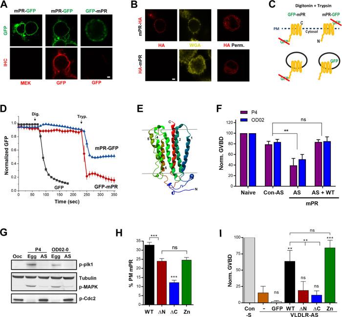
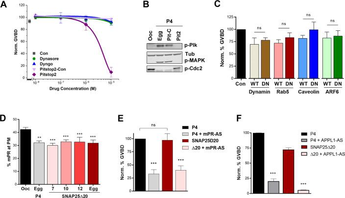
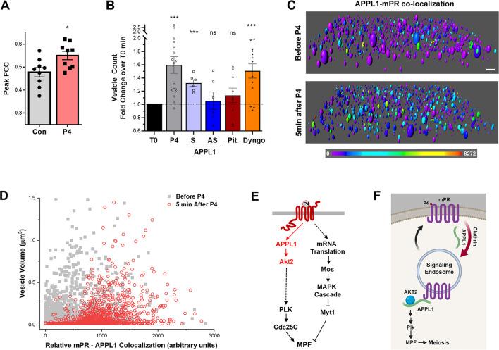
The steroid hormone progesterone (P4) mediates many physiological processes through either nuclear receptors that modulate gene expression or membrane P4 receptors (mPRs) that mediate nongenomic signaling. mPR signaling remains poorly understood. Here we show that the topology of mPRβ is similar to adiponectin receptors and opposite to that of G-protein-coupled receptors (GPCRs). Using Xenopus oocyte meiosis as a well-established physiological readout of nongenomic P4 signaling, we demonstrate that mPRβ signaling requires the adaptor protein APPL1 and the kinase Akt2. We further show that P4 induces clathrin-dependent endocytosis of mPRβ into signaling endosome, where mPR interacts transiently with APPL1 and Akt2 to induce meiosis. Our findings outline the early steps involved in mPR signaling and expand the spectrum of mPR signaling through the multitude of pathways involving APPL1.

摘要

甾体激素孕酮(P4)通过调节基因表达的核受体或介导非基因组信号的膜 P4 受体(mPR)来介导许多生理过程。mPR 信号仍然知之甚少。在这里,我们表明 mPRβ 的拓扑结构类似于脂联素受体,而与 G 蛋白偶联受体(GPCR)相反。我们使用非洲爪蟾卵母细胞减数分裂作为非基因组 P4 信号的既定生理读出,证明 mPRβ 信号需要衔接蛋白 APPL1 和激酶 Akt2。我们进一步表明,P4 将 mPRβ 内吞进入信号内体,在信号内体中,mPR 与 APPL1 和 Akt2 短暂相互作用以诱导减数分裂。我们的发现概述了 mPR 信号涉及的早期步骤,并通过涉及 APPL1 的多种途径扩展了 mPR 信号的范围。

https://cdn.ncbi.nlm.nih.gov/pmc/blobs/0ed0/7660923/bc234e3edee3/pbio.3000901.g005.jpg
https://cdn.ncbi.nlm.nih.gov/pmc/blobs/0ed0/7660923/b219c80d182e/pbio.3000901.g001.jpg
https://cdn.ncbi.nlm.nih.gov/pmc/blobs/0ed0/7660923/4462f6ad47c4/pbio.3000901.g002.jpg
https://cdn.ncbi.nlm.nih.gov/pmc/blobs/0ed0/7660923/f8e31d5b4836/pbio.3000901.g003.jpg
https://cdn.ncbi.nlm.nih.gov/pmc/blobs/0ed0/7660923/9fffc6ab2809/pbio.3000901.g004.jpg
https://cdn.ncbi.nlm.nih.gov/pmc/blobs/0ed0/7660923/bc234e3edee3/pbio.3000901.g005.jpg
https://cdn.ncbi.nlm.nih.gov/pmc/blobs/0ed0/7660923/b219c80d182e/pbio.3000901.g001.jpg
https://cdn.ncbi.nlm.nih.gov/pmc/blobs/0ed0/7660923/4462f6ad47c4/pbio.3000901.g002.jpg
https://cdn.ncbi.nlm.nih.gov/pmc/blobs/0ed0/7660923/f8e31d5b4836/pbio.3000901.g003.jpg
https://cdn.ncbi.nlm.nih.gov/pmc/blobs/0ed0/7660923/9fffc6ab2809/pbio.3000901.g004.jpg
https://cdn.ncbi.nlm.nih.gov/pmc/blobs/0ed0/7660923/bc234e3edee3/pbio.3000901.g005.jpg

相似文献

1
Membrane progesterone receptor induces meiosis in Xenopus oocytes through endocytosis into signaling endosomes and interaction with APPL1 and Akt2.膜孕激素受体通过内吞作用进入信号转导内体,并与 APPL1 和 Akt2 相互作用,诱导非洲爪蟾卵母细胞减数分裂。
PLoS Biol. 2020 Nov 2;18(11):e3000901. doi: 10.1371/journal.pbio.3000901. eCollection 2020 Nov.
2
Progesterone induces meiosis through two obligate co-receptors with PLA2 activity.孕酮通过两种具有磷脂酶A2活性的必需共受体诱导减数分裂。
bioRxiv. 2024 Oct 1:2023.09.09.556646. doi: 10.1101/2023.09.09.556646.
3
The role of Xenopus membrane progesterone receptor beta in mediating the effect of progesterone on oocyte maturation.非洲爪蟾膜孕酮受体β在介导孕酮对卵母细胞成熟作用中的角色。
Mol Endocrinol. 2007 Mar;21(3):664-73. doi: 10.1210/me.2006-0256. Epub 2006 Dec 21.
4
Progestin-mediated activation of MAPK and AKT in nuclear progesterone receptor negative breast epithelial cells: The role of membrane progesterone receptors.孕激素介导的核孕激素受体阴性乳腺上皮细胞中MAPK和AKT的激活:膜孕激素受体的作用
Gene. 2016 Oct 10;591(1):6-13. doi: 10.1016/j.gene.2016.06.044. Epub 2016 Jun 24.
5
Appl1 is essential for the survival of Xenopus pancreas, duodenum, and stomach progenitor cells.Appl1 对于非洲爪蟾胰腺、十二指肠和胃祖细胞的存活是必需的。
Dev Dyn. 2010 Aug;239(8):2198-207. doi: 10.1002/dvdy.22356.
6
Oncogenic Met receptor induces cell-cycle progression in Xenopus oocytes independent of direct Grb2 and Shc binding or Mos synthesis, but requires phosphatidylinositol 3-kinase and Raf signaling.致癌性Met受体可在非洲爪蟾卵母细胞中诱导细胞周期进程,该过程不依赖于直接的Grb2和Shc结合或Mos合成,但需要磷脂酰肌醇3激酶和Raf信号传导。
J Cell Physiol. 2006 Apr;207(1):271-85. doi: 10.1002/jcp.20564.
7
The VLDL receptor regulates membrane progesterone receptor trafficking and non-genomic signaling.VLDL 受体调节膜孕激素受体的运输和非基因组信号转导。
J Cell Sci. 2018 May 23;131(10):jcs212522. doi: 10.1242/jcs.212522.
8
Correction: Membrane progesterone receptor induces meiosis in Xenopus oocytes through endocytosis into signaling endosomes and interaction with APPL1 and Akt2.更正:膜孕激素受体通过内吞作用进入信号内体并与APPL1和Akt2相互作用,从而诱导非洲爪蟾卵母细胞减数分裂。
PLoS Biol. 2021 Feb 10;19(2):e3001117. doi: 10.1371/journal.pbio.3001117. eCollection 2021 Feb.
9
Retrograde transport of Akt by a neuronal Rab5-APPL1 endosome.Akt 通过神经元 Rab5-APPL1 内涵体的逆行转运。
Sci Rep. 2019 Feb 21;9(1):2433. doi: 10.1038/s41598-019-38637-0.
10
The classical progesterone receptor mediates Xenopus oocyte maturation through a nongenomic mechanism.经典孕酮受体通过非基因组机制介导非洲爪蟾卵母细胞成熟。
Proc Natl Acad Sci U S A. 2000 Nov 7;97(23):12607-12. doi: 10.1073/pnas.220302597.

引用本文的文献

1
Membrane Progesterone Receptor Beta Regulates the Decidualization of Endometrial Stromal Cells in Women with Endometriosis.膜孕酮受体β调节子宫内膜异位症女性子宫内膜基质细胞的蜕膜化过程。
Int J Mol Sci. 2025 Jul 28;26(15):7297. doi: 10.3390/ijms26157297.
2
Decoding protein phosphorylation during oocyte meiotic divisions using phosphoproteomics.利用磷酸化蛋白质组学解析卵母细胞减数分裂过程中的蛋白质磷酸化
Elife. 2025 Jul 17;13:RP104255. doi: 10.7554/eLife.104255.
3
Neuroactive steroids activate membrane progesterone receptors to induce sex specific effects on protein kinase activity.

本文引用的文献

1
Managing the Oocyte Meiotic Arrest-Lessons from Frogs and Jellyfish.管理卵母细胞减数分裂阻滞——来自青蛙和水母的启示。
Cells. 2020 May 7;9(5):1150. doi: 10.3390/cells9051150.
2
BAR scaffolds drive membrane fission by crowding disordered domains.BAR 支架通过拥挤无序结构域来驱动膜裂变。
J Cell Biol. 2019 Feb 4;218(2):664-682. doi: 10.1083/jcb.201807119. Epub 2018 Nov 30.
3
The VLDL receptor regulates membrane progesterone receptor trafficking and non-genomic signaling.VLDL 受体调节膜孕激素受体的运输和非基因组信号转导。
神经活性甾体激活膜孕酮受体,以诱导对蛋白激酶活性的性别特异性影响。
iScience. 2025 Apr 4;28(5):112352. doi: 10.1016/j.isci.2025.112352. eCollection 2025 May 16.
4
Progesterone induces meiosis through two obligate co-receptors with PLA2 activity.孕酮通过两种具有磷脂酶A2活性的必需共受体诱导减数分裂。
Elife. 2025 Jan 28;13:RP92635. doi: 10.7554/eLife.92635.
5
Progesterone induces meiosis through two obligate co-receptors with PLA2 activity.孕酮通过两种具有磷脂酶A2活性的必需共受体诱导减数分裂。
bioRxiv. 2024 Oct 1:2023.09.09.556646. doi: 10.1101/2023.09.09.556646.
6
Neurohypophysial and paracrine vasopressinergic signaling regulates aquaporin trafficking to hydrate marine teleost oocytes.神经垂体和旁分泌血管加压素能信号调节水通道蛋白向海洋硬骨鱼卵母细胞的转运,以保持其水分。
Front Endocrinol (Lausanne). 2023 Aug 11;14:1222724. doi: 10.3389/fendo.2023.1222724. eCollection 2023.
7
Adiponectin-mediated promotion of CD44 suppresses diabetic vascular inflammatory effects.脂联素介导的CD44促进作用可抑制糖尿病血管炎症效应。
iScience. 2023 Mar 20;26(4):106428. doi: 10.1016/j.isci.2023.106428. eCollection 2023 Apr 21.
8
Lipid Signaling During Gamete Maturation.配子成熟过程中的脂质信号传导
Front Cell Dev Biol. 2022 Jun 24;10:814876. doi: 10.3389/fcell.2022.814876. eCollection 2022.
9
Regulation of oocyte maturation: Role of conserved ERK signaling.卵母细胞成熟调控:ERK 信号保守作用。
Mol Reprod Dev. 2022 Sep;89(9):353-374. doi: 10.1002/mrd.23637. Epub 2022 Jul 31.
10
Membrane-Initiated Estrogen, Androgen, and Progesterone Receptor Signaling in Health and Disease.膜起始雌激素、雄激素和孕激素受体信号在健康和疾病中的作用。
Endocr Rev. 2022 Jul 13;43(4):720-742. doi: 10.1210/endrev/bnab041.
J Cell Sci. 2018 May 23;131(10):jcs212522. doi: 10.1242/jcs.212522.
4
Membrane progesterone receptors β and γ have potential as prognostic biomarkers of endometrial cancer.膜孕激素受体β和γ有望成为子宫内膜癌的预后生物标志物。
J Steroid Biochem Mol Biol. 2018 Apr;178:303-311. doi: 10.1016/j.jsbmb.2018.01.011. Epub 2018 Jan 17.
5
Integration of GPCR Signaling and Sorting from Very Early Endosomes via Opposing APPL1 Mechanisms.通过相反的 APPL1 机制将 GPCR 信号转导和分拣整合到早期内体中。
Cell Rep. 2017 Dec 5;21(10):2855-2867. doi: 10.1016/j.celrep.2017.11.023.
6
Regulatory remodeling in the allo-tetraploid frog Xenopus laevis.调控重塑在异源四倍体青蛙非洲爪蟾中。
Genome Biol. 2017 Oct 24;18(1):198. doi: 10.1186/s13059-017-1335-7.
7
Modeling protein quaternary structure of homo- and hetero-oligomers beyond binary interactions by homology.通过同源建模来模拟同聚体和异聚体的蛋白质四级结构,超越二元相互作用。
Sci Rep. 2017 Sep 5;7(1):10480. doi: 10.1038/s41598-017-09654-8.
8
Progesterone-Mediated Non-Classical Signaling.孕激素介导的非经典信号通路。
Trends Endocrinol Metab. 2017 Sep;28(9):656-668. doi: 10.1016/j.tem.2017.05.006. Epub 2017 Jun 23.
9
APPL1 is a multifunctional endosomal signaling adaptor protein.APPL1是一种多功能的内体信号衔接蛋白。
Biochem Soc Trans. 2017 Jun 15;45(3):771-779. doi: 10.1042/BST20160191.
10
AKT/PKB Signaling: Navigating the Network.AKT/蛋白激酶B信号传导:探索该网络
Cell. 2017 Apr 20;169(3):381-405. doi: 10.1016/j.cell.2017.04.001.