Suppr超能文献

Colomast,一种新型 Adelmidrol 和透明质酸钠配方,在急性束缚应激小鼠模型中的保护作用。

Protective effects of Colomast, A New Formulation of Adelmidrol and Sodium Hyaluronate, in A Mouse Model of Acute Restraint Stress.

机构信息

Department of Chemical, Biological, Pharmaceutical and Environmental Sciences, University of Messina, Viale Ferdinando Stagno D'Alcontres 31, 98166 Messina, Italy.

Department of Biomedical, Dental and Morphological and Functional Imaging University of Messina, Via Consolare Valeria, 98125 Messina, Italy.

出版信息

Int J Mol Sci. 2020 Oct 30;21(21):8136. doi: 10.3390/ijms21218136.

Abstract

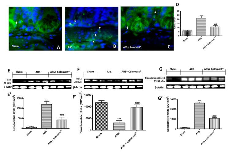
Stress is generally defined as a homeostatic disruption from actual or implied threats and alters the homeostatic balance of different body organs, such as gastrointestinal function and the hypothalamic-pituitary-adrenal axis (HPA), inducing the release of glucocorticoid hormones. Stress is also known to be a risk factor for the development of depression and anxiety. However, until today there are no suitable therapies for treating of stress. The aim of this study was to explore the protective effect of Colomast, a new preparation containing Adelmidrol, an enhancer of physiological of palmitoylethanolamide (PEA), and sodium hyaluronate in an animal model of immobilization stress. Acute restraint stress (ARS) was induced in mice by fixation for 2 h of the four extremities with an adhesive tape and Colomast (20 mg/kg) was administered by oral gavage 30 min before the immobilization. Colomast pre-treatment was able to decrease histopathological changes in the gastrointestinal tract, cytokines expression, neutrophil infiltration, mast cell activation, oxidative stress, as well as modulate nuclear factor NF-kB and apoptosis pathways after ARS induction. Moreover, Colomast was able to restore tight junction in both ileum and hippocampus and cortex. Additionally, we demonstrated that Colomast ameliorated depression and anxiety-related behaviours, and modulate inflammatory and apoptosis pathways also in brain after ARS induction. In conclusion, our results suggest Colomast to be a potential approach to ARS.

摘要

应激通常被定义为来自实际或潜在威胁的体内平衡破坏,改变了不同器官的体内平衡,如胃肠道功能和下丘脑-垂体-肾上腺轴(HPA),导致糖皮质激素的释放。应激也被认为是发展为抑郁和焦虑的一个风险因素。然而,直到今天,还没有合适的治疗应激的方法。本研究的目的是探讨一种新制剂 Colomast 的保护作用,该制剂含有 Adelmidrol,一种生理性棕榈酰乙醇酰胺(PEA)增强剂和透明质酸钠,在束缚应激动物模型中。通过用胶带固定四肢 2 小时来诱导急性束缚应激(ARS),并在束缚前 30 分钟通过口服灌胃给予 Colomast(20mg/kg)。Colomast 预处理能够减少束缚应激诱导后胃肠道的组织病理学变化、细胞因子表达、中性粒细胞浸润、肥大细胞激活、氧化应激,以及调节核因子 NF-kB 和细胞凋亡途径。此外,Colomast 能够恢复回肠和海马体和皮质中的紧密连接。此外,我们证明 Colomast 能够改善 ARS 诱导后的抑郁和焦虑相关行为,并调节大脑中的炎症和细胞凋亡途径。总之,我们的研究结果表明,Colomast 可能是一种治疗 ARS 的方法。

https://cdn.ncbi.nlm.nih.gov/pmc/blobs/cd3f/7662642/7c8093a1038c/ijms-21-08136-g001.jpg

文献AI研究员

20分钟写一篇综述,助力文献阅读效率提升50倍。

立即体验

用中文搜PubMed

大模型驱动的PubMed中文搜索引擎

马上搜索

文档翻译

学术文献翻译模型,支持多种主流文档格式。

立即体验