Suppr超能文献

气道微生物群-宿主相互作用调节分泌白细胞蛋白酶抑制剂水平并影响过敏性气道炎症。

Airway Microbiota-Host Interactions Regulate Secretory Leukocyte Protease Inhibitor Levels and Influence Allergic Airway Inflammation.

机构信息

Division of Allergy and Immunology, Department of Medicine and Center for Women's Infectious Disease Research, Washington University School of Medicine, St. Louis, MO 63110, USA.

Division of Rheumatology, Department of Medicine, Washington University School of Medicine, St. Louis, MO 63110, USA.

出版信息

Cell Rep. 2020 Nov 3;33(5):108331. doi: 10.1016/j.celrep.2020.108331.

Abstract

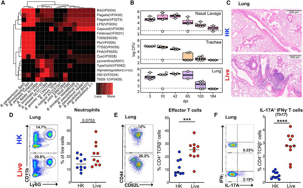
Homeostatic mucosal immune responses are fine-tuned by naturally evolved interactions with native microbes, and integrating these relationships into experimental models can provide new insights into human diseases. Here, we leverage a murine-adapted airway microbe, Bordetella pseudohinzii (Bph), to investigate how chronic colonization impacts mucosal immunity and the development of allergic airway inflammation (AAI). Colonization with Bph induces the differentiation of interleukin-17A (IL-17A)-secreting T-helper cells that aid in controlling bacterial abundance. Bph colonization protects from AAI and is associated with increased production of secretory leukocyte protease inhibitor (SLPI), an antimicrobial peptide with anti-inflammatory properties. These findings are additionally supported by clinical data showing that higher levels of upper respiratory SLPI correlate both with greater asthma control and the presence of Haemophilus, a bacterial genus associated with AAI. We propose that SLPI could be used as a biomarker of beneficial host-commensal relationships in the airway.

摘要

稳态黏膜免疫反应通过与天然微生物的自然进化相互作用进行微调,将这些关系整合到实验模型中可以为人类疾病提供新的见解。在这里,我们利用一种适应于鼠类的气道微生物博德特氏菌(Bph)来研究慢性定植如何影响黏膜免疫和过敏性气道炎症(AAI)的发展。Bph 的定植诱导白细胞介素-17A(IL-17A)分泌的辅助性 T 细胞的分化,有助于控制细菌丰度。Bph 定植可预防 AAI,并与更多的分泌白细胞蛋白酶抑制剂(SLPI)的产生相关,SLPI 是一种具有抗炎特性的抗菌肽。临床数据进一步支持了这些发现,表明上呼吸道 SLPI 水平较高与哮喘控制更好以及与 AAI 相关的嗜血杆菌属的存在相关。我们提出,SLPI 可以用作气道中有益的宿主共生关系的生物标志物。

https://cdn.ncbi.nlm.nih.gov/pmc/blobs/f337/7685510/c6a060895fb4/nihms-1643871-f0001.jpg

文献检索

告别复杂PubMed语法,用中文像聊天一样搜索,搜遍4000万医学文献。AI智能推荐,让科研检索更轻松。

立即免费搜索

文件翻译

保留排版,准确专业,支持PDF/Word/PPT等文件格式,支持 12+语言互译。

免费翻译文档

深度研究

AI帮你快速写综述,25分钟生成高质量综述,智能提取关键信息,辅助科研写作。

立即免费体验