Centre for Cancer Research, The Westmead Institute for Medical Research, The University of Sydney, PO Box 412, Westmead, NSW, 2145, Australia.
Centre for Endocrinology and Metabolism, Hudson Institute of Medical Research, Monash Medical Centre, Clayton, VIC, 3168, Australia.
Breast Cancer Res. 2020 Nov 4;22(1):122. doi: 10.1186/s13058-020-01355-x.
The role of nuclear receptors in both the aetiology and treatment of breast cancer is exemplified by the use of the oestrogen receptor (ER) as a prognostic marker and treatment target. Treatments targeting the oestrogen signalling pathway are initially highly effective for most patients. However, for the breast cancers that fail to respond, or become resistant, to current endocrine treatments, the long-term outlook is poor. ER is a member of the nuclear receptor superfamily, comprising 48 members in the human, many of which are expressed in the breast and could be used as alternative targets in cases where current treatments are ineffective.
We used sparse canonical correlation analysis to interrogate potential novel nuclear receptor expression relationships in normal breast and breast cancer. These were further explored using whole transcriptome profiling in breast cancer cells after combinations of ligand treatments.
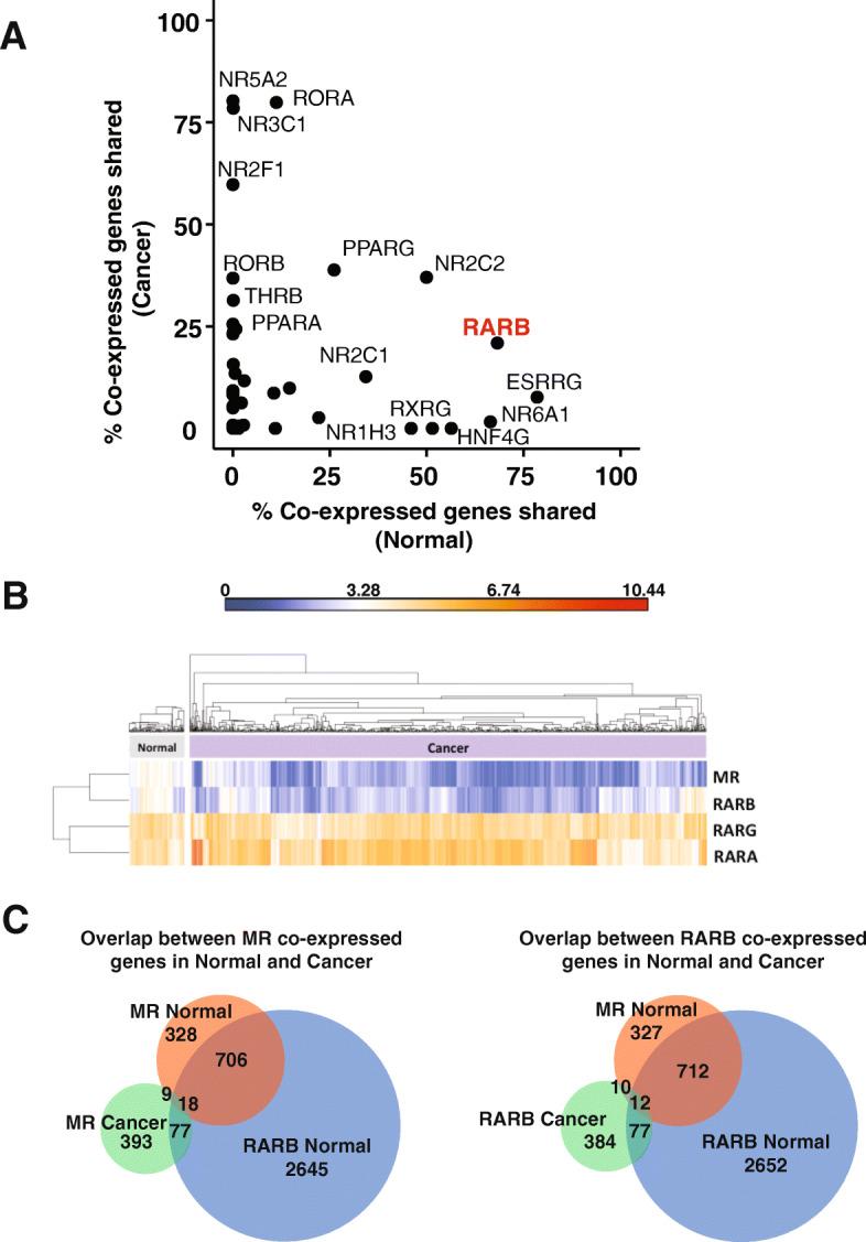
Using this approach, we discovered a tumour suppressive relationship between the mineralocorticoid receptor (MR) and retinoic acid receptors (RAR), in particular RARβ. Expression profiling of MR expressing breast cancer cells revealed that mineralocorticoid and retinoid co-treatment activated an expression program consistent with a reverse Warburg effect and growth inhibition, which was not observed with either ligand alone. Moreover, high expression of both MR and RARB was associated with improved breast cancer-specific survival.
Our study reveals a previously unknown relationship between MR and RAR in the breast, which is dependent on menopausal state and altered in malignancy. This finding identifies potential new targets for the treatment of breast cancers that are refractory to existing therapeutic options.
核受体在乳腺癌的病因和治疗中都起着重要作用,例如雌激素受体(ER)作为预后标志物和治疗靶点的应用。针对雌激素信号通路的治疗方法最初对大多数患者非常有效。然而,对于那些对当前内分泌治疗无反应或产生耐药性的乳腺癌,长期预后较差。ER 是核受体超家族的成员,人类中有 48 个成员,其中许多在乳房中表达,在当前治疗无效的情况下,可以将其作为替代靶点。
我们使用稀疏典型相关分析来研究正常乳房和乳腺癌中潜在的新型核受体表达关系。在用配体处理乳腺癌细胞后,我们通过全转录组谱进一步探索了这些关系。
使用这种方法,我们发现了在矿物质皮质激素受体(MR)和视黄酸受体(RAR)之间存在肿瘤抑制关系,特别是 RARβ。表达谱分析显示,MR 表达的乳腺癌细胞经矿物质皮质激素和视黄酸联合处理后,激活了一个与反向瓦伯格效应和生长抑制一致的表达程序,而单独使用任何一种配体都不会观察到这种情况。此外,MR 和 RARB 的高表达与改善乳腺癌特异性生存相关。
我们的研究揭示了 MR 和 RAR 之间在乳房中以前未知的关系,这种关系依赖于绝经状态,并在恶性肿瘤中发生改变。这一发现为治疗对现有治疗方案有抗药性的乳腺癌提供了新的潜在靶点。