Department of Comprehensive Radiotherapy, Jiangxi Cancer Hospital, Nanchang 330029, Jiangxi, P.R. China.
Department 1 of General Surgery, Jiangxi Gao'an People's Hospital, Gao'an 330800, Jiangxi, P.R. China.
J Radiat Res. 2023 Jan 20;64(1):11-23. doi: 10.1093/jrr/rrac060.
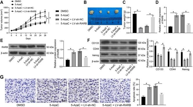
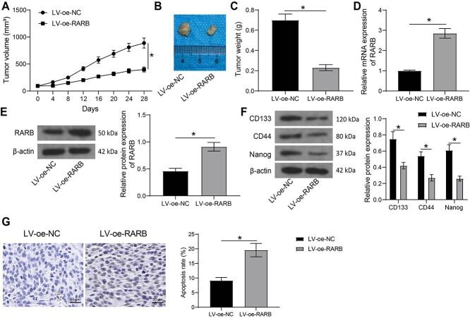
Cancer stem cells (CSCs) are able to survive after cancer therapies, leading to cancer progression and recurrence in colorectal carcinoma (CRC). Therapies targeting CSCs are believed to be promising strategies for efficiently eradicating cancers. This study was to investigate that how retinoic acid receptor beta (RARB) affected the biological characteristics of CSCs and radio-resistance in CRC and the epigenetic mechanism. The sensitivity of CSCs isolated from HCT116 cells to radiotherapy was reduced compared with the parental cells. Using database querying, we found that RARB was one of the most significantly downregulated gene in radio-resistant cells in CRC. Also, RARB was poorly expressed in our isolated CSCs, and overexpression of RARB inhibited the properties of CSCs and enhanced radiotherapy sensitivity. Mechanistically, the methylation of RARB was higher in CSCs compared with HCT116 cells, which was significantly reduced after the application of DNA methylation inhibitor 5-azacytidine (5-azaC). DNA methyltransferases (DNMT1) was found to be recruited into the RARB promoter. 5-AzaC treatment inhibited DNMT1 activity and improved radiotherapy sensitivity by promoting RARB expression. Our results imply that inhibition of DNMT1 can display a new mechanism for the epigenetic mediation of RARB in radio-resistant CRC.
癌症干细胞 (CSCs) 能够在癌症治疗后存活,导致结直肠癌 (CRC) 的癌症进展和复发。针对 CSCs 的治疗被认为是有效根除癌症的有前途的策略。本研究旨在探讨视黄酸受体β (RARB) 如何影响 CRC 中 CSCs 的生物学特性和放射抵抗以及表观遗传机制。与亲本细胞相比,从 HCT116 细胞中分离的 CSCs 对放射治疗的敏感性降低。通过数据库查询,我们发现 RARB 是 CRC 中放射抵抗细胞中下调最显著的基因之一。此外,RARB 在我们分离的 CSCs 中表达水平较低,过表达 RARB 可抑制 CSCs 的特性并增强放射治疗敏感性。从机制上讲,与 HCT116 细胞相比,CSCs 中的 RARB 甲基化程度更高,应用 DNA 甲基化抑制剂 5-氮杂胞苷 (5-azaC) 后显著降低。发现 DNA 甲基转移酶 (DNMT1) 被募集到 RARB 启动子中。5-azaC 处理通过促进 RARB 表达抑制 DNMT1 活性并提高放射治疗敏感性。我们的结果表明,抑制 DNMT1 可以为 CRC 中 RARB 的表观遗传调节提供新的机制。