• 文献检索
  • 文档翻译
  • 深度研究
  • 学术资讯
  • Suppr Zotero 插件Zotero 插件
  • 邀请有礼
  • 套餐&价格
  • 历史记录
应用&插件
Suppr Zotero 插件Zotero 插件浏览器插件Mac 客户端Windows 客户端微信小程序
定价
高级版会员购买积分包购买API积分包
服务
文献检索文档翻译深度研究API 文档MCP 服务
关于我们
关于 Suppr公司介绍联系我们用户协议隐私条款
关注我们

Suppr 超能文献

核心技术专利:CN118964589B侵权必究
粤ICP备2023148730 号-1Suppr @ 2026

文献检索

告别复杂PubMed语法,用中文像聊天一样搜索,搜遍4000万医学文献。AI智能推荐,让科研检索更轻松。

立即免费搜索

文件翻译

保留排版,准确专业,支持PDF/Word/PPT等文件格式,支持 12+语言互译。

免费翻译文档

深度研究

AI帮你快速写综述,25分钟生成高质量综述,智能提取关键信息,辅助科研写作。

立即免费体验

姜烯和阿霉素脂质体联合治疗上皮性卵巢癌的双重载药系统的疗效。

Efficacy of Combination Therapy with Linalool and Doxorubicin Encapsulated by Liposomes as a Two-in-One Hybrid Carrier System for Epithelial Ovarian Carcinoma.

机构信息

Department of Immunology, School of Medicine, Konkuk University, Chungju 380-701, South Korea.

Department of Obstetrics and Gynecology, Samsung Medical Center, Sungkyunkwan University School of Medicine, Seoul, South Korea.

出版信息

Int J Nanomedicine. 2020 Oct 29;15:8427-8436. doi: 10.2147/IJN.S272319. eCollection 2020.

DOI:10.2147/IJN.S272319
PMID:33149585
原文链接:https://pmc.ncbi.nlm.nih.gov/articles/PMC7605632/
Abstract

BACKGROUND

Epithelial ovarian cancer (EOC) is a fatal gynecologic malignancy that is usually treated with chemotherapy after surgery. However, patients who receive chemotherapy experience severe side effects because of the inherent toxicity and high dose of chemotherapeutics. To overcome these issues, we suggest a combination therapeutic strategy using liposomes encapsulating linalool nanoemulsions (LN-NEs) and doxorubicin (DOX), a chemotherapeutic drug, to increase their synergistic antitumor efficacy and reduce the incidence of side effects from chemotherapeutics for EOC.

METHODS

The physical properties of LN-NE-DOX-liposomes were characterized by light scattering with a particle size analyzer. Cell viability was determined by MTT assay. Therapeutic efficacy was evaluated in a mouse HeyA8 EOC tumor model of ovarian carcinoma. Additionally, biochemical toxicity was analyzed for levels of aspartate aminotransferase (AST), alanine aminotransferase (ALT), and blood urea nitrogen (BUN) using BALB/c nude mice.

RESULTS

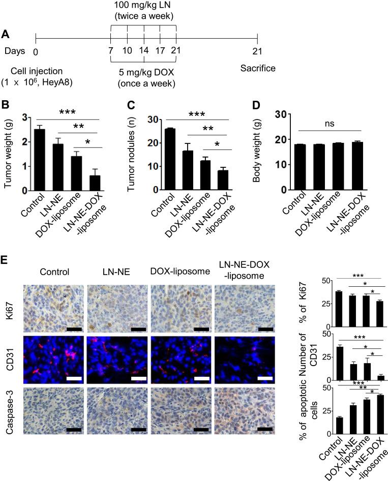
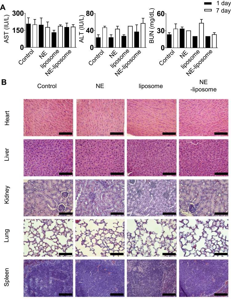
The size of the liposomes encapsulating LN-NEs and DOX (LN-NE-DOX-liposomes) was 267.0 ± 4.6 nm, with a loading efficiency of 55.1 ± 3.1% and 27.2 ± 0.9% for linalool and DOX, respectively. Cell viability after treatment with LN-NE-DOX-liposomes was significantly decreased compared to that of cells treated with DOX liposomes, and apoptosis was significantly increased. Additionally, LN-NE-DOX-liposomes significantly inhibited HeyA8 EOC tumor growth compared to that of the control ( < 0.01) and DOX-liposome-treated groups ( < 0.05), while decreasing cell proliferation (Ki67) and microvessel density (CD31), and promoting apoptosis (caspase-3) compared to the control ( < 0.05). Moreover, the liposomal formulations induced no significant differences in biochemical toxicity (AST, ALT, and BUN) compared to healthy control mice, indicating that the liposomal formulations showed no overt toxicity in mice.

CONCLUSION

This study demonstrates that the production of LN-NE-DOX-liposomes is a pivotal approach for EOC treatment, suggesting a novel combination therapeutic strategy.

摘要

背景

上皮性卵巢癌(EOC)是一种致命的妇科恶性肿瘤,通常在手术后进行化疗。然而,接受化疗的患者由于化疗药物固有的毒性和高剂量,会经历严重的副作用。为了克服这些问题,我们建议采用脂质体包封的芳樟醇纳米乳液(LN-NE)和阿霉素(DOX)的联合治疗策略,以提高其协同抗肿瘤疗效并降低 EOC 化疗药物的副作用发生率。

方法

采用光散射法通过粒径分析仪对 LN-NE-DOX-脂质体的物理性质进行了表征。通过 MTT 测定法测定细胞活力。在卵巢癌 HeyA8 EOC 肿瘤模型中评估了治疗效果。此外,使用 BALB/c 裸鼠分析了天冬氨酸氨基转移酶(AST)、丙氨酸氨基转移酶(ALT)和血尿素氮(BUN)的生化毒性。

结果

包封 LN-NE 和 DOX 的脂质体(LN-NE-DOX-脂质体)的粒径为 267.0 ± 4.6nm,包封效率分别为 55.1 ± 3.1%和 27.2 ± 0.9%,对于芳樟醇和 DOX。与 DOX 脂质体处理的细胞相比,用 LN-NE-DOX-脂质体处理后的细胞活力明显降低,且细胞凋亡明显增加。此外,与对照组(<0.01)和 DOX-脂质体处理组(<0.05)相比,LN-NE-DOX-脂质体显著抑制 HeyA8 EOC 肿瘤生长,同时降低细胞增殖(Ki67)和微血管密度(CD31),并促进细胞凋亡(caspase-3)与对照组相比(<0.05)。此外,与健康对照组相比,脂质体制剂在生化毒性(AST、ALT 和 BUN)方面没有引起显著差异,表明脂质体制剂在小鼠中没有明显的毒性。

结论

本研究表明,LN-NE-DOX-脂质体的制备是治疗 EOC 的关键方法,提示了一种新的联合治疗策略。

https://cdn.ncbi.nlm.nih.gov/pmc/blobs/541d/7605632/176046fbf527/IJN-15-8427-g0005.jpg
https://cdn.ncbi.nlm.nih.gov/pmc/blobs/541d/7605632/dfb857f3c59f/IJN-15-8427-g0001.jpg
https://cdn.ncbi.nlm.nih.gov/pmc/blobs/541d/7605632/b1d9753aa10c/IJN-15-8427-g0002.jpg
https://cdn.ncbi.nlm.nih.gov/pmc/blobs/541d/7605632/02a7dcb2f1f6/IJN-15-8427-g0003.jpg
https://cdn.ncbi.nlm.nih.gov/pmc/blobs/541d/7605632/ad8b4989888a/IJN-15-8427-g0004.jpg
https://cdn.ncbi.nlm.nih.gov/pmc/blobs/541d/7605632/176046fbf527/IJN-15-8427-g0005.jpg
https://cdn.ncbi.nlm.nih.gov/pmc/blobs/541d/7605632/dfb857f3c59f/IJN-15-8427-g0001.jpg
https://cdn.ncbi.nlm.nih.gov/pmc/blobs/541d/7605632/b1d9753aa10c/IJN-15-8427-g0002.jpg
https://cdn.ncbi.nlm.nih.gov/pmc/blobs/541d/7605632/02a7dcb2f1f6/IJN-15-8427-g0003.jpg
https://cdn.ncbi.nlm.nih.gov/pmc/blobs/541d/7605632/ad8b4989888a/IJN-15-8427-g0004.jpg
https://cdn.ncbi.nlm.nih.gov/pmc/blobs/541d/7605632/176046fbf527/IJN-15-8427-g0005.jpg

相似文献

1
Efficacy of Combination Therapy with Linalool and Doxorubicin Encapsulated by Liposomes as a Two-in-One Hybrid Carrier System for Epithelial Ovarian Carcinoma.姜烯和阿霉素脂质体联合治疗上皮性卵巢癌的双重载药系统的疗效。
Int J Nanomedicine. 2020 Oct 29;15:8427-8436. doi: 10.2147/IJN.S272319. eCollection 2020.
2
Tuftsin-Bearing Liposomes Co-Encapsulated with Doxorubicin and Curcumin Efficiently Inhibit EAC Tumor Growth in Mice.共包封阿霉素和姜黄素的含促吞噬肽脂质体可有效抑制小鼠艾氏腹水癌肿瘤生长。
Int J Nanomedicine. 2020 Dec 31;15:10547-10559. doi: 10.2147/IJN.S276336. eCollection 2020.
3
Dual-effect liposomes encapsulated with doxorubicin and chlorin e6 augment the therapeutic effect of tumor treatment.包裹阿霉素和二氢卟吩e6的双效脂质体增强肿瘤治疗的疗效。
Lasers Surg Med. 2015 Jan;47(1):77-87. doi: 10.1002/lsm.22312. Epub 2015 Jan 5.
4
D-α-tocopherol polyethylene glycol 1000 succinate-modified liposomes with an siRNA corona confer enhanced cellular uptake and targeted delivery of doxorubicin via tumor priming.D-α-生育酚聚乙二醇 1000 琥珀酸酯修饰的脂质体表面带有 siRNA 冠,可通过肿瘤引发作用增强阿霉素的细胞摄取和靶向递送。
Int J Nanomedicine. 2019 Feb 18;14:1255-1268. doi: 10.2147/IJN.S191858. eCollection 2019.
5
Cell-penetrating corosolic acid liposome as a functional carrier for delivering chemotherapeutic drugs.细胞穿透性熊果酸脂质体作为一种功能性载体,用于递送达卡巴他赛等化疗药物。
Acta Biomater. 2020 Apr 1;106:301-313. doi: 10.1016/j.actbio.2020.02.013. Epub 2020 Feb 17.
6
Aptamer-drug conjugate: targeted delivery of doxorubicin in a HER3 aptamer-functionalized liposomal delivery system reduces cardiotoxicity.适配体-药物偶联物:在HER3适配体功能化脂质体递送系统中靶向递送阿霉素可降低心脏毒性。
Int J Nanomedicine. 2018 Feb 5;13:763-776. doi: 10.2147/IJN.S149887. eCollection 2018.
7
A comparative study of polydopamine modified and conventional chemical synthesis method in doxorubicin liposomes form the aspect of tumor targeted therapy.多聚多巴胺修饰与传统化学合成方法在阿霉素脂质体方面的比较研究——从肿瘤靶向治疗的角度。
Int J Pharm. 2019 Mar 25;559:76-85. doi: 10.1016/j.ijpharm.2019.01.033. Epub 2019 Jan 21.
8
Linalool-Incorporated Nanoparticles as a Novel Anticancer Agent for Epithelial Ovarian Carcinoma.芳樟醇负载纳米颗粒作为上皮性卵巢癌的新型抗癌剂
Mol Cancer Ther. 2016 Apr;15(4):618-27. doi: 10.1158/1535-7163.MCT-15-0733-T. Epub 2016 Feb 9.
9
A novel cancer targeting approach based on estrone anchored stealth liposome for site-specific breast cancer therapy.基于雌酮锚定隐形脂质体的新型癌症靶向方法,用于乳腺癌的靶向治疗。
Curr Cancer Drug Targets. 2010 May;10(3):343-53. doi: 10.2174/156800910791190210.
10
Self-assembly of porphyrin-grafted lipid into nanoparticles encapsulating doxorubicin for synergistic chemo-photodynamic therapy and fluorescence imaging.卟啉接枝脂质自组装成纳米颗粒,包载阿霉素用于协同化疗-光动力治疗和荧光成像。
Theranostics. 2018 Nov 3;8(19):5501-5518. doi: 10.7150/thno.27721. eCollection 2018.

引用本文的文献

1
Vesicular Carriers for Phytochemical Delivery: A Comprehensive Review of Techniques and Applications.用于植物化学物质递送的囊泡载体:技术与应用综述
Pharmaceutics. 2025 Apr 2;17(4):464. doi: 10.3390/pharmaceutics17040464.
2
Blockade of Exosome Release Sensitizes Breast Cancer to Doxorubicin via Inhibiting Angiogenesis.外泌体释放的阻断通过抑制血管生成使乳腺癌对阿霉素敏感。
Cancer Med. 2025 Apr;14(8):e70785. doi: 10.1002/cam4.70785.
3
Synergistic anticancer effects of SMYD2 inhibitor BAY-598 and doxorubicin in non-small cell lung cancer.

本文引用的文献

1
Enhanced Antitumor Immunity Using a Tumor Cell Lysate-Encapsulated CO-Generating Liposomal Carrier System and Photothermal Irradiation.使用包封肿瘤细胞裂解物的一氧化碳生成脂质体载体系统和光热照射增强抗肿瘤免疫
ACS Appl Bio Mater. 2019 Jun 17;2(6):2481-2489. doi: 10.1021/acsabm.9b00183. Epub 2019 May 31.
2
Multimodal Multiplexed Immunoimaging with Nanostars to Detect Multiple Immunomarkers and Monitor Response to Immunotherapies.基于纳米星的多模式多重免疫成像技术,用于检测多种免疫标志物并监测免疫治疗反应。
ACS Nano. 2020 Jan 28;14(1):651-663. doi: 10.1021/acsnano.9b07326. Epub 2020 Jan 2.
3
Effect of acupoint therapies on chemotherapy-induced nausea and vomiting: A systematic review protocol.
SMYD2抑制剂BAY-598与阿霉素在非小细胞肺癌中的协同抗癌作用
Heliyon. 2024 May 29;10(11):e32015. doi: 10.1016/j.heliyon.2024.e32015. eCollection 2024 Jun 15.
4
Superior Drug Delivery Performance of Multifunctional Bilosomes: Innovative Strategy to Kill Skin Cancer Cells for Nanomedicine Application.多功能双层囊泡的优越药物传递性能:用于纳米医学应用的杀死皮肤癌细胞的创新策略。
Int J Nanomedicine. 2024 May 23;19:4701-4717. doi: 10.2147/IJN.S450181. eCollection 2024.
5
Lipid Nanoparticles: An Effective Tool to Improve the Bioavailability of Nutraceuticals.脂质纳米粒:提高营养保健品生物利用度的有效工具。
Int J Mol Sci. 2023 Oct 30;24(21):15764. doi: 10.3390/ijms242115764.
6
Chitosan-based nanoscale systems for doxorubicin delivery: Exploring biomedical application in cancer therapy.用于阿霉素递送的壳聚糖基纳米系统:探索在癌症治疗中的生物医学应用。
Bioeng Transl Med. 2022 Sep 13;8(1):e10325. doi: 10.1002/btm2.10325. eCollection 2023 Jan.
7
The Formation of Self-Assembled Nanoparticles Loaded with Doxorubicin and d-Limonene for Cancer Therapy.用于癌症治疗的负载阿霉素和d-柠檬烯的自组装纳米颗粒的形成
ACS Omega. 2022 Nov 13;7(46):42096-42104. doi: 10.1021/acsomega.2c04238. eCollection 2022 Nov 22.
穴位疗法对化疗所致恶心和呕吐的影响:一项系统评价方案
Medicine (Baltimore). 2019 Sep;98(37):e17109. doi: 10.1097/MD.0000000000017109.
4
Natural Product Target Network Reveals Potential for Cancer Combination Therapies.天然产物靶点网络揭示癌症联合疗法的潜力。
Front Pharmacol. 2019 May 31;10:557. doi: 10.3389/fphar.2019.00557. eCollection 2019.
5
Auricular acupressure: reducing side effects of chemotherapy in women with ovarian cancer.耳穴按压:减轻卵巢癌女性化疗副作用。
Support Care Cancer. 2019 Nov;27(11):4155-4163. doi: 10.1007/s00520-019-04682-8. Epub 2019 Feb 22.
6
FDA Approval Summary: (Daunorubicin and Cytarabine) Liposome for Injection for the Treatment of Adults with High-Risk Acute Myeloid Leukemia.FDA 批准概要:(柔红霉素和阿糖胞苷)脂质体注射剂用于治疗高危急性髓系白血病的成人患者。
Clin Cancer Res. 2019 May 1;25(9):2685-2690. doi: 10.1158/1078-0432.CCR-18-2990. Epub 2018 Dec 12.
7
CD44-Targeting PLGA Nanoparticles Incorporating Paclitaxel and FAK siRNA Overcome Chemoresistance in Epithelial Ovarian Cancer.载紫杉醇和 FAK siRNA 的靶向 CD44 的 PLGA 纳米粒克服上皮性卵巢癌的化疗耐药性。
Cancer Res. 2018 Nov 1;78(21):6247-6256. doi: 10.1158/0008-5472.CAN-17-3871. Epub 2018 Aug 16.
8
Linalool bioactive properties and potential applicability in drug delivery systems.芳樟醇的生物活性特性及其在药物传递系统中的潜在适用性。
Colloids Surf B Biointerfaces. 2018 Nov 1;171:566-578. doi: 10.1016/j.colsurfb.2018.08.001. Epub 2018 Aug 3.
9
Cardinal Role of Intraliposome Doxorubicin-Sulfate Nanorod Crystal in Doxil Properties and Performance.硫酸阿霉素脂质体内纳米棒晶体在多柔比星脂质体(Doxil)性质和性能中的关键作用
ACS Omega. 2018 Mar 31;3(3):2508-2517. doi: 10.1021/acsomega.7b01235. Epub 2018 Mar 2.
10
Tumor targeting via EPR: Strategies to enhance patient responses.通过 EPR 进行肿瘤靶向:增强患者反应的策略。
Adv Drug Deliv Rev. 2018 May;130:17-38. doi: 10.1016/j.addr.2018.07.007. Epub 2018 Jul 19.