Suppr超能文献

SARS-CoV-2 保守宏结构域是一种单 ADP-核糖基水解酶。

The SARS-CoV-2 Conserved Macrodomain Is a Mono-ADP-Ribosylhydrolase.

机构信息

Department of Molecular Biosciences, University of Kansas, Lawrence, Kansas, USA.

Protein Structure Laboratory, University of Kansas, Lawrence, Kansas, USA.

出版信息

J Virol. 2021 Jan 13;95(3). doi: 10.1128/JVI.01969-20.

Abstract

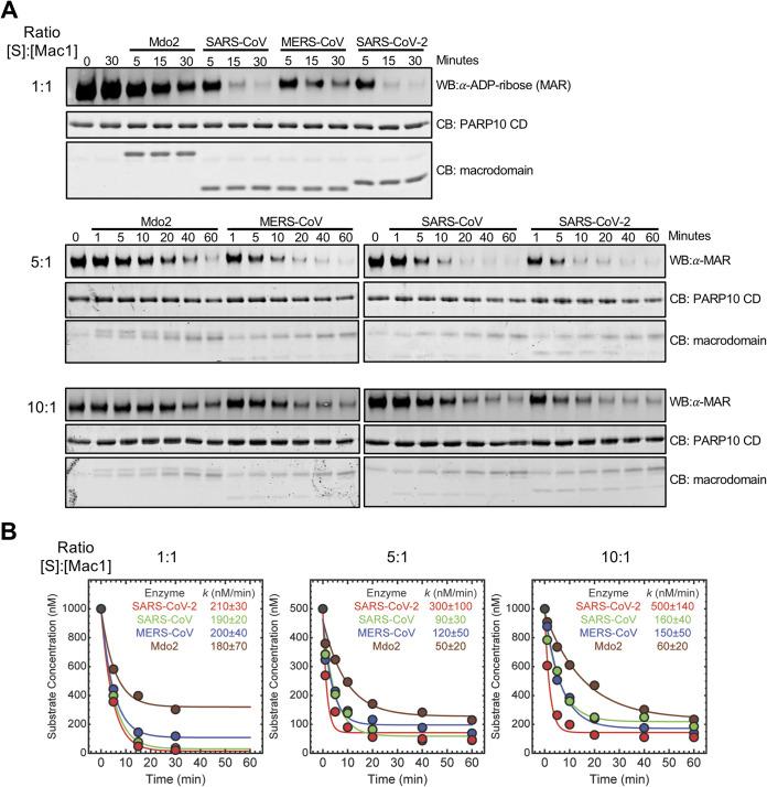
Severe acute respiratory syndrome coronavirus 2 (SARS-CoV-2) and other SARS-related CoVs encode 3 tandem macrodomains within nonstructural protein 3 (nsp3). The first macrodomain, Mac1, is conserved throughout CoVs and binds to and hydrolyzes mono-ADP-ribose (MAR) from target proteins. Mac1 likely counters host-mediated antiviral ADP-ribosylation, a posttranslational modification that is part of the host response to viral infections. Mac1 is essential for pathogenesis in multiple animal models of CoV infection, implicating it as a virulence factor and potential therapeutic target. Here, we report the crystal structure of SARS-CoV-2 Mac1 in complex with ADP-ribose. SARS-CoV-2, SARS-CoV, and Middle East respiratory syndrome coronavirus (MERS-CoV) Mac1 domains exhibit similar structural folds, and all 3 proteins bound to ADP-ribose with affinities in the low micromolar range. Importantly, using ADP-ribose-detecting binding reagents in both a gel-based assay and novel enzyme-linked immunosorbent assays (ELISAs), we demonstrated de-MARylating activity for all 3 CoV Mac1 proteins, with the SARS-CoV-2 Mac1 protein leading to a more rapid loss of substrate than the others. In addition, none of these enzymes could hydrolyze poly-ADP-ribose. We conclude that the SARS-CoV-2 and other CoV Mac1 proteins are MAR-hydrolases with similar functions, indicating that compounds targeting CoV Mac1 proteins may have broad anti-CoV activity. SARS-CoV-2 has recently emerged into the human population and has led to a worldwide pandemic of COVID-19 that has caused more than 1.2 million deaths worldwide. With no currently approved treatments, novel therapeutic strategies are desperately needed. All coronaviruses encode a highly conserved macrodomain (Mac1) that binds to and removes ADP-ribose adducts from proteins in a dynamic posttranslational process that is increasingly being recognized as an important factor that regulates viral infection. The macrodomain is essential for CoV pathogenesis and may be a novel therapeutic target. Thus, understanding its biochemistry and enzyme activity are critical first steps for these efforts. Here, we report the crystal structure of SARS-CoV-2 Mac1 in complex with ADP-ribose and describe its ADP-ribose binding and hydrolysis activities in direct comparison to those of SARS-CoV and MERS-CoV Mac1 proteins. These results are an important first step for the design and testing of potential therapies targeting this unique protein domain.

摘要

严重急性呼吸系统综合征冠状病毒 2 (SARS-CoV-2) 和其他 SARS 相关的冠状病毒在非结构蛋白 3 (nsp3) 内编码 3 个串联的宏结构域。第一个宏结构域 Mac1 在整个 CoV 中是保守的,它与靶蛋白结合并水解单 ADP-核糖基 (MAR)。Mac1 可能会对抗宿主介导的抗病毒 ADP-核糖基化,这是一种翻译后修饰,是宿主对病毒感染反应的一部分。Mac1 在多种动物模型的 CoV 感染中是发病机制所必需的,这表明它是一种毒力因子和潜在的治疗靶点。在这里,我们报告了 SARS-CoV-2 Mac1 与 ADP-核糖基复合物的晶体结构。SARS-CoV-2、SARS-CoV 和中东呼吸综合征冠状病毒 (MERS-CoV) Mac1 结构域表现出相似的结构折叠,并且所有 3 种蛋白质都以低微摩尔范围内的亲和力结合 ADP-核糖基。重要的是,使用凝胶基测定和新型酶联免疫吸附测定 (ELISA) 中的 ADP-核糖基检测结合试剂,我们证明了所有 3 种 CoV Mac1 蛋白都具有去 MARylating 活性,而 SARS-CoV-2 Mac1 蛋白导致底物更快丢失。此外,这些酶都不能水解聚 ADP-核糖基。我们得出结论,SARS-CoV-2 和其他 CoV Mac1 蛋白是 MAR 水解酶,具有相似的功能,这表明靶向 CoV Mac1 蛋白的化合物可能具有广泛的抗 CoV 活性。SARS-CoV-2 最近在人群中出现,并导致了全球 COVID-19 大流行,导致全球超过 120 万人死亡。目前尚无批准的治疗方法,急需新的治疗策略。所有冠状病毒都编码一个高度保守的宏结构域 (Mac1),它在动态翻译后过程中与蛋白质结合并去除 ADP-核糖基加合物,这个过程越来越被认为是调节病毒感染的一个重要因素。宏结构域是 CoV 发病机制所必需的,可能是一个新的治疗靶点。因此,了解其生化和酶活性是这些努力的关键第一步。在这里,我们报告了 SARS-CoV-2 Mac1 与 ADP-核糖基复合物的晶体结构,并描述了其与 SARS-CoV 和 MERS-CoV Mac1 蛋白的 ADP-核糖基结合和水解活性的直接比较。这些结果是设计和测试针对这种独特蛋白结构域的潜在治疗方法的重要第一步。

https://cdn.ncbi.nlm.nih.gov/pmc/blobs/daa4/7925111/48479d29c6d4/JVI.01969-20-f0001.jpg

文献检索

告别复杂PubMed语法,用中文像聊天一样搜索,搜遍4000万医学文献。AI智能推荐,让科研检索更轻松。

立即免费搜索

文件翻译

保留排版,准确专业,支持PDF/Word/PPT等文件格式,支持 12+语言互译。

免费翻译文档

深度研究

AI帮你快速写综述,25分钟生成高质量综述,智能提取关键信息,辅助科研写作。

立即免费体验