Institute of Diabetes Research, Helmholtz Zentrum München, German Research Center for Environmental Health, Munich-Neuherberg, Germany.
German Center for Diabetes Research (DZD), Munich, Germany.
Med. 2021 Feb 12;2(2):149-163.e4. doi: 10.1016/j.medj.2020.10.003. Epub 2020 Oct 29.
Antibody responses to virus reflect exposure and potential protection.
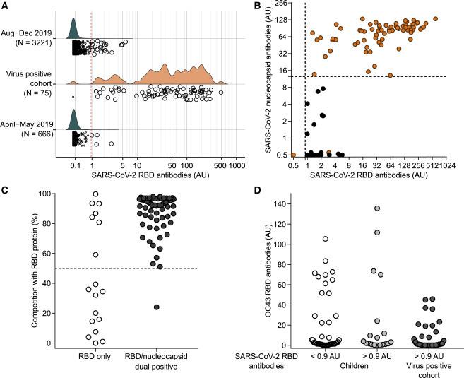
We developed a highly specific and sensitive approach to measuring antibodies against SARS-CoV-2 for population-scale immune surveillance. Antibody positivity was defined as a dual-positive response against both the receptor-binding domain and nucleocapsid proteins of SARS-CoV-2. Antibodies were measured by immunoprecipitation assays in capillary blood from 15,771 children aged 1 to 18 years living in Bavaria, Germany, and participating in a public health type 1 diabetes screening program (ClinicalTrials.gov: NCT04039945), in 1,916 dried blood spots from neonates in a Bavarian screening study (ClinicalTrials.gov: NCT03316261), and in 75 SARS-CoV-2-positive individuals. Virus positive incidence was obtained from the Bavarian health authority data.
Dual-antibody positivity was detected in none of the 3,887 children in 2019 (100% specificity) and 73 of 75 SARS-CoV-2-positive individuals (97.3% sensitivity). Antibody surveillance in children during 2020 resulted in frequencies of 0.08% in January to March, 0.61% in April, 0.74% in May, 1.13% in June, and 0.91% in July. Antibody prevalence from April 2020 was 6-fold higher than the incidence of authority-reported cases (156 per 100,000 children), showed marked variation between the seven Bavarian regions (p < 0.0001), and was not associated with age or sex. Transmission in children with virus-positive family members was 35%. 47% of positive children were asymptomatic. No association with type 1 diabetes autoimmunity was observed. Antibody frequency in newborns was 0.47%.
We demonstrate the value of population-based screening programs for pandemic monitoring.
The work was supported by funding from the BMBF (FKZ01KX1818).
针对病毒的抗体反应反映了暴露和潜在的保护情况。
我们开发了一种高度特异和敏感的方法,用于测量针对 SARS-CoV-2 的抗体,以进行人群规模的免疫监测。抗体阳性定义为对 SARS-CoV-2 的受体结合域和核衣壳蛋白均呈双重阳性反应。通过毛细管血中的免疫沉淀测定法在德国巴伐利亚州 1 至 18 岁的 15771 名儿童中(临床试验.gov:NCT04039945),在巴伐利亚州筛查研究中的 1916 个新生儿干血斑中(临床试验.gov:NCT03316261),以及在 75 名 SARS-CoV-2 阳性个体中测量了抗体。病毒阳性发生率从巴伐利亚州卫生部门的数据中获得。
2019 年,3887 名儿童中无一例检测到双重抗体阳性(100%特异性),75 名 SARS-CoV-2 阳性个体中有 73 例(97.3%敏感性)。2020 年对儿童进行的抗体监测结果显示,1 月至 3 月的频率为 0.08%,4 月为 0.61%,5 月为 0.74%,6 月为 1.13%,7 月为 0.91%。2020 年 4 月的抗体流行率比当局报告病例的发生率高 6 倍(每 10 万名儿童中有 156 例),在巴伐利亚州的七个地区之间存在明显差异(p<0.0001),且与年龄或性别无关。与病毒阳性家庭成员的传播率为 35%。47%的阳性儿童无症状。未观察到与 1 型糖尿病自身免疫的关联。新生儿的抗体频率为 0.47%。
我们证明了基于人群的筛查计划在大流行监测中的价值。
这项工作得到了 BMBF(FKZ01KX1818)的资助。