Institute for Innovative Drug Design and Evaluation, School of Pharmacy, Henan University, Kaifeng, China.
The Key Laboratory of Natural Medicine and Immuno-Engineering, Henan University, Kaifeng, China.
Cancer Sci. 2021 Feb;112(2):679-690. doi: 10.1111/cas.14729. Epub 2020 Dec 15.
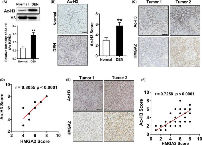
High-mobility group protein A2 (HMGA2) is highly expressed in hepatocellular carcinoma (HCC) cells and contributes to tumor metastasis and poor patient survival. However, the molecular mechanism through which HMGA2 is transcriptionally regulated in HCC cells remains largely unclear. Here, we showed that the expression HMGA2 was upregulated in HCC, and that elevated HMGA2 could promote tumor metastasis. Incubation of HCC cells with epidermal growth factor (EGF) could promote the expression of HMGA2 mRNA and protein. Mechanistic studies suggested that EGF can phosphorylate p300 at Ser1834 residue through the PI3K/Akt signaling pathway in HCC cells. Knockdown of p300 can reverse EGF-induced HMGA2 expression and histone H3-K9 acetylation, whereas a phosphorylation-mimic p300 S1834D mutant can stimulate HMGA2 expression as well as H3-K9 acetylation in HCC cells. Furthermore, we identified that p300-mediated H3-K9 acetylation participates in EGF-induced HMGA2 expression in HCC. In addition, the levels of H3-K9 acetylation positively correlated with the expression levels of HMGA2 in a chemically induced HCC model in rats and human HCC specimens.
高迁移率族蛋白 A2(HMGA2)在肝癌(HCC)细胞中高度表达,促进肿瘤转移和患者预后不良。然而,HMGA2 在 HCC 细胞中转录调控的分子机制仍不清楚。本研究显示,HMGA2 在 HCC 中表达上调,并且升高的 HMGA2 可以促进肿瘤转移。HCC 细胞孵育表皮生长因子(EGF)可促进 HMGA2 mRNA 和蛋白的表达。机制研究表明,EGF 通过 HCC 细胞中的 PI3K/Akt 信号通路可使 p300 的丝氨酸 1834 残基磷酸化。p300 的敲低可逆转 EGF 诱导的 HMGA2 表达和组蛋白 H3-K9 乙酰化,而磷酸化模拟 p300 S1834D 突变体可刺激 HCC 细胞中 HMGA2 的表达以及 H3-K9 乙酰化。此外,我们发现 p300 介导的 H3-K9 乙酰化参与了 HCC 细胞中 EGF 诱导的 HMGA2 表达。此外,在大鼠化学诱导的 HCC 模型和人 HCC 标本中,H3-K9 乙酰化水平与 HMGA2 的表达水平呈正相关。