• 文献检索
  • 文档翻译
  • 深度研究
  • 学术资讯
  • Suppr Zotero 插件Zotero 插件
  • 邀请有礼
  • 套餐&价格
  • 历史记录
应用&插件
Suppr Zotero 插件Zotero 插件浏览器插件Mac 客户端Windows 客户端微信小程序
定价
高级版会员购买积分包购买API积分包
服务
文献检索文档翻译深度研究API 文档MCP 服务
关于我们
关于 Suppr公司介绍联系我们用户协议隐私条款
关注我们

Suppr 超能文献

核心技术专利:CN118964589B侵权必究
粤ICP备2023148730 号-1Suppr @ 2026

文献检索

告别复杂PubMed语法,用中文像聊天一样搜索,搜遍4000万医学文献。AI智能推荐,让科研检索更轻松。

立即免费搜索

文件翻译

保留排版,准确专业,支持PDF/Word/PPT等文件格式,支持 12+语言互译。

免费翻译文档

深度研究

AI帮你快速写综述,25分钟生成高质量综述,智能提取关键信息,辅助科研写作。

立即免费体验

番茄碱通过靶向 3CL 蛋白酶抑制猪流行性腹泻病毒复制。

Tomatidine inhibits porcine epidemic diarrhea virus replication by targeting 3CL protease.

机构信息

Key Laboratory of Animal Disease Diagnostics and Immunology, Ministry of Agriculture, MOE International Joint Collaborative Research Laboratory for Animal Health & Food Safety, College of Veterinary Medicine, Nanjing Agricultural University, Nanjing, 210095, China.

Jiangsu Co-Innovation Center for Prevention and Control of Important Animal Infectious Diseases and Zoonoses, Yangzhou, China.

出版信息

Vet Res. 2020 Nov 11;51(1):136. doi: 10.1186/s13567-020-00865-y.

DOI:10.1186/s13567-020-00865-y
PMID:33176871
原文链接:https://pmc.ncbi.nlm.nih.gov/articles/PMC7656508/
Abstract

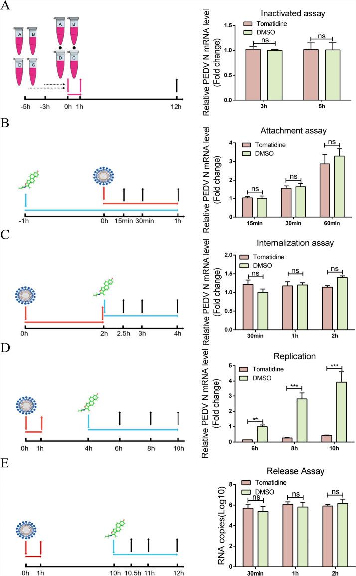
Porcine epidemic diarrhea virus (PEDV) causes lethal diarrhea in suckling piglets, leading to severe economic losses worldwide. There is an urgent need to find new therapeutic methods to prevent and control PEDV. Not only is there a shortage of commercial anti-PEDV drugs, but available commercial vaccines fail to protect against highly virulent PEDV variants. We screened an FDA-approved library of 911 natural products and found that tomatidine, a steroidal alkaloid extracted from the skin and leaves of tomatoes, demonstrates significant inhibition of PEDV replication in Vero and IPEC-J2 cells in vitro. Molecular docking and molecular dynamics analysis predicted interactions between tomatidine and the active pocket of PEDV 3CL protease, which were confirmed by fluorescence spectroscopy and isothermal titration calorimetry (ITC). The inhibiting effect of tomatidine on 3CL protease was determined using cleavage visualization and FRET assay. Tomatidine-mediated blocking of 3CL protease activity in PEDV-infected cells was examined by western blot detection of the viral polyprotein in PEDV-infected cells. It indicates that tomatidine inhibits PEDV replication mainly by targeting 3CL protease. In addition, tomatidine also has antiviral activity against transmissible gastroenteritis virus (TGEV), porcine reproductive and respiratory syndrome virus (PRRSV), encephalo myocarditis virus (EMCV) and seneca virus A (SVA) in vitro. These results may be helpful in developing a new prophylactic and therapeutic strategy against PEDV and other swine disease infections.

摘要

猪流行性腹泻病毒(PEDV)可引起仔猪致命性腹泻,导致全球范围内的严重经济损失。因此,急需寻找新的治疗方法来预防和控制 PEDV。不仅商业抗 PEDV 药物短缺,而且现有的商业疫苗也不能预防高致病性 PEDV 变异株。我们筛选了美国食品和药物管理局(FDA)批准的 911 种天然产物文库,发现番茄啶,一种从番茄的皮和叶中提取的甾体生物碱,在体外的 Vero 和 IPEC-J2 细胞中对 PEDV 的复制具有显著的抑制作用。分子对接和分子动力学分析预测了番茄啶与 PEDV 3CL 蛋白酶活性口袋的相互作用,这些预测通过荧光光谱和等温滴定量热法(ITC)得到了证实。通过切割可视化和 FRET 测定法确定了番茄啶对 3CL 蛋白酶的抑制作用。通过 Western blot 检测 PEDV 感染细胞中的病毒多蛋白,研究了番茄啶介导的 PEDV 感染细胞中 3CL 蛋白酶活性的阻断作用。这表明番茄啶主要通过靶向 3CL 蛋白酶抑制 PEDV 的复制。此外,番茄啶在体外还对传染性胃肠炎病毒(TGEV)、猪繁殖与呼吸综合征病毒(PRRSV)、脑心肌炎病毒(EMCV)和塞尼卡病毒 A(SVA)具有抗病毒活性。这些结果可能有助于开发针对 PEDV 和其他猪病感染的新的预防和治疗策略。

https://cdn.ncbi.nlm.nih.gov/pmc/blobs/72c8/7656696/104a65dff955/13567_2020_865_Fig7_HTML.jpg
https://cdn.ncbi.nlm.nih.gov/pmc/blobs/72c8/7656696/3b451c4024be/13567_2020_865_Fig1_HTML.jpg
https://cdn.ncbi.nlm.nih.gov/pmc/blobs/72c8/7656696/c6908b547da4/13567_2020_865_Fig2_HTML.jpg
https://cdn.ncbi.nlm.nih.gov/pmc/blobs/72c8/7656696/164abf898dff/13567_2020_865_Fig3_HTML.jpg
https://cdn.ncbi.nlm.nih.gov/pmc/blobs/72c8/7656696/4a75b7333a87/13567_2020_865_Fig4_HTML.jpg
https://cdn.ncbi.nlm.nih.gov/pmc/blobs/72c8/7656696/243829263b99/13567_2020_865_Fig5_HTML.jpg
https://cdn.ncbi.nlm.nih.gov/pmc/blobs/72c8/7656696/8dce255fc239/13567_2020_865_Fig6_HTML.jpg
https://cdn.ncbi.nlm.nih.gov/pmc/blobs/72c8/7656696/104a65dff955/13567_2020_865_Fig7_HTML.jpg
https://cdn.ncbi.nlm.nih.gov/pmc/blobs/72c8/7656696/3b451c4024be/13567_2020_865_Fig1_HTML.jpg
https://cdn.ncbi.nlm.nih.gov/pmc/blobs/72c8/7656696/c6908b547da4/13567_2020_865_Fig2_HTML.jpg
https://cdn.ncbi.nlm.nih.gov/pmc/blobs/72c8/7656696/164abf898dff/13567_2020_865_Fig3_HTML.jpg
https://cdn.ncbi.nlm.nih.gov/pmc/blobs/72c8/7656696/4a75b7333a87/13567_2020_865_Fig4_HTML.jpg
https://cdn.ncbi.nlm.nih.gov/pmc/blobs/72c8/7656696/243829263b99/13567_2020_865_Fig5_HTML.jpg
https://cdn.ncbi.nlm.nih.gov/pmc/blobs/72c8/7656696/8dce255fc239/13567_2020_865_Fig6_HTML.jpg
https://cdn.ncbi.nlm.nih.gov/pmc/blobs/72c8/7656696/104a65dff955/13567_2020_865_Fig7_HTML.jpg

相似文献

1
Tomatidine inhibits porcine epidemic diarrhea virus replication by targeting 3CL protease.番茄碱通过靶向 3CL 蛋白酶抑制猪流行性腹泻病毒复制。
Vet Res. 2020 Nov 11;51(1):136. doi: 10.1186/s13567-020-00865-y.
2
Structural Basis for Inhibiting Porcine Epidemic Diarrhea Virus Replication with the 3C-Like Protease Inhibitor GC376.用 3C 样蛋白酶抑制剂 GC376 抑制猪流行性腹泻病毒复制的结构基础。
Viruses. 2020 Feb 21;12(2):240. doi: 10.3390/v12020240.
3
Hypericin Inhibit Alpha-Coronavirus Replication by Targeting 3CL Protease.金丝桃素通过靶向 3CL 蛋白酶抑制 Alpha 冠状病毒复制。
Viruses. 2021 Sep 14;13(9):1825. doi: 10.3390/v13091825.
4
Identification of two antiviral inhibitors targeting 3C-like serine/3C-like protease of porcine reproductive and respiratory syndrome virus and porcine epidemic diarrhea virus.鉴定两种针对猪繁殖与呼吸综合征病毒和猪流行性腹泻病毒的 3C 样丝氨酸/3C 样蛋白酶的抗病毒抑制剂。
Vet Microbiol. 2018 Jan;213:114-122. doi: 10.1016/j.vetmic.2017.11.031. Epub 2017 Nov 24.
5
Inhibition of Porcine Epidemic Diarrhea Virus Replication and Viral 3C-Like Protease by Quercetin.槲皮素抑制猪流行性腹泻病毒复制及其 3C 样蛋白酶活性
Int J Mol Sci. 2020 Oct 30;21(21):8095. doi: 10.3390/ijms21218095.
6
Aloe extract inhibits porcine epidemic diarrhea virus in vitro and in vivo.芦荟提取物在体外和体内抑制猪流行性腹泻病毒。
Vet Microbiol. 2020 Oct;249:108849. doi: 10.1016/j.vetmic.2020.108849. Epub 2020 Sep 15.
7
Octyl gallate targeting the 3C-like protease exhibits highly efficient antiviral activity against swine enteric coronavirus PEDV.没食子酸辛酯靶向 3C 样蛋白酶对猪肠道冠状病毒 PEDV 表现出高效的抗病毒活性。
Vet Microbiol. 2023 Jun;281:109743. doi: 10.1016/j.vetmic.2023.109743. Epub 2023 Apr 11.
8
In silico and evaluation of antiviral activity of wogonin against main protease of porcine epidemic diarrhea virus.计算机模拟与评估白杨素对猪流行性腹泻病毒主要蛋白酶的抗病毒活性。
Front Cell Infect Microbiol. 2023 Mar 15;13:1123650. doi: 10.3389/fcimb.2023.1123650. eCollection 2023.
9
Differential Transcriptomics Analysis of IPEC-J2 Cells Single or Coinfected With Porcine Epidemic Diarrhea Virus and Transmissible Gastroenteritis Virus.猪传染性胃肠炎病毒和猪流行性腹泻病毒单独及混合感染 IPEC-J2 细胞的差异转录组学分析。
Front Immunol. 2022 Mar 25;13:844657. doi: 10.3389/fimmu.2022.844657. eCollection 2022.
10
Structural basis for the dimerization and substrate recognition specificity of porcine epidemic diarrhea virus 3C-like protease.猪流行性腹泻病毒3C样蛋白酶二聚化及底物识别特异性的结构基础
Virology. 2016 Jul;494:225-35. doi: 10.1016/j.virol.2016.04.018. Epub 2016 Apr 26.

引用本文的文献

1
N-glycosylation of the PEDV spike protein modulates viral replication and pathogenicity.猪流行性腹泻病毒刺突蛋白的N-糖基化调节病毒复制和致病性。
Vet Res. 2025 Aug 29;56(1):172. doi: 10.1186/s13567-025-01606-9.
2
Screening of Active Compounds Against Porcine Epidemic Diarrhea Virus in Thunb. ex Murray Extracts.白背叶提取物中抗猪流行性腹泻病毒活性化合物的筛选
Viruses. 2025 Jun 26;17(7):900. doi: 10.3390/v17070900.
3
Identification of PEDV inhibitors targeting 3CL protease.靶向3CL蛋白酶的猪流行性腹泻病毒抑制剂的鉴定

本文引用的文献

1
Aspartic acid at residue 185 modulates the capacity of HP-PRRSV nsp4 to antagonize IFN-I expression.残基 185 处的天冬氨酸调节 HP-PRRSV nsp4 拮抗 IFN-I 表达的能力。
Virology. 2020 Jul;546:79-87. doi: 10.1016/j.virol.2020.04.007. Epub 2020 Apr 21.
2
Three new coumarins from and their porcine epidemic diarrhea virus (PEDV) inhibitory activity.从[来源未提及]中分离得到的三种新香豆素及其对猪流行性腹泻病毒(PEDV)的抑制活性。
Tetrahedron. 2015 Jul 8;71(28):4651-4658. doi: 10.1016/j.tet.2015.04.092. Epub 2015 Apr 30.
3
Tomatidine, a natural steroidal alkaloid shows antiviral activity towards chikungunya virus in vitro.
Virol Sin. 2025 Jun 27. doi: 10.1016/j.virs.2025.06.002.
4
An overview of natural herbal extracts and compounds for combating porcine epidemic diarrhea virus.用于对抗猪流行性腹泻病毒的天然草药提取物和化合物概述
Front Vet Sci. 2025 Jun 6;12:1557198. doi: 10.3389/fvets.2025.1557198. eCollection 2025.
5
Antiviral Activity of 1-Deoxynojirimycin Extracts of Mulberry Leaves Against Porcine Epidemic Diarrhea Virus.桑叶1-脱氧野尻霉素提取物对猪流行性腹泻病毒的抗病毒活性
Animals (Basel). 2025 Apr 23;15(9):1207. doi: 10.3390/ani15091207.
6
Traditional Chinese medicine as a promising choice for future control of PEDV.传统中医作为未来控制猪流行性腹泻病毒的一个有前景的选择。
Virus Res. 2025 Jun;356:199572. doi: 10.1016/j.virusres.2025.199572. Epub 2025 Apr 10.
7
Repurposing Vancomycin as a Potential Antiviral Agent Against PEDV via nsp13 Helicase Inhibition.通过抑制nsp13解旋酶将万古霉素重新用作抗猪流行性腹泻病毒的潜在抗病毒药物。
Animals (Basel). 2025 Mar 23;15(7):923. doi: 10.3390/ani15070923.
8
STT3B promotes porcine epidemic diarrhea virus replication by regulating N-glycosylation of PEDV S protein.STT3B通过调节猪流行性腹泻病毒S蛋白的N-糖基化来促进猪流行性腹泻病毒复制。
J Virol. 2025 Mar 18;99(3):e0001825. doi: 10.1128/jvi.00018-25. Epub 2025 Feb 13.
9
Saponin components exhibit antiviral properties against porcine epidemic diarrhea virus .皂苷成分对猪流行性腹泻病毒具有抗病毒特性。
RSC Med Chem. 2025 Jan 8. doi: 10.1039/d4md00894d.
10
Potassium molybdate blocks APN-dependent coronavirus entry by degrading receptor via PIK3C3-mediated autophagy.钼酸钾通过PIK3C3介导的自噬降解受体来阻断APN依赖性冠状病毒的进入。
J Virol. 2025 Jan 31;99(1):e0144924. doi: 10.1128/jvi.01449-24. Epub 2024 Dec 6.
番茄次碱,一种天然甾体生物碱,在体外对基孔肯雅病毒表现出抗病毒活性。
Sci Rep. 2020 Apr 14;10(1):6364. doi: 10.1038/s41598-020-63397-7.
4
Structural basis for the recognition of SARS-CoV-2 by full-length human ACE2.全长人血管紧张素转化酶 2 识别 SARS-CoV-2 的结构基础。
Science. 2020 Mar 27;367(6485):1444-1448. doi: 10.1126/science.abb2762. Epub 2020 Mar 4.
5
Pathogenicity and immunogenicity of a new strain of porcine epidemic diarrhea virus containing a novel deletion in the N gene.一种新型猪流行性腹泻病毒的致病性和免疫原性,该病毒在 N 基因中含有一个新的缺失。
Vet Microbiol. 2020 Jan;240:108511. doi: 10.1016/j.vetmic.2019.108511. Epub 2019 Nov 15.
6
BST2 suppresses porcine epidemic diarrhea virus replication by targeting and degrading virus nucleocapsid protein with selective autophagy.BST2 通过靶向和降解病毒核衣壳蛋白并利用选择性自噬来抑制猪流行性腹泻病毒复制。
Autophagy. 2020 Oct;16(10):1737-1752. doi: 10.1080/15548627.2019.1707487. Epub 2019 Dec 27.
7
Antiviral activity of interleukin-11 as a response to porcine epidemic diarrhea virus infection.白细胞介素-11 作为对猪流行性腹泻病毒感染的反应的抗病毒活性。
Vet Res. 2019 Dec 21;50(1):111. doi: 10.1186/s13567-019-0729-9.
8
Xanthohumol inhibits PRRSV proliferation and alleviates oxidative stress induced by PRRSV via the Nrf2-HMOX1 axis.黄腐酚通过 Nrf2-HMOX1 轴抑制 PRRSV 增殖并减轻 PRRSV 诱导的氧化应激。
Vet Res. 2019 Sep 11;50(1):61. doi: 10.1186/s13567-019-0679-2.
9
GTPase-activating protein-binding protein 1 (G3BP1) plays an antiviral role against porcine epidemic diarrhea virus.G 蛋白三磷酸鸟苷酶激活蛋白结合蛋白 1(G3BP1)在对抗猪流行性腹泻病毒中发挥抗病毒作用。
Vet Microbiol. 2019 Sep;236:108392. doi: 10.1016/j.vetmic.2019.108392. Epub 2019 Aug 19.
10
Tomatidine Reduces Palmitate-Induced Lipid Accumulation by Activating AMPK via Vitamin D Receptor-Mediated Signaling in Human HepG2 Hepatocytes.番茄啶通过维生素 D 受体介导的信号通路激活 AMPK 减少棕榈酸诱导的人 HepG2 肝细胞脂质堆积。
Mol Nutr Food Res. 2019 Nov;63(22):e1801377. doi: 10.1002/mnfr.201801377. Epub 2019 Sep 10.