Suppr超能文献

CD62L 中性粒细胞特异性迁移至肺部并参与乳腺癌前转移微环境的形成。

CD62L Neutrophils Specifically Migrate to the Lung and Participate in the Formation of the Pre-Metastatic Niche of Breast Cancer.

作者信息

Wang Zhen, Yang Chenghui, Li Lili, Zhang Zhigang, Pan Jun, Su Ke, Chen Wuzhen, Li Jinfan, Qiu Fuming, Huang Jian

机构信息

Key Laboratory of Tumor Microenvironment and Immune Therapy of Zhejiang Province, The Second Affiliated Hospital, Zhejiang University School of Medicine, Hangzhou, China.

Cancer Institute, The Second Affiliated Hospital, Zhejiang University School of Medicine, Hangzhou, China.

出版信息

Front Oncol. 2020 Oct 15;10:540484. doi: 10.3389/fonc.2020.540484. eCollection 2020.

Abstract

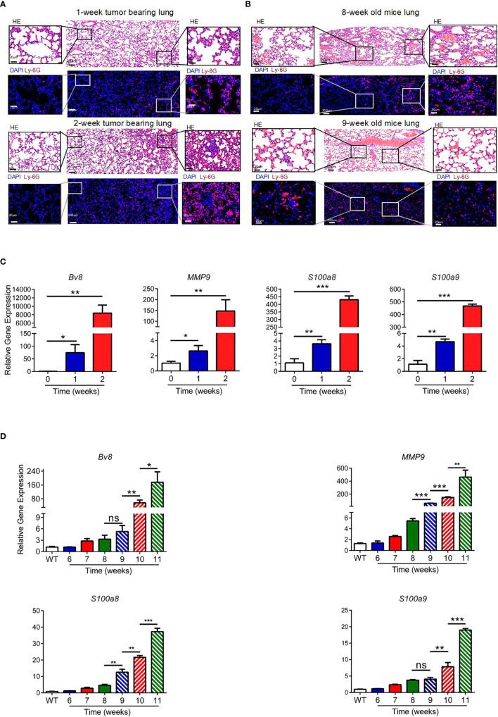
Lung metastasis is one of the leading causes of death in patients with breast cancer. The mechanism of tumor metastasis remains controversial. Recently, the formation of a pre-metastatic niche has been considered a key factor contributing to breast cancer metastasis, which might also explain the tendency of organ metastasis. Our study initially re-examined the critical time of the niche formation and simultaneously detected a novel subset of neutrophils, CD62L neutrophils, which had not previously been reported in tumor metastasis; the number of these cells progressively increased during breast cancer progression and was closely related to the formation of the pre-metastatic niche. Furthermore, we explored the mechanism of their aggregation in the pre-metastatic niche in the lung and found that they were specifically chemoattracted by the CXCL12-CXCR4 signaling pathway. Compared to the CD62L neutrophils, CD62L neutrophils exhibited stronger adhesion and increased survival. The results provide new insights into the subsequent targeted treatment of breast cancer metastasis.

摘要

肺转移是乳腺癌患者死亡的主要原因之一。肿瘤转移的机制仍存在争议。最近,转移前生态位的形成被认为是促成乳腺癌转移的关键因素,这也可能解释了器官转移的倾向。我们的研究首先重新审视了生态位形成的关键时间,同时检测到一种新的中性粒细胞亚群,即CD62L中性粒细胞,此前在肿瘤转移中尚未见报道;这些细胞的数量在乳腺癌进展过程中逐渐增加,并且与转移前生态位的形成密切相关。此外,我们探究了它们在肺转移前生态位中聚集的机制,发现它们被CXCL12-CXCR4信号通路特异性趋化吸引。与CD62L中性粒细胞相比,CD62L中性粒细胞表现出更强的黏附性和更高的存活率。这些结果为后续乳腺癌转移的靶向治疗提供了新的见解。

https://cdn.ncbi.nlm.nih.gov/pmc/blobs/a821/7593663/bbd951c5f6b2/fonc-10-540484-g001.jpg

文献检索

告别复杂PubMed语法,用中文像聊天一样搜索,搜遍4000万医学文献。AI智能推荐,让科研检索更轻松。

立即免费搜索

文件翻译

保留排版,准确专业,支持PDF/Word/PPT等文件格式,支持 12+语言互译。

免费翻译文档

深度研究

AI帮你快速写综述,25分钟生成高质量综述,智能提取关键信息,辅助科研写作。

立即免费体验