Institute of Biochemistry II, Faculty of Medicine, Goethe University Frankfurt, Frankfurt, Germany.
Buchmann Institute for Molecular Life Sciences, Goethe University Frankfurt, Frankfurt, Germany.
Elife. 2020 Nov 13;9:e58277. doi: 10.7554/eLife.58277.
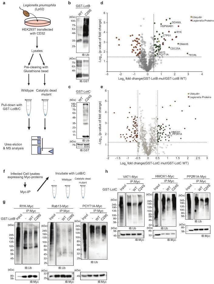
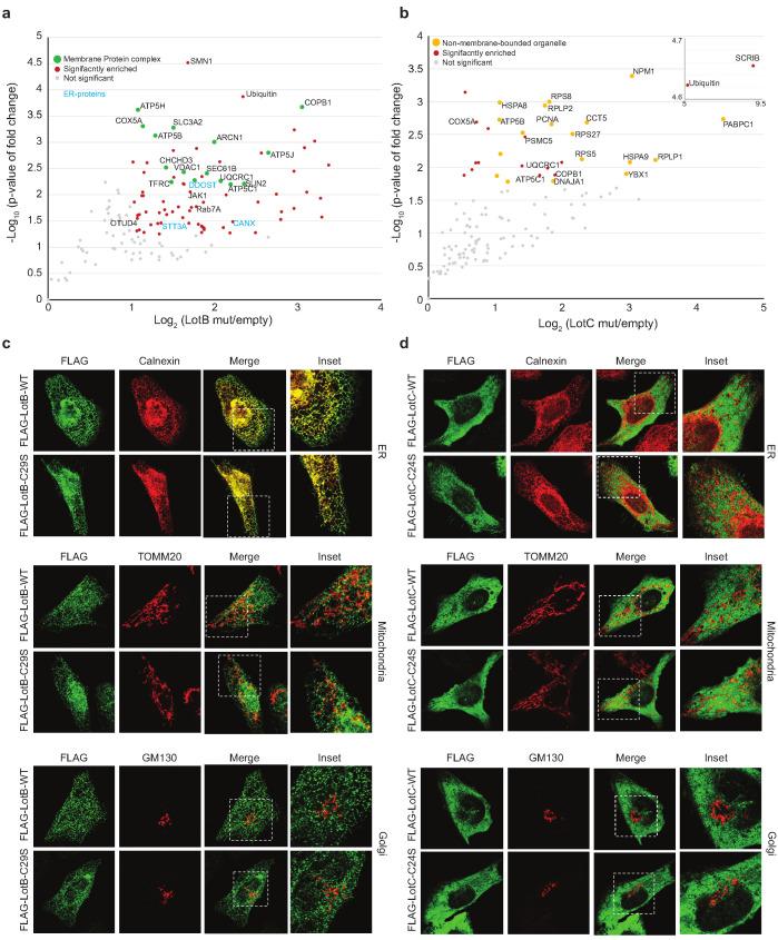
causes a severe pneumonia known as Legionnaires' disease. During the infection, Legionella injects more than 300 effector proteins into host cells. Among them are enzymes involved in altering the host-ubiquitination system. Here, we identified two egionellaU (ovarian tumor)-like deubiquitinases (LOT-DUBs; LotB [Lpg1621/Ceg23] and LotC [Lpg2529]). The crystal structure of the LotC catalytic core (LotC) was determined at 2.4 Å. Unlike the classical OTU-family, the LOT-family shows an extended helical lobe between the Cys-loop and the variable loop, which defines them as a unique class of OTU-DUBs. LotB has an additional ubiquitin-binding site (S1'), which enables the specific cleavage of Lys63-linked polyubiquitin chains. By contrast, LotC only contains the S1 site and cleaves different species of ubiquitin chains. MS analysis of LotB and LotC identified different categories of host-interacting proteins and substrates. Together, our results provide new structural insights into bacterial OTU-DUBs and indicate distinct roles in host-pathogen interactions.
引起一种严重的肺炎,称为军团病。在感染过程中,军团菌向宿主细胞中注入超过 300 种效应蛋白。其中包括参与改变宿主泛素化系统的酶。在这里,我们鉴定了两种 egionellaU(卵巢肿瘤)样去泛素化酶(LOT-DUBs;LotB[Lpg1621/Ceg23]和 LotC[Lpg2529])。LotC 催化核心(LotC)的晶体结构在 2.4 Å 下确定。与经典的 OTU 家族不同,LOT 家族在 Cys 环和可变环之间显示出扩展的螺旋叶,这将它们定义为独特的 OTU-DUB 类。LotB 具有额外的泛素结合位点(S1'),使其能够特异性切割 Lys63 连接的多泛素链。相比之下,LotC 仅包含 S1 位点并切割不同种类的泛素链。LotB 和 LotC 的 MS 分析鉴定了不同类别的宿主相互作用蛋白和底物。总之,我们的结果为细菌 OTU-DUB 提供了新的结构见解,并表明在宿主-病原体相互作用中具有不同的作用。