Suppr超能文献

肿瘤抑制因子通过USP17-SNAI1轴抑制口腔鳞状细胞癌细胞的迁移和侵袭。

Tumor Suppressor Inhibits Oral Squamous Cell Carcinoma Cell Migration and Invasion Through the USP17-SNAI1 Axis.

作者信息

Feng Lu, Zhang Jianjun, Sun Minglei, Qiu Feng, Chen Wantao, Qiu Weiliu

机构信息

Department of Oral and Maxillofacial Surgery, The First Affiliated Hospital of Zhengzhou University, Zhengzhou, China.

Department of Oral and Maxillofacial-Head Neck Oncology, Ninth People's Hospital, Shanghai Jiao Tong University School of Medicine, Shanghai Key Laboratory of Stomatology, Shanghai, China.

出版信息

Front Oncol. 2020 Oct 29;10:559808. doi: 10.3389/fonc.2020.559808. eCollection 2020.

Abstract

PURPOSE

The aim of this study was to explore the functions and associated mechanisms of long noncoding RNA in oral squamous cell carcinoma (OSCC).

METHODS

The relative expression levels of in OSCC cell lines and tissue samples were examined by RT-qPCR. Intracellular localization was determined using RNA fluorescence hybridization. was cloned into the pCMV-puro vector and then introduced into OSCC cells using lentiviral transfection. Cell processes, such as proliferation, apoptosis, migration, and invasion, were subsequently examined. -binding proteins were identified by ChIRP-MS and confirmed by RNA immunoprecipitation. Protein expression was determined by western blotting assay.

RESULTS

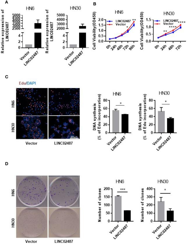
has been reported to be downregulated in OSCC. Here, we confirmed that the expression of was reduced in 6 OSCC cell lines compared with that in immortalized normal oral epithelial cells and in 50 OSCC samples compared with paired adjacent normal tissue in a Chinese population and that expression levels were associated with cancer metastasis. We further identified that was localized to the cytoplasm, aggregated around the nuclear membrane. Functional studies demonstrate that overexpression of significantly suppresses cell migration and invasion and also inhibits cell proliferation. For the mechanism, we reveal that directly binds to USP17, a deubiquitinating enzyme, and regulates cell migration and invasion through the USP17-SNAI1 axis in a process that involves epithelial-mesenchymal transition (EMT).

CONCLUSION

Our results confirm that long noncoding RNA is downregulated in OSCC tissue samples and cell lines. We also find that acts as a tumor suppressor through the USP17-SNAI1 axis.

摘要

目的

本研究旨在探讨长链非编码RNA在口腔鳞状细胞癌(OSCC)中的功能及相关机制。

方法

采用RT-qPCR检测OSCC细胞系和组织样本中 的相对表达水平。利用RNA荧光原位杂交确定细胞内定位。将 克隆到pCMV-puro载体中,然后通过慢病毒转染导入OSCC细胞。随后检测细胞增殖、凋亡、迁移和侵袭等过程。通过ChIRP-MS鉴定 结合蛋白,并通过RNA免疫沉淀进行确认。通过蛋白质免疫印迹法测定蛋白质表达。

结果

据报道 在OSCC中表达下调。在此,我们证实,与永生化正常口腔上皮细胞相比,6种OSCC细胞系中 的表达降低;在中国人群中,与配对的相邻正常组织相比,50例OSCC样本中 的表达降低,且 表达水平与癌症转移相关。我们进一步确定 定位于细胞质,聚集在核膜周围。功能研究表明, 的过表达显著抑制细胞迁移和侵袭,也抑制细胞增殖。对于其机制,我们发现 直接与去泛素化酶USP17结合,并通过USP17-SNAI1轴在涉及上皮-间质转化(EMT)的过程中调节细胞迁移和侵袭。

结论

我们的结果证实长链非编码RNA 在OSCC组织样本和细胞系中表达下调。我们还发现 通过USP17-SNAI1轴发挥肿瘤抑制作用。

https://cdn.ncbi.nlm.nih.gov/pmc/blobs/bab4/7658685/e15e0aedabd3/fonc-10-559808-g001.jpg

文献AI研究员

20分钟写一篇综述,助力文献阅读效率提升50倍。

立即体验

用中文搜PubMed

大模型驱动的PubMed中文搜索引擎

马上搜索

文档翻译

学术文献翻译模型,支持多种主流文档格式。

立即体验