• 文献检索
  • 文档翻译
  • 深度研究
  • 学术资讯
  • Suppr Zotero 插件Zotero 插件
  • 邀请有礼
  • 套餐&价格
  • 历史记录
应用&插件
Suppr Zotero 插件Zotero 插件浏览器插件Mac 客户端Windows 客户端微信小程序
定价
高级版会员购买积分包购买API积分包
服务
文献检索文档翻译深度研究API 文档MCP 服务
关于我们
关于 Suppr公司介绍联系我们用户协议隐私条款
关注我们

Suppr 超能文献

核心技术专利:CN118964589B侵权必究
粤ICP备2023148730 号-1Suppr @ 2026

文献检索

告别复杂PubMed语法,用中文像聊天一样搜索,搜遍4000万医学文献。AI智能推荐,让科研检索更轻松。

立即免费搜索

文件翻译

保留排版,准确专业,支持PDF/Word/PPT等文件格式,支持 12+语言互译。

免费翻译文档

深度研究

AI帮你快速写综述,25分钟生成高质量综述,智能提取关键信息,辅助科研写作。

立即免费体验

神经酰胺途径调节剂预测肺腺癌的临床预后风险并影响肿瘤免疫微环境

Ceramide Pathway Regulators Predict Clinical Prognostic Risk and Affect the Tumor Immune Microenvironment in Lung Adenocarcinoma.

作者信息

Zhang Yuan, Chen Jianbo, Zhao Yunan, Weng Lihong, Xu Yiquan

机构信息

The First Affiliated Hospital of Xiamen University, Xiamen, China.

Department of Medical Oncology, Xiamen Key Laboratory of Antitumor Drug Transformation Research, The First Affiliated Hospital of Xiamen University, School of Clinical Medicine, Fujian Medical University, Xiamen, China.

出版信息

Front Oncol. 2020 Oct 27;10:562574. doi: 10.3389/fonc.2020.562574. eCollection 2020.

DOI:10.3389/fonc.2020.562574
PMID:33194633
原文链接:https://pmc.ncbi.nlm.nih.gov/articles/PMC7653182/
Abstract

PURPOSE

The ceramide pathway is strongly associated with the regulation of tumor proliferation, differentiation, senescence, and apoptosis. This study aimed to explore the gene signatures, prognostic value, and immune-related effects of ceramide-regulated genes in lung adenocarcinoma (LUAD).

METHODS

Public datasets of LUAD from The Cancer Genome Atlas and Gene Expression Omnibus were selected. Consensus clustering was adopted to classify LUAD patients, and a least absolute shrinkage and selection operator (LASSO) regression model was employed to develop a prognostic risk signature. CIBERSORT algorithm was used to estimate the association between the risk signature and the tumor immune microenvironment.

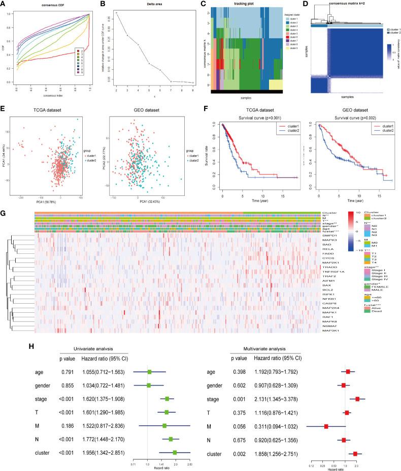
RESULTS

Most of the 22 ceramide-regulated genes were differentially expressed between LUAD and normal samples. LUAD patients were classified into two subgroups (cluster 1 and 2) and cluster 2 was associated with a poor prognosis. Furthermore, a prognostic risk signature was developed based on the three ceramide-regulated genes, Cytochrome C (CYCS), V-rel reticuloendotheliosis viral oncogene homolog A (RELA) and Fas-associated via death domain (FADD). LUAD patients with low- and high-risk scores differed concerning the subtypes of tumor-infiltrating immune cells. A moderate to weak correlation was observed between the risk score and tumor-infiltrating immune cells.

CONCLUSIONS

Ceramide-regulated genes could predict clinical prognostic risk and affect the tumor immune microenvironment in LUAD.

摘要

目的

神经酰胺途径与肿瘤增殖、分化、衰老和凋亡的调节密切相关。本研究旨在探索肺腺癌(LUAD)中神经酰胺调节基因的基因特征、预后价值及免疫相关效应。

方法

选取来自癌症基因组图谱(The Cancer Genome Atlas)和基因表达综合数据库(Gene Expression Omnibus)的LUAD公共数据集。采用一致性聚类对LUAD患者进行分类,并使用最小绝对收缩和选择算子(LASSO)回归模型构建预后风险特征。运用CIBERSORT算法评估风险特征与肿瘤免疫微环境之间的关联。

结果

22个神经酰胺调节基因中的大多数在LUAD与正常样本之间存在差异表达。LUAD患者被分为两个亚组(簇1和簇2),簇2与不良预后相关。此外,基于三个神经酰胺调节基因,即细胞色素C(CYCS)、V-rel网状内皮增生症病毒癌基因同源物A(RELA)和死亡结构域相关蛋白(FADD),构建了一个预后风险特征。低风险和高风险评分的LUAD患者在肿瘤浸润免疫细胞亚型方面存在差异。风险评分与肿瘤浸润免疫细胞之间观察到中度至弱的相关性。

结论

神经酰胺调节基因可预测LUAD的临床预后风险并影响肿瘤免疫微环境。

https://cdn.ncbi.nlm.nih.gov/pmc/blobs/a690/7653182/3d0511b4aa79/fonc-10-562574-g006.jpg
https://cdn.ncbi.nlm.nih.gov/pmc/blobs/a690/7653182/db1d2d36b71c/fonc-10-562574-g001.jpg
https://cdn.ncbi.nlm.nih.gov/pmc/blobs/a690/7653182/564f67934a07/fonc-10-562574-g002.jpg
https://cdn.ncbi.nlm.nih.gov/pmc/blobs/a690/7653182/6628eb8e1fb6/fonc-10-562574-g003.jpg
https://cdn.ncbi.nlm.nih.gov/pmc/blobs/a690/7653182/3aa3677472f9/fonc-10-562574-g004.jpg
https://cdn.ncbi.nlm.nih.gov/pmc/blobs/a690/7653182/fb82f662ab3f/fonc-10-562574-g005.jpg
https://cdn.ncbi.nlm.nih.gov/pmc/blobs/a690/7653182/3d0511b4aa79/fonc-10-562574-g006.jpg
https://cdn.ncbi.nlm.nih.gov/pmc/blobs/a690/7653182/db1d2d36b71c/fonc-10-562574-g001.jpg
https://cdn.ncbi.nlm.nih.gov/pmc/blobs/a690/7653182/564f67934a07/fonc-10-562574-g002.jpg
https://cdn.ncbi.nlm.nih.gov/pmc/blobs/a690/7653182/6628eb8e1fb6/fonc-10-562574-g003.jpg
https://cdn.ncbi.nlm.nih.gov/pmc/blobs/a690/7653182/3aa3677472f9/fonc-10-562574-g004.jpg
https://cdn.ncbi.nlm.nih.gov/pmc/blobs/a690/7653182/fb82f662ab3f/fonc-10-562574-g005.jpg
https://cdn.ncbi.nlm.nih.gov/pmc/blobs/a690/7653182/3d0511b4aa79/fonc-10-562574-g006.jpg

相似文献

1
Ceramide Pathway Regulators Predict Clinical Prognostic Risk and Affect the Tumor Immune Microenvironment in Lung Adenocarcinoma.神经酰胺途径调节剂预测肺腺癌的临床预后风险并影响肿瘤免疫微环境
Front Oncol. 2020 Oct 27;10:562574. doi: 10.3389/fonc.2020.562574. eCollection 2020.
2
A novel defined pyroptosis-related gene signature predicts prognosis and correlates with the tumour immune microenvironment in lung adenocarcinoma.一种新定义的焦亡相关基因特征可预测肺腺癌的预后,并与肿瘤免疫微环境相关。
Sci Rep. 2023 Jun 19;13(1):9921. doi: 10.1038/s41598-023-36720-1.
3
A Robust Seven-Gene Signature Associated With Tumor Microenvironment to Predict Survival Outcomes of Patients With Stage III-IV Lung Adenocarcinoma.一种与肿瘤微环境相关的稳健七基因特征用于预测Ⅲ-Ⅳ期肺腺癌患者的生存结局
Front Genet. 2021 Sep 6;12:684281. doi: 10.3389/fgene.2021.684281. eCollection 2021.
4
Ferroptosis-Related Gene Signature and Patterns of Immune Infiltration Predict the Overall Survival in Patients With Lung Adenocarcinoma.铁死亡相关基因特征及免疫浸润模式预测肺腺癌患者的总生存期
Front Mol Biosci. 2021 Jul 30;8:692530. doi: 10.3389/fmolb.2021.692530. eCollection 2021.
5
Relationships of N6-Methyladenosine-Related Long Non-Coding RNAs With Tumor Immune Microenvironment and Clinical Prognosis in Lung Adenocarcinoma.N6-甲基腺苷相关长链非编码RNA与肺腺癌肿瘤免疫微环境及临床预后的关系
Front Genet. 2021 Oct 20;12:714697. doi: 10.3389/fgene.2021.714697. eCollection 2021.
6
Clinical Significance and Immunologic Landscape of a Five-IL(R)-Based Signature in Lung Adenocarcinoma.肺腺癌中基于五个免疫检查点基因(IL(R))的表达signature 的临床意义和免疫图谱
Front Immunol. 2021 Aug 23;12:693062. doi: 10.3389/fimmu.2021.693062. eCollection 2021.
7
Apoptosis-Related Signature Predicts Prognosis and Immune Microenvironment Infiltration in Lung Adenocarcinoma.凋亡相关特征预测肺腺癌的预后和免疫微环境浸润
Front Genet. 2022 Apr 27;13:818403. doi: 10.3389/fgene.2022.818403. eCollection 2022.
8
5-methylcytosine RNA methylation regulators affect prognosis and tumor microenvironment in lung adenocarcinoma.5-甲基胞嘧啶RNA甲基化调节因子影响肺腺癌的预后和肿瘤微环境。
Ann Transl Med. 2022 Mar;10(5):259. doi: 10.21037/atm-22-500.
9
Cancer Stemness-Based Prognostic Immune-Related Gene Signatures in Lung Adenocarcinoma and Lung Squamous Cell Carcinoma.基于癌症干性的肺腺癌和肺鳞癌预后免疫相关基因特征。
Front Endocrinol (Lausanne). 2021 Oct 21;12:755805. doi: 10.3389/fendo.2021.755805. eCollection 2021.
10
Glycolysis Define Two Prognostic Subgroups of Lung Adenocarcinoma With Different Mutation Characteristics and Immune Infiltration Signatures.糖酵解定义了具有不同突变特征和免疫浸润特征的肺腺癌的两个预后亚组。
Front Cell Dev Biol. 2021 Jul 22;9:645482. doi: 10.3389/fcell.2021.645482. eCollection 2021.

引用本文的文献

1
A novel defined pyroptosis-related gene signature predicts prognosis and correlates with the tumour immune microenvironment in lung adenocarcinoma.一种新定义的焦亡相关基因特征可预测肺腺癌的预后,并与肿瘤免疫微环境相关。
Sci Rep. 2023 Jun 19;13(1):9921. doi: 10.1038/s41598-023-36720-1.
2
A more novel and powerful prognostic gene signature of lung adenocarcinoma determined from the immune cell infiltration landscape.从免疫细胞浸润格局确定的一种更具创新性和强大功能的肺腺癌预后基因特征。
Front Surg. 2022 Oct 13;9:1015263. doi: 10.3389/fsurg.2022.1015263. eCollection 2022.
3
A BIRC5 COD1 Cancer Tissue Phenotype Indicates Poorer Prognosis of Metastatic Breast Cancer Patients.

本文引用的文献

1
CCR5 deficiency impairs CD4 T-cell memory responses and antigenic sensitivity through increased ceramide synthesis.CCR5 缺陷通过增加神经酰胺合成来损害 CD4 T 细胞记忆应答和抗原敏感性。
EMBO J. 2020 Aug 3;39(15):e104749. doi: 10.15252/embj.2020104749. Epub 2020 Jun 11.
2
Bioinformatics analysis of microarray data to identify the candidate biomarkers of lung adenocarcinoma.对微阵列数据进行生物信息学分析以鉴定肺腺癌的候选生物标志物。
PeerJ. 2019 Jul 10;7:e7313. doi: 10.7717/peerj.7313. eCollection 2019.
3
Co-delivery of Doxorubicin and Ceramide in a Liposomal Formulation Enhances Cytotoxicity in Murine B16BL6 Melanoma Cell Lines.
一种BIRC5 COD1癌症组织表型表明转移性乳腺癌患者预后较差。
Cancer Inform. 2022 Jun 14;21:11769351221096655. doi: 10.1177/11769351221096655. eCollection 2022.
4
Identification of Five m6A-Related lncRNA Genes as Prognostic Markers for Endometrial Cancer Based on TCGA Database.基于 TCGA 数据库的五个 m6A 相关 lncRNA 基因作为子宫内膜癌预后标志物的鉴定。
J Immunol Res. 2022 May 4;2022:2547029. doi: 10.1155/2022/2547029. eCollection 2022.
脂质体剂型中多柔比星和神经酰胺的共递送增强了对小鼠 B16BL6 黑素瘤细胞系的细胞毒性。
AAPS PharmSciTech. 2019 Feb 4;20(3):99. doi: 10.1208/s12249-019-1316-0.
4
[The incidence and mortality of lung cancer in China, 2014].[2014年中国肺癌的发病率和死亡率]
Zhonghua Zhong Liu Za Zhi. 2018 Nov 23;40(11):805-811. doi: 10.3760/cma.j.issn.0253-3766.2018.11.002.
5
FADD at the Crossroads between Cancer and Inflammation.FADD 在癌症与炎症的十字路口。
Trends Immunol. 2018 Dec;39(12):1036-1053. doi: 10.1016/j.it.2018.10.005. Epub 2018 Nov 3.
6
A molecular and staging model predicts survival in patients with resected non-small cell lung cancer.一种分子和分期模型预测了可切除非小细胞肺癌患者的生存情况。
BMC Cancer. 2018 Oct 11;18(1):966. doi: 10.1186/s12885-018-4881-9.
7
Global cancer statistics 2018: GLOBOCAN estimates of incidence and mortality worldwide for 36 cancers in 185 countries.全球癌症统计数据 2018:GLOBOCAN 对全球 185 个国家/地区 36 种癌症的发病率和死亡率的估计。
CA Cancer J Clin. 2018 Nov;68(6):394-424. doi: 10.3322/caac.21492. Epub 2018 Sep 12.
8
Low tumor infiltrating mast cell density confers prognostic benefit and reflects immunoactivation in colorectal cancer.低肿瘤浸润肥大细胞密度可带来预后获益并反映结直肠癌的免疫激活状态。
Int J Cancer. 2018 Nov 1;143(9):2271-2280. doi: 10.1002/ijc.31613. Epub 2018 Aug 7.
9
Ceramide species are elevated in human breast cancer and are associated with less aggressiveness.神经酰胺种类在人类乳腺癌中含量升高,且与侵袭性较低有关。
Oncotarget. 2018 Apr 13;9(28):19874-19890. doi: 10.18632/oncotarget.24903.
10
Identification and Validation of Stromal Immunotype Predict Survival and Benefit from Adjuvant Chemotherapy in Patients with Muscle-Invasive Bladder Cancer.鉴定和验证基质免疫表型可预测肌层浸润性膀胱癌患者的生存和辅助化疗获益。
Clin Cancer Res. 2018 Jul 1;24(13):3069-3078. doi: 10.1158/1078-0432.CCR-17-2687. Epub 2018 Mar 7.