Taghizadeh Sara, Jones Matthew R, Olmer Ruth, Ulrich Saskia, Danopoulos Soula, Shen Chengguo, Chen Chaolei, Wilhelm Jochen, Martin Ulrich, Chen Chengshui, Al Alam Denise, Bellusci Saverio
Key laboratory of Interventional Pulmonology of Zhejiang Province, Department of Pulmonary and Critical Care Medicine, The First Affiliated Hospital of Wenzhou Medical University, Wenzhou, China.
Cardio-Pulmonary Institute (CPI) and Department of Pulmonary and Critical Care Medicine and Infectious Diseases, Universities of Giessen and Marburg Lung Center (UGMLC), Member of the German Center for Lung Research (DZL), Justus Liebig University Giessen, Giessen, Germany.
Front Cell Dev Biol. 2020 Oct 22;8:576604. doi: 10.3389/fcell.2020.576604. eCollection 2020.
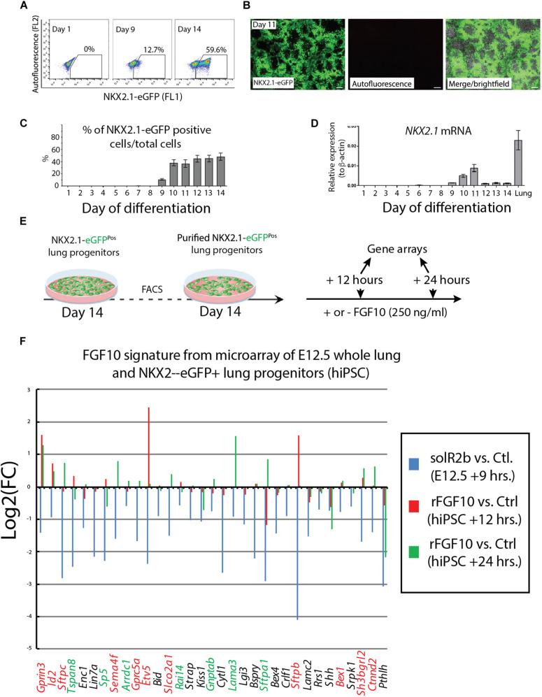
The existence during mouse lung development of an embryonic stage temporally and functionally distinct from the subsequent pseudoglandular stage has been proposed but never demonstrated; while studies in human embryonic lung tissue fail to recapitulate the molecular control of branching found in mice. Lung development in mice starts officially at embryonic day (E) 9.5 when on the ventral side of the primary foregut tube, both the trachea and the two primary lung buds emerge and elongate to form a completely separate structure from the foregut by E10. In the subsequent 6 days, the primary lung buds undergo an intense process of branching to form a ramified tree by E16.5. We used transgenic mice allowing to transiently inhibit endogenous fibroblast growth factor 10 (Fgf10) activity in mutant embryos at E9, E9.5, and E11 upon intraperitoneal exposure to doxycycline and examined the resulting lung phenotype at later developmental stages. We also determined using gene arrays the transcriptomic response of flow cytometry-isolated human alveolar epithelial progenitor cells derived from hESC or hiPSC, grown for 12 or 24 h, in the presence or absence of recombinant FGF10. Following injection at E9, the corresponding mutant lungs at E18.5 appear almost normal in size and shape but close up examination indicate failure of the right lung to undergo lobar septation. At E9.5, the lungs are slightly hypoplastic but display normal differentiation and functionality. However, at E11, the lungs show impaired branching and are no longer functional. Using gene array data, we report only a partial overlap between human and mouse in the genes previously shown to be regulated by Fgf10 at E12.5. This study supports the existence of an embryonic stage of lung development where Fgf10 signaling does not play a function in the branching process but rather in lobar septation. It also posits that functional comparisons between mouse and human organogenesis must account for these distinct stages.
有人提出在小鼠肺发育过程中存在一个胚胎阶段,该阶段在时间和功能上与随后的假腺期不同,但从未得到证实;而对人类胚胎肺组织的研究未能重现小鼠中发现的分支分子控制机制。小鼠的肺发育正式始于胚胎第9.5天,此时在初级前肠管的腹侧,气管和两个初级肺芽出现并伸长,到胚胎第10天形成与前肠完全分离的结构。在随后的6天里,初级肺芽经历强烈的分支过程,到胚胎第16.5天形成一个分支状的树状结构。我们使用转基因小鼠,通过腹腔注射强力霉素,在胚胎第9天、第9.5天和第11天短暂抑制突变胚胎内源性成纤维细胞生长因子10(Fgf10)的活性,并在后期发育阶段检查由此产生的肺表型。我们还使用基因芯片确定了源自人胚胎干细胞或诱导多能干细胞、在有或无重组FGF10的情况下培养12或24小时的流式细胞术分离的人肺泡上皮祖细胞的转录组反应。在胚胎第9天注射后,胚胎第18.5天相应的突变肺在大小和形状上几乎正常,但仔细检查表明右肺未能进行叶间隔形成。在胚胎第9.5天,肺略有发育不全,但显示正常的分化和功能。然而,在胚胎第11天,肺显示分支受损且不再具有功能。利用基因芯片数据,我们报告在先前显示在胚胎第12.5天受Fgf10调控的基因中,人和小鼠之间只有部分重叠。这项研究支持肺发育存在一个胚胎阶段,其中Fgf10信号在分支过程中不起作用,而是在叶间隔形成中起作用。它还假定小鼠和人类器官发生之间的功能比较必须考虑到这些不同阶段。