Suppr超能文献

蛋白聚糖-4 与 HCC 患者的生存时间延长相关,并通过体外的 CD44 增强索拉非尼和瑞戈非尼的疗效。

Proteoglycan-4 is correlated with longer survival in HCC patients and enhances sorafenib and regorafenib effectiveness via CD44 in vitro.

机构信息

National Institute of Gastroenterology "S. De Bellis" Research Hospital, 70013, Castellana Grotte, Italy.

Biomedical Engineering Department, University of Connecticut Health Centre, Farmington, CT, USA.

出版信息

Cell Death Dis. 2020 Nov 16;11(11):984. doi: 10.1038/s41419-020-03180-8.

Abstract

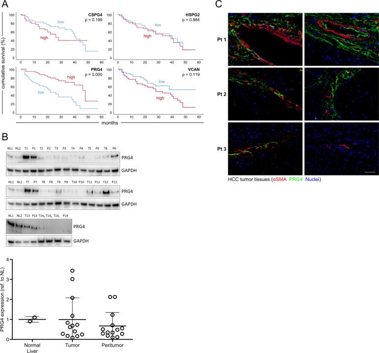
Sorafenib and regorafenib administration is among the preferential approaches to treat hepatocellular carcinoma (HCC), but does not provide satisfactory benefits. Intensive crosstalk occurring between cancer cells and other multiple non-cancerous cell subsets present in the surrounding microenvironment is assumed to affect tumor progression. This interplay is mediated by a number of soluble and structural extracellular matrix (ECM) proteins enriching the stromal milieu. Here we assess the HCC tumor expression of the ECM protein proteoglycan 4 (PRG4) and its potential pharmacologic activity either alone, or in combination with sorafenib and regorafenib. PRG4 mRNA levels resulted strongly correlated with increased survival rate of HCC patients (p = 0.000) in a prospective study involving 78 HCC subjects. We next showed that transforming growth factor beta stimulates PRG4 expression and secretion by primary human HCC cancer-associated fibroblasts, non-invasive HCC cell lines, and ex vivo specimens. By functional tests we found that recombinant human PRG4 (rhPRG4) impairs HCC cell migration. More importantly, the treatment of HCC cells expressing CD44 (the main PRG4 receptor) with rhPRG4 dramatically enhances the growth-limiting capacity of sorafenib and regorafenib, whereas not significantly affecting cell proliferation per se. Conversely, rhPRG4 only poorly potentiates drug effectiveness on low CD44-expressing or stably CD44-silenced HCC cells. Overall, these data suggest that the physiologically-produced compound PRG4 may function as a novel tumor-suppressive agent by strengthening sorafenib and regorafenib effects in the treatment of HCC.

摘要

索拉非尼和瑞戈非尼的给药是治疗肝细胞癌 (HCC) 的首选方法之一,但并不能提供令人满意的疗效。人们认为,癌细胞与周围微环境中其他多种非癌细胞亚群之间发生的密集串扰会影响肿瘤的进展。这种相互作用是由许多富含基质环境的可溶性和结构性细胞外基质 (ECM) 蛋白介导的。在这里,我们评估了 ECM 蛋白蛋白聚糖 4 (PRG4) 在 HCC 肿瘤中的表达及其单独或与索拉非尼和瑞戈非尼联合应用的潜在药理活性。在一项涉及 78 名 HCC 患者的前瞻性研究中,PRG4 mRNA 水平与 HCC 患者生存率的提高呈强烈相关(p=0.000)。接下来,我们表明转化生长因子-β刺激原代人 HCC 癌相关成纤维细胞、非侵袭性 HCC 细胞系和离体标本中 PRG4 的表达和分泌。通过功能测试,我们发现重组人 PRG4 (rhPRG4) 可抑制 HCC 细胞的迁移。更重要的是,用 rhPRG4 处理表达 CD44(主要 PRG4 受体)的 HCC 细胞,可显著增强索拉非尼和瑞戈非尼的生长抑制作用,而对细胞本身的增殖影响不大。相反,rhPRG4 仅对低表达 CD44 或稳定沉默 CD44 的 HCC 细胞的药物有效性作用较差。总的来说,这些数据表明,生理产生的 PRG4 化合物可能通过增强索拉非尼和瑞戈非尼在 HCC 治疗中的作用,发挥新的肿瘤抑制作用。

https://cdn.ncbi.nlm.nih.gov/pmc/blobs/b362/7669886/c61fa43a1fd0/41419_2020_3180_Fig1_HTML.jpg

文献检索

告别复杂PubMed语法,用中文像聊天一样搜索,搜遍4000万医学文献。AI智能推荐,让科研检索更轻松。

立即免费搜索

文件翻译

保留排版,准确专业,支持PDF/Word/PPT等文件格式,支持 12+语言互译。

免费翻译文档

深度研究

AI帮你快速写综述,25分钟生成高质量综述,智能提取关键信息,辅助科研写作。

立即免费体验