Suppr超能文献

GRK2 基因突变通过损害 Hedgehog 和经典 Wnt 信号通路导致 Jeune 综合征。

Mutations in GRK2 cause Jeune syndrome by impairing Hedgehog and canonical Wnt signaling.

机构信息

Department of Biology, Faculty of Medicine, Masaryk University, Brno, Czech Republic.

International Clinical Research Center, St. Anne's University Hospital, Brno, Czech Republic.

出版信息

EMBO Mol Med. 2020 Nov 6;12(11):e11739. doi: 10.15252/emmm.201911739. Epub 2020 Oct 14.

Abstract

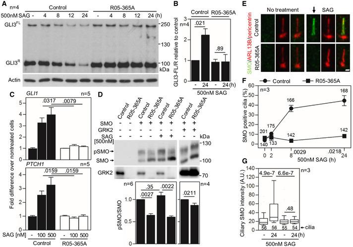
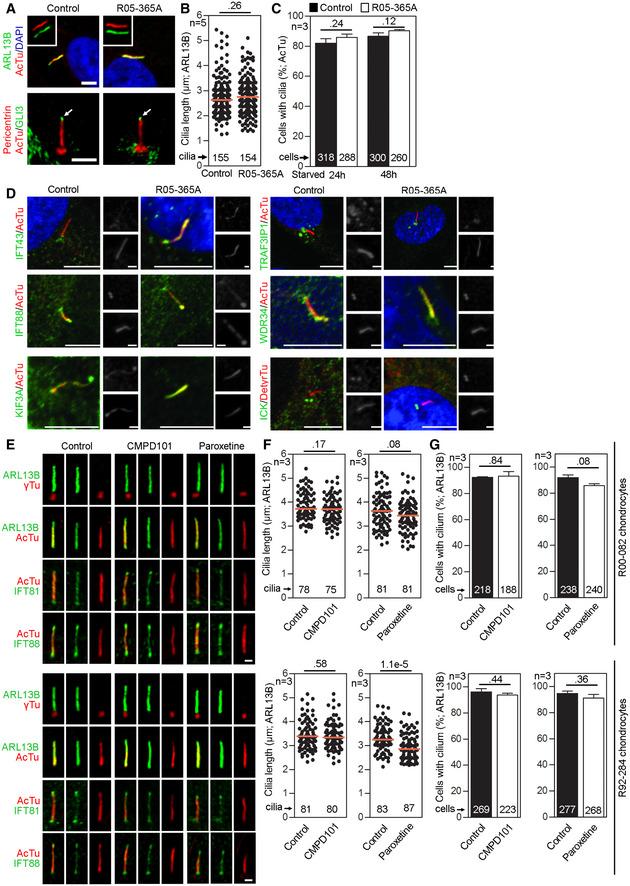
Mutations in genes affecting primary cilia cause ciliopathies, a diverse group of disorders often affecting skeletal development. This includes Jeune syndrome or asphyxiating thoracic dystrophy (ATD), an autosomal recessive skeletal disorder. Unraveling the responsible molecular pathology helps illuminate mechanisms responsible for functional primary cilia. We identified two families with ATD caused by loss-of-function mutations in the gene encoding adrenergic receptor kinase 1 (ADRBK1 or GRK2). GRK2 cells from an affected individual homozygous for the p.R158* mutation resulted in loss of GRK2, and disrupted chondrocyte growth and differentiation in the cartilage growth plate. GRK2 null cells displayed normal cilia morphology, yet loss of GRK2 compromised cilia-based signaling of Hedgehog (Hh) pathway. Canonical Wnt signaling was also impaired, manifested as a failure to respond to Wnt ligand due to impaired phosphorylation of the Wnt co-receptor LRP6. We have identified GRK2 as an essential regulator of skeletogenesis and demonstrate how both Hh and Wnt signaling mechanistically contribute to skeletal ciliopathies.

摘要

影响初级纤毛的基因突变会导致纤毛病,这是一组多样化的疾病,常影响骨骼发育。这包括 Jeune 综合征或胸壁发育不良(ATD),一种常染色体隐性骨骼疾病。阐明相关的分子病理学有助于阐明负责功能性初级纤毛的机制。我们鉴定了两个由编码肾上腺素能受体激酶 1(ADRBK1 或 GRK2)的基因突变引起 ATD 的家系。受影响个体中纯合的 p.R158*突变导致 GRK2 丧失,破坏软骨生长板中的软骨细胞生长和分化。GRK2 缺失细胞显示出正常的纤毛形态,但 GRK2 的丧失损害了 Hedgehog(Hh)途径的基于纤毛的信号传导。经典 Wnt 信号通路也受到损害,表现为由于 Wnt 共受体 LRP6 的磷酸化受损而不能响应 Wnt 配体。我们已经确定 GRK2 是骨骼发生的必需调节剂,并证明了 Hh 和 Wnt 信号通路如何在机制上导致骨骼纤毛病。

https://cdn.ncbi.nlm.nih.gov/pmc/blobs/dfb0/7645380/85d0bf1cb879/EMMM-12-e11739-g002.jpg

文献检索

告别复杂PubMed语法,用中文像聊天一样搜索,搜遍4000万医学文献。AI智能推荐,让科研检索更轻松。

立即免费搜索

文件翻译

保留排版,准确专业,支持PDF/Word/PPT等文件格式,支持 12+语言互译。

免费翻译文档

深度研究

AI帮你快速写综述,25分钟生成高质量综述,智能提取关键信息,辅助科研写作。

立即免费体验