• 文献检索
  • 文档翻译
  • 深度研究
  • 学术资讯
  • Suppr Zotero 插件Zotero 插件
  • 邀请有礼
  • 套餐&价格
  • 历史记录
应用&插件
Suppr Zotero 插件Zotero 插件浏览器插件Mac 客户端Windows 客户端微信小程序
定价
高级版会员购买积分包购买API积分包
服务
文献检索文档翻译深度研究API 文档MCP 服务
关于我们
关于 Suppr公司介绍联系我们用户协议隐私条款
关注我们

Suppr 超能文献

核心技术专利:CN118964589B侵权必究
粤ICP备2023148730 号-1Suppr @ 2026

文献检索

告别复杂PubMed语法,用中文像聊天一样搜索,搜遍4000万医学文献。AI智能推荐,让科研检索更轻松。

立即免费搜索

文件翻译

保留排版,准确专业,支持PDF/Word/PPT等文件格式,支持 12+语言互译。

免费翻译文档

深度研究

AI帮你快速写综述,25分钟生成高质量综述,智能提取关键信息,辅助科研写作。

立即免费体验

NEAT1/miR-200b-3p/SMAD2 轴促进黑色素瘤的进展。

NEAT1/miR-200b-3p/SMAD2 axis promotes progression of melanoma.

机构信息

Department of Gynecology and Obstetrics, Reproductive Medical Center, Shanghai Ruijin Hospital, Shanghai Jiao Tong University School of Medicine, Shanghai 200025, China.

Department of Dermatology, Shanghai Ninth People’s Hospital, Shanghai Jiao Tong University School of Medicine, Shanghai 200025, China.

出版信息

Aging (Albany NY). 2020 Nov 16;12(22):22759-22775. doi: 10.18632/aging.103909.

DOI:10.18632/aging.103909
PMID:33202380
原文链接:https://pmc.ncbi.nlm.nih.gov/articles/PMC7746346/
Abstract

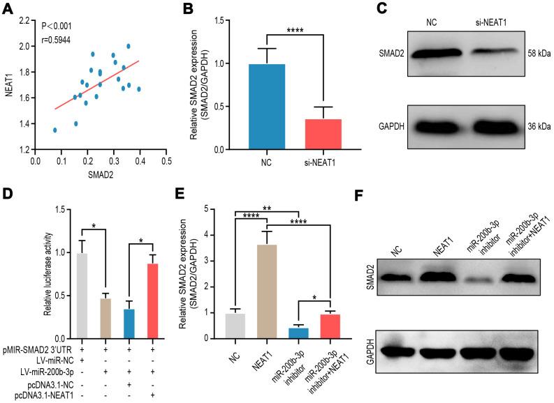
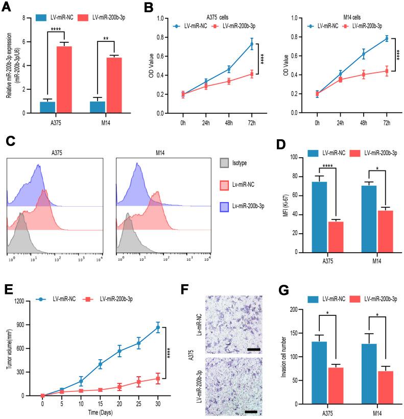
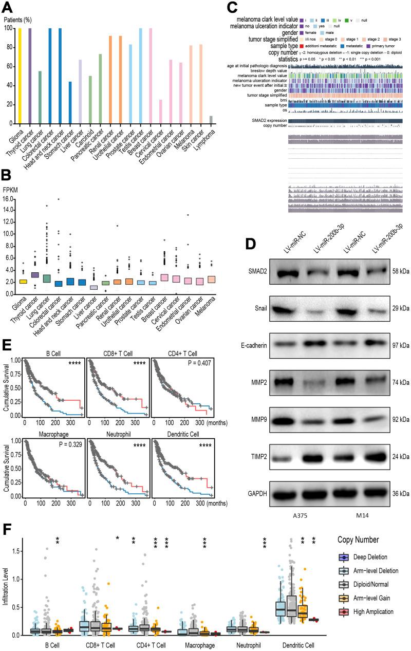
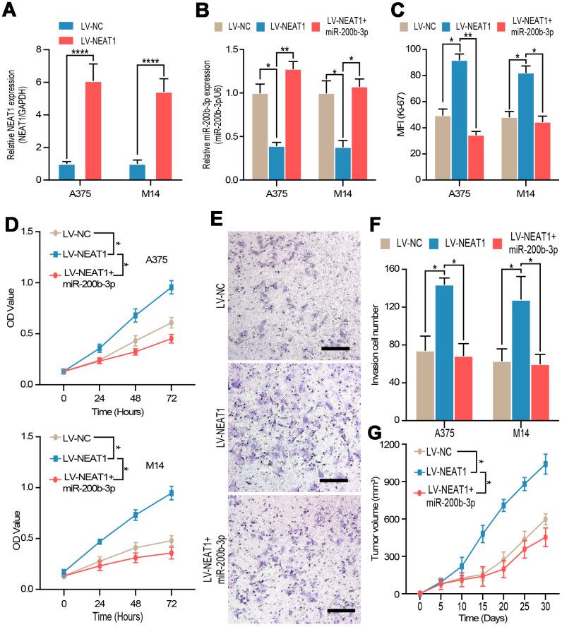
Melanoma is a skin malignancy with a high mutation frequency of genetic alterations. MicroRNA (miR)-200b-3p is involved in various cancers, while in melanoma its bio-function remains unknown. In this study, we found that miR-200b-3p was down-regulated in melanoma tissues and cell lines compared to benign nevus cells. Overexpression of miR-200b-3p significantly inhibited the proliferation and invasion of melanoma cells. According to bioinformatics analysis and sequencing data, we supposed that SMAD family member 2 (SMAD2) was the target gene and nuclear enriched abundant transcript 1 (NEAT1) was the upstream long non-coding RNA (lncRNA) of miR-200b-3p. These predictions were verified by western blotting and quantitative real-time reverse transcription PCR (RT-qPCR). Luciferase reporter assays revealed that NEAT1 up-regulated SMAD2 by directly sponging miR-200b-3p. and , we demonstrated that both NEAT1 and SMAD2 could promote the proliferation and invasion of melanoma cells, and these effects were reversed by up-regulating miR-200b-3p. In addition, NEAT1/miR-200b-3p/SMAD2 axis promoted melanoma progression by activating EMT signaling pathway and immune responses. Taken together, the NEAT1/miR-200b-3p/SMAD2 signaling pathway promotes melanoma via activation of EMT, cell invasion and is related with immune responses, which provides new insights into the molecular mechanisms and therapeutic targets for melanoma.

摘要

黑色素瘤是一种具有高基因突变频率的皮肤恶性肿瘤。MicroRNA (miR)-200b-3p 参与多种癌症,而在黑色素瘤中其生物功能尚不清楚。在本研究中,我们发现 miR-200b-3p 在黑色素瘤组织和细胞系中较良性痣细胞下调。miR-200b-3p 的过表达显著抑制黑色素瘤细胞的增殖和侵袭。根据生物信息学分析和测序数据,我们推测 SMAD 家族成员 2 (SMAD2) 是 miR-200b-3p 的靶基因,核富集丰富转录物 1 (NEAT1) 是 miR-200b-3p 的上游长非编码 RNA (lncRNA)。这些预测通过 Western blot 和定量实时逆转录 PCR (RT-qPCR) 得到验证。荧光素酶报告基因实验表明,NEAT1 通过直接海绵吸附 miR-200b-3p 上调 SMAD2。此外,我们表明 NEAT1 和 SMAD2 均可促进黑色素瘤细胞的增殖和侵袭,而通过上调 miR-200b-3p 可逆转这些作用。此外,NEAT1/miR-200b-3p/SMAD2 轴通过激活 EMT 信号通路和免疫反应促进黑色素瘤的进展。总之,NEAT1/miR-200b-3p/SMAD2 信号通路通过激活 EMT、细胞侵袭促进黑色素瘤的进展,并与免疫反应有关,为黑色素瘤的分子机制和治疗靶点提供了新的见解。

https://cdn.ncbi.nlm.nih.gov/pmc/blobs/915c/7746346/e6e694d9c35f/aging-12-103909-g008.jpg
https://cdn.ncbi.nlm.nih.gov/pmc/blobs/915c/7746346/69a8ee975d84/aging-12-103909-g001.jpg
https://cdn.ncbi.nlm.nih.gov/pmc/blobs/915c/7746346/2f97bb7c105c/aging-12-103909-g002.jpg
https://cdn.ncbi.nlm.nih.gov/pmc/blobs/915c/7746346/e46ba9be4916/aging-12-103909-g003.jpg
https://cdn.ncbi.nlm.nih.gov/pmc/blobs/915c/7746346/f50b767e8fe0/aging-12-103909-g004.jpg
https://cdn.ncbi.nlm.nih.gov/pmc/blobs/915c/7746346/12405526a9c2/aging-12-103909-g005.jpg
https://cdn.ncbi.nlm.nih.gov/pmc/blobs/915c/7746346/9f5da89e4604/aging-12-103909-g006.jpg
https://cdn.ncbi.nlm.nih.gov/pmc/blobs/915c/7746346/fcfc9d488bbf/aging-12-103909-g007.jpg
https://cdn.ncbi.nlm.nih.gov/pmc/blobs/915c/7746346/e6e694d9c35f/aging-12-103909-g008.jpg
https://cdn.ncbi.nlm.nih.gov/pmc/blobs/915c/7746346/69a8ee975d84/aging-12-103909-g001.jpg
https://cdn.ncbi.nlm.nih.gov/pmc/blobs/915c/7746346/2f97bb7c105c/aging-12-103909-g002.jpg
https://cdn.ncbi.nlm.nih.gov/pmc/blobs/915c/7746346/e46ba9be4916/aging-12-103909-g003.jpg
https://cdn.ncbi.nlm.nih.gov/pmc/blobs/915c/7746346/f50b767e8fe0/aging-12-103909-g004.jpg
https://cdn.ncbi.nlm.nih.gov/pmc/blobs/915c/7746346/12405526a9c2/aging-12-103909-g005.jpg
https://cdn.ncbi.nlm.nih.gov/pmc/blobs/915c/7746346/9f5da89e4604/aging-12-103909-g006.jpg
https://cdn.ncbi.nlm.nih.gov/pmc/blobs/915c/7746346/fcfc9d488bbf/aging-12-103909-g007.jpg
https://cdn.ncbi.nlm.nih.gov/pmc/blobs/915c/7746346/e6e694d9c35f/aging-12-103909-g008.jpg

相似文献

1
NEAT1/miR-200b-3p/SMAD2 axis promotes progression of melanoma.NEAT1/miR-200b-3p/SMAD2 轴促进黑色素瘤的进展。
Aging (Albany NY). 2020 Nov 16;12(22):22759-22775. doi: 10.18632/aging.103909.
2
LncRNA NEAT1 promotes endometrial cancer cell proliferation, migration and invasion by regulating the miR-144-3p/EZH2 axis.长链非编码 RNA NEAT1 通过调控 miR-144-3p/EZH2 轴促进子宫内膜癌细胞的增殖、迁移和侵袭。
Radiol Oncol. 2019 Nov 20;53(4):434-442. doi: 10.2478/raon-2019-0051.
3
Downregulation of NEAT1 Suppresses Cell Proliferation, Migration, and Invasion in NSCLC Via Sponging miR-153-3p.NEAT1 的下调通过海绵吸附 miR-153-3p 抑制 NSCLC 细胞的增殖、迁移和侵袭。
Cancer Biother Radiopharm. 2020 Jun;35(5):362-370. doi: 10.1089/cbr.2019.3119. Epub 2020 May 7.
4
LncRNA NEAT1 accelerates breast cancer progression through regulating miR-410-3p/ CCND1 axis.长链非编码RNA NEAT1通过调控miR-410-3p/CCND1轴促进乳腺癌进展。
Cancer Biomark. 2020;29(2):277-290. doi: 10.3233/CBM-190721.
5
Long noncoding RNA ILF3-AS1 promotes cell proliferation, migration, and invasion via negatively regulating miR-200b/a/429 in melanoma.长链非编码 RNA ILF3-AS1 通过负调控黑色素瘤中的 miR-200b/a/429 促进细胞增殖、迁移和侵袭。
Biosci Rep. 2017 Nov 6;37(6). doi: 10.1042/BSR20171031. Print 2017 Dec 22.
6
lncRNA NEAT1 facilitates melanoma cell proliferation, migration, and invasion via regulating miR-495-3p and E2F3.长链非编码 RNA NEAT1 通过调控 miR-495-3p 和 E2F3 促进黑色素瘤细胞的增殖、迁移和侵袭。
J Cell Physiol. 2019 Nov;234(11):19592-19601. doi: 10.1002/jcp.28559. Epub 2019 Jun 7.
7
Long Noncoding RNA TP73-AS1 Targets MicroRNA-329-3p to Regulate Expression of the SMAD2 Gene in Human Cervical Cancer Tissue and Cell Lines.长链非编码 RNA TP73-AS1 通过靶向 microRNA-329-3p 调控人宫颈癌组织和细胞系中 SMAD2 基因的表达。
Med Sci Monit. 2019 Oct 30;25:8131-8141. doi: 10.12659/MSM.916292.
8
Long noncoding RNA HEIH promotes melanoma cell proliferation, migration and invasion via inhibition of .长链非编码RNA HEIH通过抑制……促进黑色素瘤细胞的增殖、迁移和侵袭。
Biosci Rep. 2017 Jun 21;37(3). doi: 10.1042/BSR20170682. Print 2017 Jun 30.
9
LINC00667 Promotes Progression of Esophageal Cancer Cells by Regulating miR-200b-3p/SLC2A3 Axis.LINC00667 通过调控 miR-200b-3p/SLC2A3 轴促进食管癌细胞的进展。
Dig Dis Sci. 2022 Jul;67(7):2936-2947. doi: 10.1007/s10620-021-07145-5. Epub 2021 Jul 27.
10
The LncRNA NEAT1 Accelerates Lung Adenocarcinoma Deterioration and Binds to Mir-193a-3p as a Competitive Endogenous RNA.长链非编码RNA NEAT1通过作为竞争性内源RNA与Mir-193a-3p结合来加速肺腺癌恶化。
Cell Physiol Biochem. 2018;48(3):905-918. doi: 10.1159/000491958. Epub 2018 Jul 23.

引用本文的文献

1
Novel Biological Strategies for Melanoma Therapy: A Focus on lncRNAs and Their Targeting.黑色素瘤治疗的新型生物学策略:聚焦于长链非编码RNA及其靶向作用
Cancers (Basel). 2025 Apr 9;17(8):1273. doi: 10.3390/cancers17081273.
2
The Role of Non-coding RNAs in Tumorigenesis, Diagnosis/Prognosis, and Therapeutic Strategies for Cutaneous Melanoma.非编码RNA在皮肤黑色素瘤的肿瘤发生、诊断/预后及治疗策略中的作用
Methods Mol Biol. 2025;2883:79-107. doi: 10.1007/978-1-0716-4290-0_4.
3
Exploring the relation between TGF-β pathway activity and response to checkpoint inhibition in patients with metastatic melanoma.

本文引用的文献

1
Long non-coding RNA NEAT1 promotes tumor development and metastasis through targeting miR-224-5p in malignant melanoma.长链非编码 RNA NEAT1 通过靶向恶性黑色素瘤中的 miR-224-5p 促进肿瘤发生和转移。
Eur Rev Med Pharmacol Sci. 2020 Feb;24(3):1302-1308. doi: 10.26355/eurrev_202002_20187.
2
Transcriptional regulation of PRKAR2B by miR-200b-3p/200c-3p and XBP1 in human prostate cancer.miR-200b-3p/200c-3p 和 XBP1 对人前列腺癌细胞中 PRKAR2B 的转录调控
Biomed Pharmacother. 2020 Apr;124:109863. doi: 10.1016/j.biopha.2020.109863. Epub 2020 Jan 24.
3
MiR-200b-3p Functions as an Oncogene by Targeting ABCA1 in Lung Adenocarcinoma.
探索转移性黑色素瘤患者中转化生长因子-β(TGF-β)信号通路活性与免疫检查点抑制反应之间的关系。
Clin Exp Immunol. 2025 Jan 21;219(1). doi: 10.1093/cei/uxae108.
4
Lnc NEAT1 facilitates the progression of melanoma by targeting the miR-152-3p/CDK6 axis: An observational study.长链非编码 RNA NEAT1 通过靶向 miR-152-3p/CDK6 轴促进黑色素瘤的进展:一项观察性研究。
Medicine (Baltimore). 2024 Nov 1;103(44):e40379. doi: 10.1097/MD.0000000000040379.
5
The miRNA and PD-1/PD-L1 signaling axis: an arsenal of immunotherapeutic targets against lung cancer.微小RNA与程序性死亡蛋白1/程序性死亡配体1信号轴:肺癌免疫治疗靶点的宝库
Cell Death Discov. 2024 Sep 29;10(1):414. doi: 10.1038/s41420-024-02182-1.
6
Long non-coding RNA NEAT1 induced by BHLHE40 activates Wnt/β-catenin signaling and potentiates colorectal cancer progression.由BHLHE40诱导的长链非编码RNA NEAT1激活Wnt/β-连环蛋白信号通路并促进结直肠癌进展。
Cell Div. 2024 Aug 4;19(1):25. doi: 10.1186/s13008-024-00129-7.
7
The circular RNA hsa_circ_0045800 serves as a favorable biomarker in pathogenesis of sjögren's syndrome.环状 RNA hsa_circ_0045800 可作为干燥综合征发病机制中的有利生物标志物。
Clin Rheumatol. 2024 Aug;43(8):2585-2594. doi: 10.1007/s10067-024-06999-0. Epub 2024 Jun 13.
8
miR-200b-3p relieved inflammation in patients with heart failure by regulating ZEB1 expression.miR-200b-3p 通过调节 ZEB1 表达缓解心力衰竭患者的炎症。
J Cardiothorac Surg. 2024 May 3;19(1):271. doi: 10.1186/s13019-024-02628-8.
9
miR-200b-3p accelerates progression of pituitary adenomas by negatively regulating expression of RECK.miR-200b-3p 通过负向调控 REck 的表达加速垂体腺瘤的进展。
Oncol Res. 2024 Apr 23;32(5):933-941. doi: 10.32604/or.2023.042581. eCollection 2024.
10
Identification of exosomal microRNA panel as diagnostic and prognostic biomarker for small cell lung cancer.鉴定外泌体微小RNA谱作为小细胞肺癌的诊断和预后生物标志物
Biomark Res. 2023 Sep 13;11(1):80. doi: 10.1186/s40364-023-00517-1.
miR-200b-3p 通过靶向 ABCA1 在肺腺癌中发挥癌基因作用。
Technol Cancer Res Treat. 2019 Jan-Dec;18:1533033819892590. doi: 10.1177/1533033819892590.
4
NEAT1/miR-23a-3p/KLF3: a novel regulatory axis in melanoma cancer progression.NEAT1/微小RNA-23a-3p/ Kruppel样因子3:黑色素瘤癌症进展中的一条新调控轴。
Cancer Cell Int. 2019 Aug 22;19:217. doi: 10.1186/s12935-019-0927-6. eCollection 2019.
5
miR-433 suppresses tumor progression via Smad2 in non-small cell lung cancer.miR-433 通过 Smad2 抑制非小细胞肺癌的肿瘤进展。
Pathol Res Pract. 2019 Oct;215(10):152591. doi: 10.1016/j.prp.2019.152591. Epub 2019 Aug 12.
6
MAGP2, a Component of Extracellular Matrix, Is Upregulated in Colorectal Cancer and Negatively Modulated by miR-200b-3p.MAGP2,细胞外基质的一个组成部分,在结直肠癌中上调,并受 miR-200b-3p 的负调控。
Technol Cancer Res Treat. 2019 Jan 1;18:1533033819870777. doi: 10.1177/1533033819870777.
7
Unraveling the crosstalk between melanoma and immune cells in the tumor microenvironment.解析肿瘤微环境中黑色素瘤与免疫细胞间的相互作用。
Semin Cancer Biol. 2019 Dec;59:236-250. doi: 10.1016/j.semcancer.2019.08.002. Epub 2019 Aug 9.
8
NEAT1/miR‑124/STAT3 feedback loop promotes breast cancer progression.NEAT1/miR-124/STAT3 反馈环促进乳腺癌进展。
Int J Oncol. 2019 Sep;55(3):745-754. doi: 10.3892/ijo.2019.4841. Epub 2019 Jul 15.
9
lncRNA NEAT1 facilitates melanoma cell proliferation, migration, and invasion via regulating miR-495-3p and E2F3.长链非编码 RNA NEAT1 通过调控 miR-495-3p 和 E2F3 促进黑色素瘤细胞的增殖、迁移和侵袭。
J Cell Physiol. 2019 Nov;234(11):19592-19601. doi: 10.1002/jcp.28559. Epub 2019 Jun 7.
10
Involvement of NEAT1/miR-133a axis in promoting cervical cancer progression via targeting SOX4.NEAT1/miR-133a 轴通过靶向 SOX4 促进宫颈癌进展。
J Cell Physiol. 2019 Aug;234(10):18985-18993. doi: 10.1002/jcp.28538. Epub 2019 Apr 1.