Suppr超能文献

肝细胞癌缺氧相关和免疫相关预后标志物的开发与验证

Development and Verification of the Hypoxia-Related and Immune-Associated Prognosis Signature for Hepatocellular Carcinoma.

作者信息

Hu Bo, Yang Xiao-Bo, Sang Xin-Ting

机构信息

Department of Liver Surgery, Peking Union Medical College Hospital, Chinese Academy of Medical Sciences and Peking Union Medical College, Beijing 100730, People's Republic of China.

出版信息

J Hepatocell Carcinoma. 2020 Nov 11;7:315-330. doi: 10.2147/JHC.S272109. eCollection 2020.

Abstract

BACKGROUND

It has been widely suggested that the association of hypoxia with the immune status within the microenvironment of hepatocellular carcinoma (HCC) is of great clinical significance. The present work was carried out aiming to establish the hypoxia-related and immune-associated gene signature to stratify the risks in HCC.

PATIENTS AND METHODS

The ssGSEA and t-SNE algorithms were utilized to estimate the immune and hypoxia statuses, respectively, using the TCGA database-derived cohort transcriptome profiles. Different immune groups are distinguished according to the ssGSEA scores, while the hypoxia-high and -low groups are inferred based on the distinct overall survival (OS) of the two groups of patients. Moreover, prognostic genes were identified using the Cox regression model in combination with the LASSO approach, which were later used to establish the hypoxia-related and immune-associated gene signature. At the same time, an ICGC cohort was used for external validation.

RESULTS

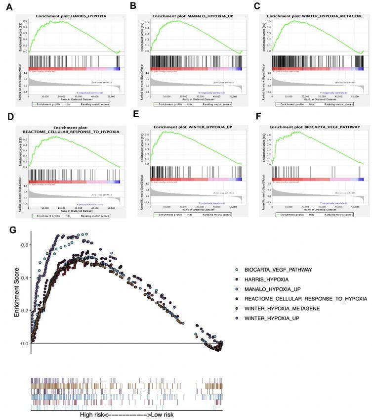
A total of 13 genes, namely, and , were discovered by the LASSO approach for constructing a gene signature to stratify the risk of HCC. Those low-risk cases showed superior prognosis (OS) to the high-risk counterparts (p<0.05). Moreover, it was suggested by multivariate analysis that our constructed hypoxia-related and immune-associated prognosis signature might be used as the independent factor for prognosis prediction (p<0.001). Patients in high-risk groups had severe hypoxia, higher immune checkpoint expression such as PD-L1, and different immunocyte infiltration states (eg, higher infiltration of regulatory T cells in the high-risk group) compared with those low-risk patients.

CONCLUSION

Our as-constructed hypoxia-related and immune-associated prognosis signature can be used as an approach to stratify the risk of HCC.

摘要

背景

广泛认为,缺氧与肝细胞癌(HCC)微环境中的免疫状态之间的关联具有重大临床意义。开展本研究旨在建立缺氧相关和免疫相关基因特征,以对HCC风险进行分层。

患者与方法

利用单样本基因集富集分析(ssGSEA)和t-SNE算法,分别根据源自癌症基因组图谱(TCGA)数据库的队列转录组谱估计免疫和缺氧状态。根据ssGSEA评分区分不同的免疫组,而根据两组患者不同的总生存期(OS)推断缺氧高组和低组。此外,使用Cox回归模型结合套索(LASSO)方法鉴定预后基因,随后用于建立缺氧相关和免疫相关基因特征。同时,使用国际癌症基因组联盟(ICGC)队列进行外部验证。

结果

通过LASSO方法共发现13个基因,即 和 ,用于构建基因特征以对HCC风险进行分层。那些低风险病例的预后(OS)优于高风险病例(p<0.05)。此外,多变量分析表明,我们构建的缺氧相关和免疫相关预后特征可能用作预后预测的独立因素(p<0.001)。与低风险患者相比,高风险组患者存在严重缺氧、更高的免疫检查点表达(如程序性死亡受体配体1,PD-L1)以及不同的免疫细胞浸润状态(例如,高风险组中调节性T细胞浸润更高)。

结论

我们构建的缺氧相关和免疫相关预后特征可作为一种对HCC风险进行分层的方法。

https://cdn.ncbi.nlm.nih.gov/pmc/blobs/b7de/7667586/06b59ee96edf/JHC-7-315-g0001.jpg

文献检索

告别复杂PubMed语法,用中文像聊天一样搜索,搜遍4000万医学文献。AI智能推荐,让科研检索更轻松。

立即免费搜索

文件翻译

保留排版,准确专业,支持PDF/Word/PPT等文件格式,支持 12+语言互译。

免费翻译文档

深度研究

AI帮你快速写综述,25分钟生成高质量综述,智能提取关键信息,辅助科研写作。

立即免费体验