An Lin, Zhang Peng, Shen Wei, Yi Xuan, Yin Weitian, Jiang Rihua, Xiao Chunsheng
Department of Hand Surgery and Department of Dermatology, China-Japan Union Hospital of Jilin University, Changchun, 130033, PR China.
Key Laboratory of Polymer Ecomaterials, Changchun Institute of Applied Chemistry, Chinese Academy of Sciences, Changchun, 130022, PR China.
Bioact Mater. 2020 Nov 10;6(5):1365-1374. doi: 10.1016/j.bioactmat.2020.10.027. eCollection 2021 May.
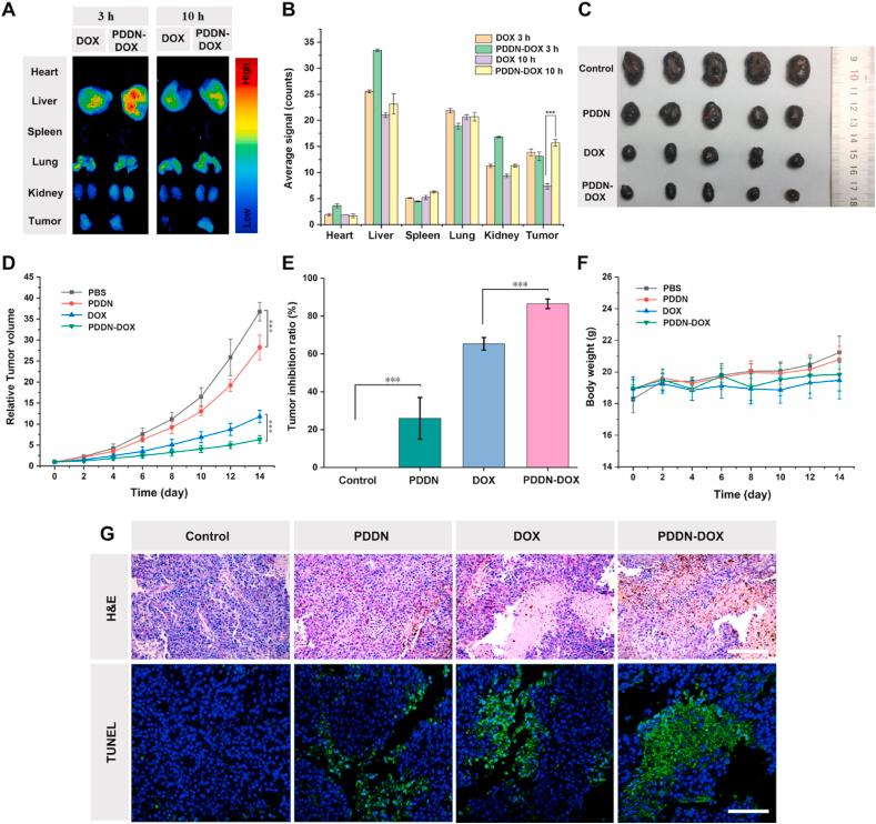
Melanoma, as the most aggressive and treatment-resistant skin malignancy, is responsible for about 80% of all skin cancer mortalities. Prone to invade into the dermis and form distant metastases significantly reduce the patient survival rate. Therefore, early treatment of the melanoma in situ or timely blocking the deterioration of metastases is critical. In this study, a sulfur dioxide (SO) polymer prodrug was designed as both an intracellular glutathione (GSH)-responsive SO generator and a carrier of doxorubicin (DOX), and used for the treatment of subcutaneous and metastatic melanoma. Firstly, chemical conjugation of 4--(2,4-dinitrobenzenesulfonyl)-imino-1-butyric acid (DIBA) onto the side chains of methoxy poly (ethylene glycol) grafted dextran (mPEG--Dex) resulted in the synthesis of the amphiphilic polymer prodrug of SO, mPEG--Dex (DIBA). The obtained mPEG--Dex (DIBA) could self-assemble into stable micellar nanoparticles and exhibited a glutathione-responsive SO release behavior. Subsequently, DOX was encapsulated into the core of mPEG-g-Dex (DIBA) micelles to form DOX-loaded nanoparticles (PDDN-DOX). The formed PDDN-DOX could be internalized by B16F10 cells and synchronously release DOX and SO2 into the tumor cells. As a result, PDDN-DOX exerted synergistic anti-tumor effects in B16F10 melanoma cells because of the oxidative damage properties of SO and toxic effects of DOX. Furthermore, experiments verified that PDDN-DOX had great potential for the treatment of subcutaneous and metastasis melanoma. Collectively, our present work demonstrates that the combination of SO-based gas therapy and chemotherapeutics offers a new avenue for inhibiting melanoma progression and metastases.
黑色素瘤作为最具侵袭性且对治疗耐药的皮肤恶性肿瘤,占所有皮肤癌死亡病例的约80%。其易于侵入真皮并形成远处转移,显著降低了患者的生存率。因此,原位黑色素瘤的早期治疗或及时阻断转移的恶化至关重要。在本研究中,设计了一种二氧化硫(SO)聚合物前药,它既是细胞内谷胱甘肽(GSH)响应性SO发生器,又是阿霉素(DOX)的载体,用于治疗皮下和转移性黑色素瘤。首先,将4-(2,4-二硝基苯磺酰基)-亚氨基-1-丁酸(DIBA)化学偶联到甲氧基聚(乙二醇)接枝葡聚糖(mPEG-Dex)的侧链上,合成了SO的两亲性聚合物前药mPEG-Dex(DIBA)。所得到的mPEG-Dex(DIBA)可自组装成稳定的胶束纳米颗粒,并表现出谷胱甘肽响应性SO释放行为。随后,将DOX包封到mPEG-g-Dex(DIBA)胶束的核心中,形成载DOX纳米颗粒(PDDN-DOX)。形成的PDDN-DOX可被B16F10细胞内化,并将DOX和SO2同步释放到肿瘤细胞中。结果,由于SO的氧化损伤特性和DOX的毒性作用,PDDN-DOX在B16F10黑色素瘤细胞中发挥了协同抗肿瘤作用。此外,实验证实PDDN-DOX在治疗皮下和转移性黑色素瘤方面具有巨大潜力。总的来说,我们目前的工作表明基于SO的气体疗法和化疗药物的联合为抑制黑色素瘤进展和转移提供了一条新途径。