Suppr超能文献

与基因表达和基因组可及性相关的组蛋白修饰在疟原虫调节序列中动态富集。

Histone modifications associated with gene expression and genome accessibility are dynamically enriched at Plasmodium falciparum regulatory sequences.

机构信息

Department of Medicine, The University of Melbourne, Royal Melbourne Hospital, Parkville, VIC, 3050, Australia.

School of Medicine, Faculty of Health, Deakin University, Geelong Waurn Ponds Campus, Waurn Ponds, VIC, 3216, Australia.

出版信息

Epigenetics Chromatin. 2020 Nov 23;13(1):50. doi: 10.1186/s13072-020-00365-5.

Abstract

BACKGROUND

The malaria parasite Plasmodium falciparum has an unusually euchromatic genome with poorly conserved positioning of nucleosomes in intergenic sequences and poorly understood mechanisms of gene regulation. Variant histones and histone modifications determine nucleosome stability and recruit trans factors, but their combinatorial contribution to gene regulation is unclear.

RESULTS

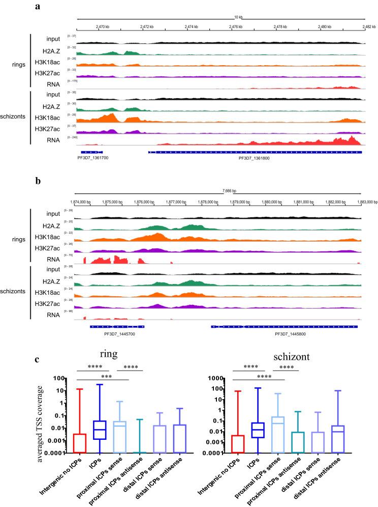
Here, we show that the histone H3 acetylations H3K18ac and H3K27ac and the variant histone Pf H2A.Z are enriched together at regulatory sites upstream of genes. H3K18ac and H3K27ac together dynamically mark regulatory regions of genes expressed during the asexual life cycle. In contrast, H3K4me1 is depleted in intergenic sequence and dynamically depleted upstream of expressed genes. The temporal pattern of H3K27ac and H3K18ac enrichment indicates that they accumulate during S phase and mitosis and are retained at regulatory sequences until at least G1 phase and after cessation of expression of the cognate genes. We integrated our ChIPseq data with existing datasets to show that in schizont stages H3K18ac, H3K27ac and Pf H2A.Z colocalise with the transcription factor PfAP2-I and the bromodomain protein PfBDP1 and are enriched at stably positioned nucleosomes within regions of exposed DNA at active transcriptional start sites. Using transient transfections we showed that sequences enriched with colocalised H3K18ac, H3K27ac and Pf H2A.Z possess promoter activity in schizont stages, but no enhancer-like activity.

CONCLUSIONS

The dynamic H3 acetylations define P. falciparum regulatory sequences and contribute to gene activation. These findings expand the knowledge of the chromatin landscape that regulates gene expression in P. falciparum.

摘要

背景

疟原虫恶性疟原虫具有异常常染色质基因组,基因间序列中核小体定位保存不佳,基因调控机制尚不清楚。变体组蛋白和组蛋白修饰决定核小体稳定性,并募集转录因子,但它们对基因调控的组合贡献尚不清楚。

结果

在这里,我们表明组蛋白 H3 乙酰化 H3K18ac 和 H3K27ac 以及变体组蛋白 Pf H2A.Z 一起在基因上游的调控位点富集。H3K18ac 和 H3K27ac 共同动态标记无性生殖周期中表达的基因的调控区。相比之下,H3K4me1 在基因间序列中被耗尽,并在表达基因的上游动态耗尽。H3K27ac 和 H3K18ac 富集的时间模式表明它们在 S 期和有丝分裂期间积累,并在调节序列中保留,直到至少 G1 期和同源基因表达停止后。我们将我们的 ChIPseq 数据与现有数据集进行整合,以表明在裂殖体阶段,H3K18ac、H3K27ac 和 Pf H2A.Z 与转录因子 PfAP2-I 和溴结构域蛋白 PfBDP1 共定位,并在活跃转录起始位点处暴露 DNA 区域内稳定定位的核小体中富集。通过瞬时转染,我们表明富含共定位 H3K18ac、H3K27ac 和 Pf H2A.Z 的序列在裂殖体阶段具有启动子活性,但没有增强子样活性。

结论

动态的 H3 乙酰化定义了恶性疟原虫的调控序列,并有助于基因激活。这些发现扩展了调节恶性疟原虫基因表达的染色质景观的知识。

https://cdn.ncbi.nlm.nih.gov/pmc/blobs/448b/7682024/0845900882fa/13072_2020_365_Fig1_HTML.jpg

文献AI研究员

20分钟写一篇综述,助力文献阅读效率提升50倍。

立即体验

用中文搜PubMed

大模型驱动的PubMed中文搜索引擎

马上搜索

文档翻译

学术文献翻译模型,支持多种主流文档格式。

立即体验