Suppr超能文献

GCN5 在调控青蒿素耐药相关应激反应中发挥关键作用。

GCN5 plays a key role in regulating artemisinin resistance-related stress responses.

机构信息

Department of Internal Medicine, Morsani College of Medicine, University of South Florida , Tampa, Florida, USA.

Center for Global Health and Infectious Diseases Research, College of Public Health, University of South Florida , Tampa, Florida, USA.

出版信息

Antimicrob Agents Chemother. 2023 Oct 18;67(10):e0057723. doi: 10.1128/aac.00577-23. Epub 2023 Sep 13.

Abstract

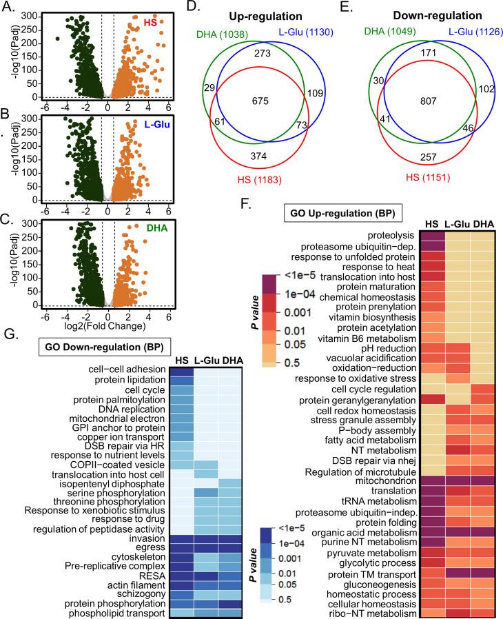
causes the most severe malaria and is exposed to various environmental and physiological stresses in the human host. Given that GCN5 plays a critical role in regulating stress responses in model organisms, we aimed to elucidate PfGCN5's function in stress responses in . The protein level of PfGCN5 was substantially induced under three stress conditions [heat shock, low glucose starvation, and dihydroartemisinin, the active metabolite of artemisinin (ART)]. With a TetR-DOZI conditional knockdown (KD) system, we successfully down-regulated PfGCN5 to ~50% and found that KD parasites became more sensitive to all three stress conditions. Transcriptomic analysis via RNA-seq identified ~1,000 up- and down-regulated genes in the wild-type (WT) and KD parasites under these stress conditions. Importantly, DHA induced transcriptional alteration of many genes involved in many aspects of stress responses, which were heavily shared among the altered genes under heat shock and low glucose conditions, including ART-resistance-related genes such as and . Based on the expression pattern between WT and KD parasites under three stress conditions, ~300-400 genes were identified to be involved in PfGCN5-dependent, general, and stress-condition-specific responses with high levels of overlaps among three stress conditions. Notably, using ring-stage survival assay, we found that KD or inhibition of PfGCN5 could sensitize the ART-resistant parasites to the DHA treatment. All these indicate that PfGCN5 is pivotal in regulating general and ART-resistance-related stress responses in malaria parasites, implicating PfGCN5 as a potential target for malaria intervention.

摘要

导致最严重的疟疾,并在人体宿主中暴露于各种环境和生理应激下。鉴于 GCN5 在模式生物的应激反应中发挥着关键作用,我们旨在阐明 PfGCN5 在疟原虫应激反应中的功能。在三种应激条件下[热休克、低糖饥饿和青蒿素的活性代谢物二氢青蒿素(ART)],PfGCN5 的蛋白水平显著诱导。使用 TetR-DOZI 条件性敲低(KD)系统,我们成功地将 PfGCN5 下调至约 50%,并发现 KD 寄生虫对所有三种应激条件更加敏感。通过 RNA-seq 进行的转录组分析在 WT 和 KD 寄生虫中鉴定出约 1000 个上调和下调基因在这些应激条件下。重要的是,DHA 诱导了许多参与应激反应各个方面的基因的转录改变,这些基因在热休克和低糖条件下的改变基因中大量共享,包括与 ART 抗性相关的基因,如 和 。基于三种应激条件下 WT 和 KD 寄生虫之间的表达模式,鉴定出约 300-400 个基因参与 PfGCN5 依赖性、一般和应激条件特异性反应,这三种应激条件之间存在高度重叠。值得注意的是,通过环型期存活测定,我们发现 KD 或抑制 PfGCN5 可以使 ART 抗性寄生虫对 DHA 处理敏感。所有这些都表明 PfGCN5 在调节疟原虫的一般和与 ART 抗性相关的应激反应中至关重要,这表明 PfGCN5 可能是疟疾干预的潜在靶点。

https://cdn.ncbi.nlm.nih.gov/pmc/blobs/4808/10583690/bf7f3f87b006/aac.00577-23.f001.jpg

文献AI研究员

20分钟写一篇综述,助力文献阅读效率提升50倍。

立即体验

用中文搜PubMed

大模型驱动的PubMed中文搜索引擎

马上搜索

文档翻译

学术文献翻译模型,支持多种主流文档格式。

立即体验