• 文献检索
  • 文档翻译
  • 深度研究
  • 学术资讯
  • Suppr Zotero 插件Zotero 插件
  • 邀请有礼
  • 套餐&价格
  • 历史记录
应用&插件
Suppr Zotero 插件Zotero 插件浏览器插件Mac 客户端Windows 客户端微信小程序
定价
高级版会员购买积分包购买API积分包
服务
文献检索文档翻译深度研究API 文档MCP 服务
关于我们
关于 Suppr公司介绍联系我们用户协议隐私条款
关注我们

Suppr 超能文献

核心技术专利:CN118964589B侵权必究
粤ICP备2023148730 号-1Suppr @ 2026

文献检索

告别复杂PubMed语法,用中文像聊天一样搜索,搜遍4000万医学文献。AI智能推荐,让科研检索更轻松。

立即免费搜索

文件翻译

保留排版,准确专业,支持PDF/Word/PPT等文件格式,支持 12+语言互译。

免费翻译文档

深度研究

AI帮你快速写综述,25分钟生成高质量综述,智能提取关键信息,辅助科研写作。

立即免费体验

提高颈动脉介入治疗质量:确定能够改善治疗效果的医院层面结构因素。

Improving Quality of Carotid Interventions: Identifying Hospital-Level Structural Factors that can Improve Outcomes.

机构信息

Nuffield Department of Population Health, Medical Research Council Population Health Research Unit, University of Oxford, Oxford, UK; Nuffield Department of Population Health, Clinical Trial Service Unit and Epidemiological Studies Unit, University of Oxford, Oxford, UK.

Nuffield Department of Population Health, Medical Research Council Population Health Research Unit, University of Oxford, Oxford, UK; Nuffield Department of Population Health, Clinical Trial Service Unit and Epidemiological Studies Unit, University of Oxford, Oxford, UK.

出版信息

Ann Vasc Surg. 2021 Apr;72:589-600. doi: 10.1016/j.avsg.2020.09.066. Epub 2020 Nov 21.

DOI:10.1016/j.avsg.2020.09.066
PMID:33227475
原文链接:https://pmc.ncbi.nlm.nih.gov/articles/PMC8090978/
Abstract

BACKGROUND

"Structural factors" relating to organization of hospitals may affect procedural outcomes. This study's aim was to clarify associations between structural factors and outcomes after carotid endarterectomy (CEA) and carotid endarterectomy stenting (CAS).

METHODS

A systematic review of studies published in English since 2005 was conducted. Structural factors assessed were as follows: population size served by the vascular department; number of hospital beds; availability of dedicated vascular beds; established clinical pathways; surgical intensive care unit (SICU) size; and specialty of surgeon/interventionalist. Primary outcomes were as follows: mortality; stroke; cardiac complications; length of hospital stay (LOS); and cost.

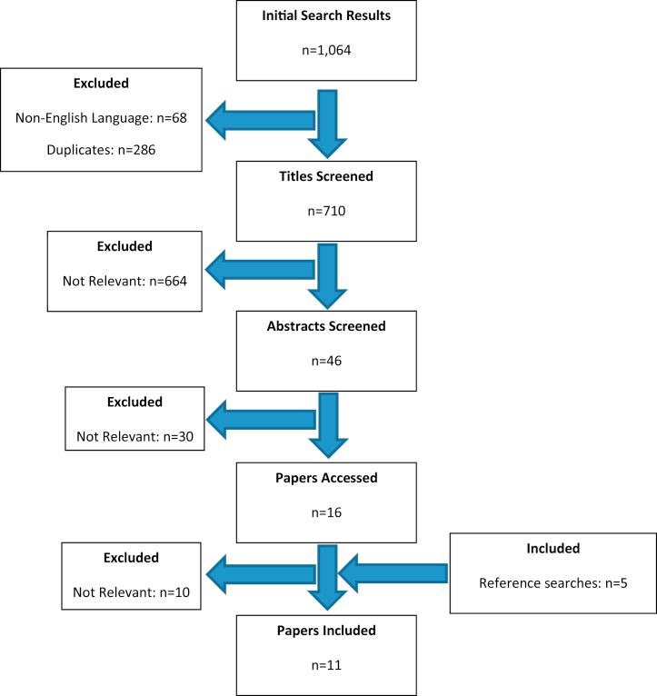
RESULTS

There were 11 studies (n = 95,100 patients) included in this systematic review. For CEA, reduced mortality (P < 0.0001) and stroke rates (P = 0.001) were associated with vascular departments serving >75,000 people. Larger hospitals were associated with lower mortality, stroke rate, and cardiac events, compared with smaller hospitals (less than 130 beds). Provision of vascular beds after CEA was associated with lower mortality (P = 0.0008) and fewer cardiac events (P = 0.03). Adherence to established clinical pathways was associated with reduced stroke and cardiac event rates while reducing CEA costs. Large SICUs (≥7 beds) and dedicated intensivists were associated with decreased mortality after CEA while a large SICU was associated with reduced stroke rate (P = 0.001). Vascular surgeons performing CEA were associated with lower stroke rates and shorter LOS (P = 0.0001) than other specialists. CAS outcomes were not influenced by specialty but costless when performed by vascular surgeons (P < 0.0001).

CONCLUSIONS

Structural factors affect CEA outcomes, but data on CAS were limited. These findings may inform reconfiguration of vascular services, reducing risks and costs associated with carotid interventions.

摘要

背景

与医院组织相关的“结构因素”可能会影响手术结果。本研究旨在阐明结构因素与颈动脉内膜切除术(CEA)和颈动脉内膜切除术支架置入术(CAS)后结果之间的关系。

方法

对 2005 年以来发表的英文研究进行系统评价。评估的结构因素如下:血管科服务的人口规模;医院床位数量;是否有专门的血管床位;既定的临床路径;外科重症监护病房(SICU)规模;外科医生/介入医生的专业。主要结果如下:死亡率;卒;心脏并发症;住院时间(LOS);和成本。

结果

本系统评价共纳入 11 项研究(n=95100 例患者)。对于 CEA,服务人口超过 75000 人的血管科与较低的死亡率(P<0.0001)和卒发生率(P=0.001)相关。与较小的医院(少于 130 张床位)相比,较大的医院与较低的死亡率、卒发生率和心脏事件相关。CEA 后提供血管床位与较低的死亡率(P=0.0008)和较少的心脏事件(P=0.03)相关。遵循既定的临床路径与降低卒和心脏事件发生率相关,同时降低 CEA 成本。较大的 SICU(≥7 张床)和专门的重症监护医生与 CEA 后死亡率降低相关,而较大的 SICU 与卒发生率降低相关(P=0.001)。与其他专科医生相比,进行 CEA 的血管外科医生与较低的卒发生率和较短的 LOS 相关(P=0.0001)。CAS 的结果不受专业影响,但由血管外科医生进行时成本较低(P<0.0001)。

结论

结构因素会影响 CEA 的结果,但 CAS 的数据有限。这些发现可能为血管服务的重新配置提供信息,降低与颈动脉介入相关的风险和成本。

https://cdn.ncbi.nlm.nih.gov/pmc/blobs/9da8/8090978/9973a3664953/gr2.jpg
https://cdn.ncbi.nlm.nih.gov/pmc/blobs/9da8/8090978/2e1d3e460174/gr1.jpg
https://cdn.ncbi.nlm.nih.gov/pmc/blobs/9da8/8090978/9973a3664953/gr2.jpg
https://cdn.ncbi.nlm.nih.gov/pmc/blobs/9da8/8090978/2e1d3e460174/gr1.jpg
https://cdn.ncbi.nlm.nih.gov/pmc/blobs/9da8/8090978/9973a3664953/gr2.jpg

相似文献

1
Improving Quality of Carotid Interventions: Identifying Hospital-Level Structural Factors that can Improve Outcomes.提高颈动脉介入治疗质量:确定能够改善治疗效果的医院层面结构因素。
Ann Vasc Surg. 2021 Apr;72:589-600. doi: 10.1016/j.avsg.2020.09.066. Epub 2020 Nov 21.
2
Comparison of 30-day readmission rates and risk factors between carotid artery stenting and endarterectomy.颈动脉支架置入术与动脉内膜切除术的30天再入院率及危险因素比较。
J Vasc Surg. 2017 Nov;66(5):1432-1444.e7. doi: 10.1016/j.jvs.2017.05.097. Epub 2017 Aug 31.
3
Patient characteristics and outcomes of carotid endarterectomy and carotid artery stenting: analysis of the German mandatory national quality assurance registry - 2003 to 2014.颈动脉内膜切除术和颈动脉支架置入术的患者特征及结局:对2003年至2014年德国强制性国家质量保证登记处的分析
J Cardiovasc Surg (Torino). 2015 Dec;56(6):827-36. Epub 2015 Sep 18.
4
Variability in hospital costs for carotid artery revascularization.颈动脉血运重建术的医院成本变异性。
J Vasc Surg. 2019 Feb;69(2):563-569. doi: 10.1016/j.jvs.2018.05.228. Epub 2018 Sep 6.
5
Predictors of poor outcome after carotid intervention.颈动脉介入术后不良预后的预测因素。
J Vasc Surg. 2016 Sep;64(3):663-70. doi: 10.1016/j.jvs.2016.03.428. Epub 2016 May 18.
6
Significant Association of Annual Hospital Volume With the Risk of Inhospital Stroke or Death Following Carotid Endarterectomy but Likely Not After Carotid Stenting: Secondary Data Analysis of the Statutory German Carotid Quality Assurance Database.年度医院手术量与颈动脉内膜切除术后住院期间发生卒中或死亡风险之间存在显著关联,但颈动脉支架置入术后可能不存在这种关联:对德国法定颈动脉质量保证数据库的二次数据分析
Circ Cardiovasc Interv. 2016 Nov;9(11). doi: 10.1161/CIRCINTERVENTIONS.116.004171.
7
Quality appraisal of systematic reviews, and meta-analysis of the hospital/surgeon-linked volume-outcome relationship of carotid revascularization procedures.系统评价的质量评估,以及颈动脉血运重建手术中与医院/外科医生相关的手术量-结局关系的荟萃分析。
J Cardiovasc Surg (Torino). 2019 Jun;60(3):354-363. doi: 10.23736/S0021-9509.19.10943-3. Epub 2019 Mar 22.
8
Carotid endarterectomy is more cost-effective than carotid artery stenting.颈动脉内膜切除术比颈动脉支架置入术更具成本效益。
J Vasc Surg. 2012 Jun;55(6):1623-8. doi: 10.1016/j.jvs.2011.12.045. Epub 2012 Mar 28.
9
Procedural Risks of Carotid Intervention in 19,000 Patients.19,000 例颈动脉介入治疗的程序风险。
Ann Vasc Surg. 2021 Jan;70:326-331. doi: 10.1016/j.avsg.2020.06.030. Epub 2020 Jun 26.
10
Clinical impact of sex on carotid revascularization.性别对颈动脉血运重建的临床影响。
J Vasc Surg. 2020 May;71(5):1587-1594.e2. doi: 10.1016/j.jvs.2019.07.088. Epub 2020 Feb 1.

引用本文的文献

1
A standardized carotid endarterectomy care pathway is associated with lower ICU admission rates and a significant reduction in hospital charges.标准化的颈动脉内膜切除术护理路径与较低的重症监护病房(ICU)入住率及显著降低的住院费用相关。
Am J Surg. 2025 Jan;239:116056. doi: 10.1016/j.amjsurg.2024.116056. Epub 2024 Nov 10.

本文引用的文献

1
A systematic review and meta-analysis of complication rates after carotid procedures performed by different specialties.不同专业行颈动脉手术后并发症发生率的系统评价和荟萃分析。
J Vasc Surg. 2020 Jul;72(1):335-343.e17. doi: 10.1016/j.jvs.2019.11.061. Epub 2020 Mar 2.
2
Association between operator specialty and outcomes after carotid artery revascularization.术者专业与颈动脉血运重建术后结局的关系。
J Vasc Surg. 2018 Feb;67(2):478-489.e6. doi: 10.1016/j.jvs.2017.05.123. Epub 2017 Aug 18.
3
Systematic review of carotid artery procedures and the volume-outcome relationship in Europe.
欧洲颈动脉手术及量效关系的系统评价
Br J Surg. 2017 Sep;104(10):1273-1283. doi: 10.1002/bjs.10593. Epub 2017 Jun 20.
4
The Impact of System Factors on Quality and Safety in Arterial Surgery: A Systematic Review.系统因素对动脉手术质量与安全的影响:一项系统评价
Eur J Vasc Endovasc Surg. 2017 Jul;54(1):79-93. doi: 10.1016/j.ejvs.2017.03.014. Epub 2017 May 11.
5
Cohort analysis of outcomes in 69 490 emergency general surgical admissions across an international benchmarking collaborative.对一项国际基准协作研究中69490例急诊普通外科住院病例的结局进行队列分析。
BMJ Open. 2017 Mar 8;7(3):e014484. doi: 10.1136/bmjopen-2016-014484.
6
Carotid endarterectomy: What difference does a clinical protocol make?颈动脉内膜切除术:临床方案能带来什么不同?
J Vasc Nurs. 2016 Sep;34(3):100-5. doi: 10.1016/j.jvn.2016.05.003.
7
Mortality of emergency general surgical patients and associations with hospital structures and processes.急危重症外科患者的死亡率及其与医院结构和流程的关系。
Br J Anaesth. 2016 Jan;116(1):54-62. doi: 10.1093/bja/aev372.
8
Practice patterns of carotid endarterectomy as performed by different surgical specialties at a single institution and the effect on perioperative stroke and cost of preoperative imaging.单一机构中不同外科专业进行颈动脉内膜切除术的实践模式以及对围手术期卒中的影响和术前影像学检查的费用。
J Vasc Surg. 2014 Nov;60(5):1232-1237. doi: 10.1016/j.jvs.2014.04.068. Epub 2014 Jun 6.
9
Standardized protocols enable stroke recognition and early treatment of carotid stenosis.标准化方案有助于实现中风识别和颈动脉狭窄的早期治疗。
J Vasc Surg. 2014 Jul;60(1):85-91. doi: 10.1016/j.jvs.2014.01.047. Epub 2014 Mar 21.
10
Surgical specialty and outcomes for carotid endarterectomy: evidence from the National Surgical Quality Improvement Program.颈动脉内膜切除术的外科专业和结果:来自国家手术质量改进计划的证据。
J Surg Res. 2014 May 1;188(1):339-48. doi: 10.1016/j.jss.2013.11.1119. Epub 2013 Dec 8.