Suppr超能文献

真核 SNARE VAMP3 与多种衣原体包涵膜蛋白动态相互作用。

Eukaryotic SNARE VAMP3 Dynamically Interacts with Multiple Chlamydial Inclusion Membrane Proteins.

机构信息

Department of Pathology and Microbiology, University of Nebraska Medical Center, Omaha, Nebraska, USA.

Department of Pathology and Microbiology, University of Nebraska Medical Center, Omaha, Nebraska, USA

出版信息

Infect Immun. 2021 Jan 19;89(2). doi: 10.1128/IAI.00409-20.

Abstract

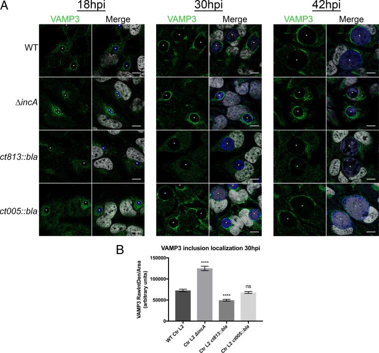
, an obligate intracellular pathogen, undergoes a biphasic developmental cycle within a membrane-bound vacuole called the chlamydial inclusion. To facilitate interactions with the host cell, modifies the inclusion membrane with type III secreted proteins, called Incs. As with all chlamydial proteins, Incs are temporally expressed, modifying the chlamydial inclusion during the early and mid-developmental cycle. VAMP3 and VAMP4 are eukaryotic SNARE proteins that mediate membrane fusion and are recruited to the inclusion to facilitate inclusion expansion. Their recruitment requires chlamydial protein synthesis during the mid-developmental cycle. Thus, we hypothesize that VAMP3 and VAMP4 are recruited by Incs. In chlamydia-infected cells, identifying Inc binding partners for SNARE proteins specifically has been elusive. To date, most studies examining chlamydial Inc and eukaryotic proteins have benefitted from stable interacting partners or a robust interaction at a specific time postinfection. While these types of interactions are the predominant class that have been identified, they are likely the exception to chlamydia-host interactions. Therefore, we applied two separate but complementary experimental systems to identify candidate chlamydial Inc binding partners for VAMPs. Based on these results, we created transformed strains of serovar L2 to inducibly express a candidate Inc-FLAG protein. In chlamydia-infected cells, we found that five Incs temporally and transiently interact with VAMP3. Further, loss of or expression altered VAMP3 localization to the inclusion. For the first time, our studies demonstrate the transient nature of certain host protein-Inc interactions that contribute to the chlamydial developmental cycle.

摘要

沙眼衣原体是一种专性细胞内病原体,在称为衣原体包涵体的膜结合小泡内经历两相发育周期。为了促进与宿主细胞的相互作用, 用称为 Incs 的 III 型分泌蛋白修饰包含体膜。与所有衣原体蛋白一样,Inc 是时间表达的,在早期和中期发育周期中修饰衣原体包涵体。VAMP3 和 VAMP4 是真核 SNARE 蛋白,介导膜融合,并被招募到包涵体中以促进包涵体扩张。它们的募集需要在中期发育周期中进行衣原体蛋白合成。因此,我们假设 VAMP3 和 VAMP4 被 Incs 招募。在感染衣原体的细胞中,鉴定 SNARE 蛋白的 Inc 结合伴侣一直难以捉摸。迄今为止,大多数研究检查衣原体 Inc 和真核蛋白的研究都受益于稳定的相互作用伙伴或在感染后特定时间的稳健相互作用。虽然这些类型的相互作用是已鉴定的主要类别,但它们可能是衣原体 - 宿主相互作用的例外。因此,我们应用了两种独立但互补的实验系统来鉴定 VAMP 的候选衣原体 Inc 结合伴侣。基于这些结果,我们创建了 血清型 L2 的转化菌株,以诱导表达候选 Inc-FLAG 蛋白。在感染衣原体的细胞中,我们发现五个 Incs 随时间和瞬时与 VAMP3 相互作用。此外, 或 的缺失改变了 VAMP3 向包涵体的定位。我们的研究首次证明了某些宿主蛋白 - Inc 相互作用的瞬时性质,这些相互作用有助于衣原体的发育周期。

https://cdn.ncbi.nlm.nih.gov/pmc/blobs/e89c/7822134/ea14adbad1e6/IAI.00409-20-f0001.jpg

文献检索

告别复杂PubMed语法,用中文像聊天一样搜索,搜遍4000万医学文献。AI智能推荐,让科研检索更轻松。

立即免费搜索

文件翻译

保留排版,准确专业,支持PDF/Word/PPT等文件格式,支持 12+语言互译。

免费翻译文档

深度研究

AI帮你快速写综述,25分钟生成高质量综述,智能提取关键信息,辅助科研写作。

立即免费体验