State Key Laboratory of Chemo/Biosensing and Chemometrics, College of Biology, Hunan Key Laboratory of Plant Functional Genomics and Developmental Regulation, Hunan University, Changsha, Hunan, P. R. China.
Epigenetics Institute, University of Pennsylvania Perelman School of Medicine, Philadelphia, PA, USA.
Nat Struct Mol Biol. 2021 Jan;28(1):62-70. doi: 10.1038/s41594-020-00526-w. Epub 2020 Nov 23.
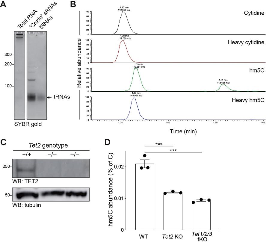
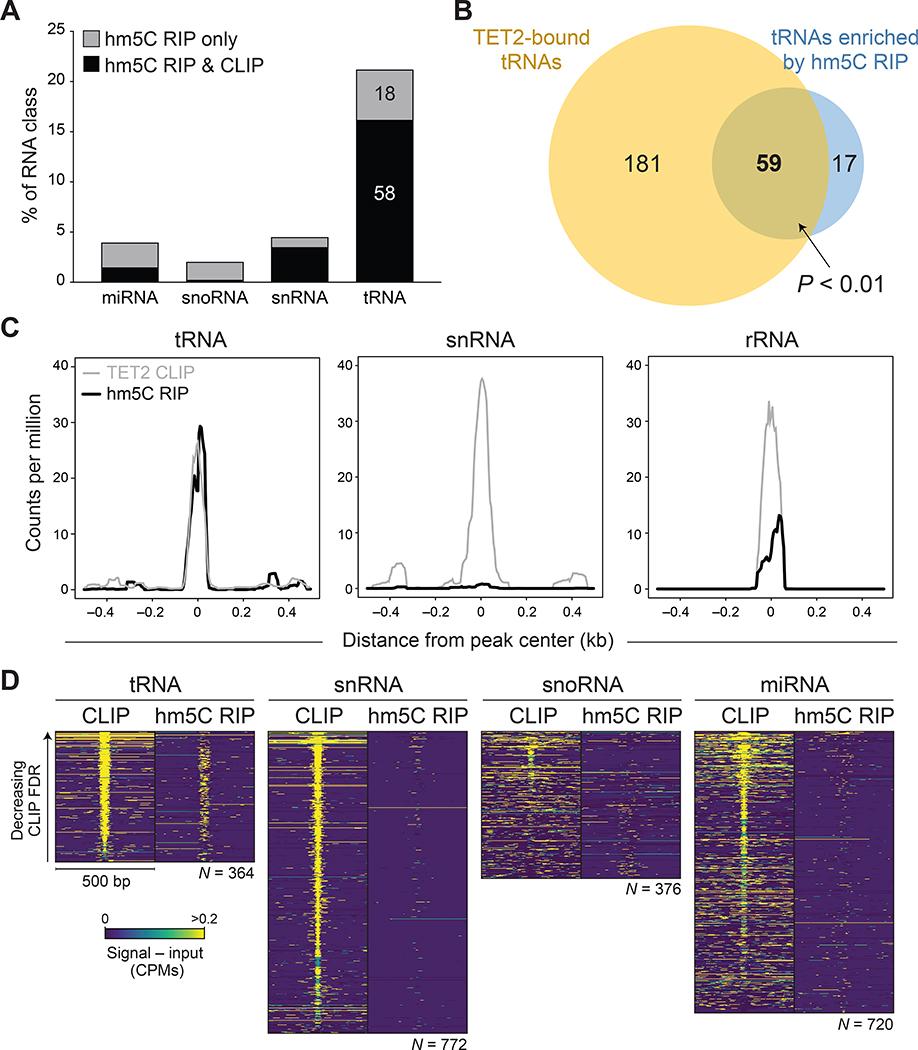
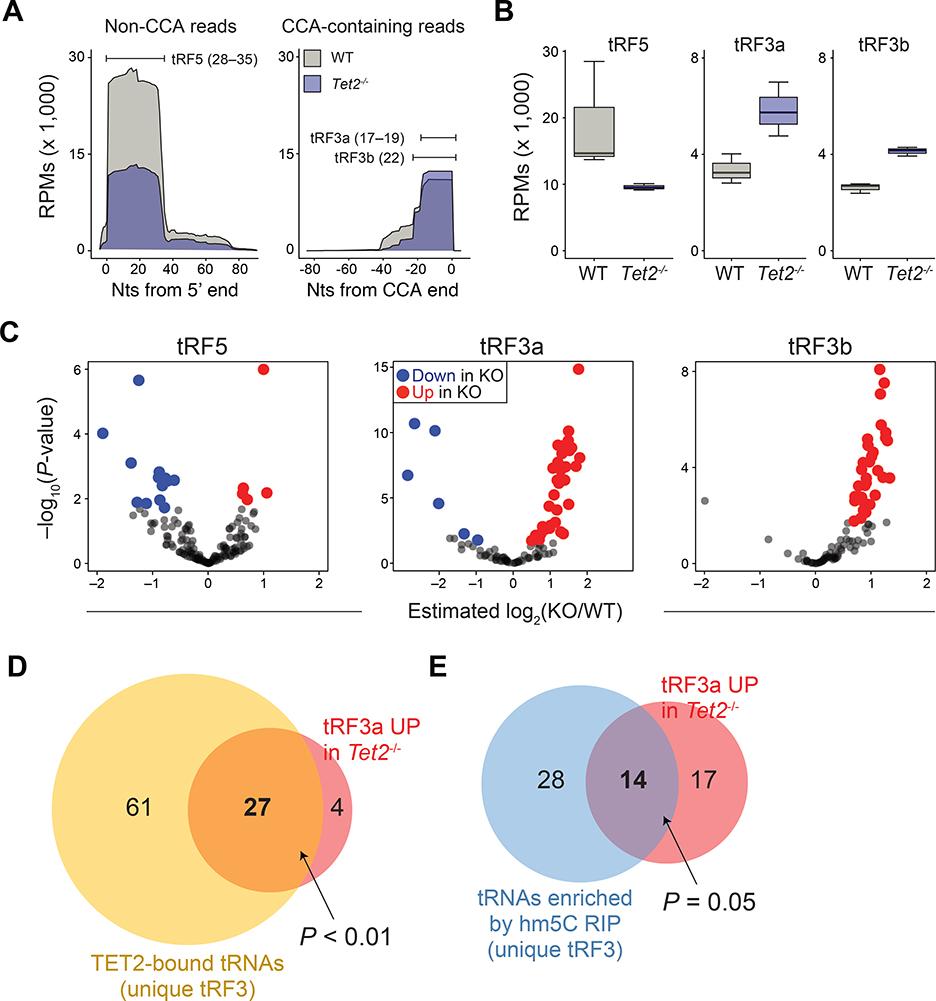
The ten-eleven translocation 2 (TET2) protein, which oxidizes 5-methylcytosine in DNA, can also bind RNA; however, the targets and function of TET2-RNA interactions in vivo are not fully understood. Using stringent affinity tags introduced at the Tet2 locus, we purified and sequenced TET2-crosslinked RNAs from mouse embryonic stem cells (mESCs) and found a high enrichment for tRNAs. RNA immunoprecipitation with an antibody against 5-hydroxymethylcytosine (hm5C) recovered tRNAs that overlapped with those bound to TET2 in cells. Mass spectrometry (MS) analyses revealed that TET2 is necessary and sufficient for the deposition of the hm5C modification on tRNA. Tet2 knockout in mESCs affected the levels of several small noncoding RNAs originating from TET2-bound tRNAs that were enriched by hm5C immunoprecipitation. Thus, our results suggest a new function of TET2 in promoting the conversion of 5-methylcytosine to hm5C on tRNA and regulating the processing or stability of different classes of tRNA fragments.
TET2 蛋白可氧化 DNA 中的 5-甲基胞嘧啶,也可以与 RNA 结合;然而,TET2-RNA 相互作用在体内的靶标和功能尚未完全阐明。利用在 Tet2 基因座上引入的严格亲和标签,我们从小鼠胚胎干细胞(mESCs)中纯化和测序了 TET2 交联的 RNA,并发现 tRNA 有很高的丰度。用针对 5-羟甲基胞嘧啶(hm5C)的抗体进行 RNA 免疫沉淀,回收了与细胞中 TET2 结合的 tRNA 重叠的 tRNA。质谱(MS)分析表明,TET2 是在 tRNA 上沉积 hm5C 修饰所必需和充分的。mESCs 中的 Tet2 敲除影响了几个源自 TET2 结合 tRNA 的小非编码 RNA 的水平,这些 RNA 通过 hm5C 免疫沉淀富集。因此,我们的结果表明 TET2 具有促进 tRNA 上 5-甲基胞嘧啶转化为 hm5C 的新功能,并调节不同类别的 tRNA 片段的加工或稳定性。