Tu Lan N, Hsieh Lance, Kajimoto Masaki, Charette Kevin, Kibiryeva Nataliya, Forero Adriana, Hampson Sarah, Marshall Jennifer A, O'Brien James, Scatena Marta, Portman Michael A, Savan Ram, Benner Chris, Aliseda Alberto, Nuri Muhammad, Bittel Douglas, Pastuszko Peter, Nigam Vishal
Department of Pediatrics, Cardiology, University of Washington, Seattle, Washington, USA.
Center for Developmental Biology and Regenerative Medicine, and.
JCI Insight. 2021 Jan 11;6(1):141341. doi: 10.1172/jci.insight.141341.
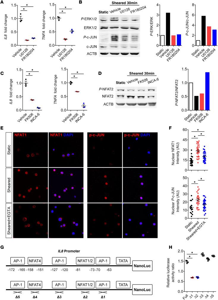
Cardiopulmonary bypass (CPB) is required during most cardiac surgeries. CBP drives systemic inflammation and multiorgan dysfunction that is especially severe in neonatal patients. Limited understanding of molecular mechanisms underlying CPB-associated inflammation presents a significant barrier to improve clinical outcomes. To better understand these clinical issues, we performed mRNA sequencing on total circulating leukocytes from neonatal patients undergoing CPB. Our data identify myeloid cells, particularly monocytes, as the major cell type driving transcriptional responses to CPB. Furthermore, IL-8 and TNF-α were inflammatory cytokines robustly upregulated in leukocytes from both patients and piglets exposed to CPB. To delineate the molecular mechanism, we exposed THP-1 human monocytic cells to CPB-like conditions, including artificial surfaces, high shear stress, and cooling/rewarming. Shear stress was found to drive cytokine upregulation via calcium-dependent signaling pathways. We also observed that a subpopulation of THP-1 cells died via TNF-α-mediated necroptosis, which we hypothesize contributes to post-CPB inflammation. Our study identifies a shear stress-modulated molecular mechanism that drives systemic inflammation in pediatric CPB patients. These are also the first data to our knowledge to demonstrate that shear stress causes necroptosis. Finally, we observe that calcium and TNF-α signaling are potentially novel targets to ameliorate post-CPB inflammation.
大多数心脏手术都需要进行体外循环(CPB)。CPB会引发全身炎症和多器官功能障碍,这在新生儿患者中尤为严重。对CPB相关炎症潜在分子机制的了解有限,这对改善临床结果构成了重大障碍。为了更好地理解这些临床问题,我们对接受CPB的新生儿患者的全循环白细胞进行了mRNA测序。我们的数据表明,髓系细胞,尤其是单核细胞,是驱动对CPB转录反应的主要细胞类型。此外,IL-8和TNF-α是在接受CPB的患者和仔猪的白细胞中强烈上调的炎性细胞因子。为了阐明分子机制,我们将THP-1人单核细胞暴露于类似CPB的条件下,包括人工表面、高剪切应力以及冷却/复温。发现剪切应力通过钙依赖性信号通路驱动细胞因子上调。我们还观察到THP-1细胞的一个亚群通过TNF-α介导的坏死性凋亡死亡,我们推测这导致了CPB后的炎症。我们的研究确定了一种剪切应力调节的分子机制,该机制在小儿CPB患者中驱动全身炎症。据我们所知,这些也是首次证明剪切应力导致坏死性凋亡的数据。最后,我们观察到钙和TNF-α信号可能是减轻CPB后炎症的新靶点。