• 文献检索
  • 文档翻译
  • 深度研究
  • 学术资讯
  • Suppr Zotero 插件Zotero 插件
  • 邀请有礼
  • 套餐&价格
  • 历史记录
应用&插件
Suppr Zotero 插件Zotero 插件浏览器插件Mac 客户端Windows 客户端微信小程序
定价
高级版会员购买积分包购买API积分包
服务
文献检索文档翻译深度研究API 文档MCP 服务
关于我们
关于 Suppr公司介绍联系我们用户协议隐私条款
关注我们

Suppr 超能文献

核心技术专利:CN118964589B侵权必究
粤ICP备2023148730 号-1Suppr @ 2026

文献检索

告别复杂PubMed语法,用中文像聊天一样搜索,搜遍4000万医学文献。AI智能推荐,让科研检索更轻松。

立即免费搜索

文件翻译

保留排版,准确专业,支持PDF/Word/PPT等文件格式,支持 12+语言互译。

免费翻译文档

深度研究

AI帮你快速写综述,25分钟生成高质量综述,智能提取关键信息,辅助科研写作。

立即免费体验

FBXL 家族的 F-box 蛋白:万变不离其宗。

The FBXL family of F-box proteins: variations on a theme.

机构信息

Department of Pathology, University of Cambridge, Tennis Court Road, Cambridge CB2 1QP.

出版信息

Open Biol. 2020 Nov;10(11):200319. doi: 10.1098/rsob.200319. Epub 2020 Nov 25.

DOI:10.1098/rsob.200319
PMID:33234069
原文链接:https://pmc.ncbi.nlm.nih.gov/articles/PMC7729025/
Abstract

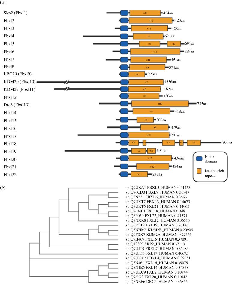
The ubiquitin-proteasome system (UPS) is responsible for the rapid targeting of proteins for degradation at 26S proteasomes and requires the orchestrated action of E1, E2 and E3 enzymes in a well-defined cascade. F-box proteins (FBPs) are substrate-recruiting subunits of Skp1-cullin1-FBP (SCF)-type E3 ubiquitin ligases that determine which proteins are ubiquitinated. To date, around 70 FBPs have been identified in humans and can be subdivided into distinct families, based on the protein-recruiting domains they possess. The FBXL subfamily is defined by the presence of multiple leucine-rich repeat (LRR) protein-binding domains. But how the 22 FBPs of the FBXL family achieve their individual specificities, despite having highly similar structural domains to recruit their substrates, is not clear. Here, we review and explore the FBXL family members in detail highlighting their structural and functional similarities and differences and how they engage their substrates through their LRRs to adopt unique interactomes.

摘要

泛素-蛋白酶体系统 (UPS) 负责将蛋白质快速靶向到 26S 蛋白酶体进行降解,这需要 E1、E2 和 E3 酶在明确的级联反应中协调作用。F -box 蛋白 (FBPs) 是 Skp1-cullin1-FBP (SCF)-型 E3 泛素连接酶的底物募集亚基,决定哪些蛋白质被泛素化。迄今为止,在人类中已鉴定出约 70 种 FBP,可根据它们所具有的蛋白募集结构域分为不同的家族。FBXL 亚家族的特征是存在多个富含亮氨酸重复 (LRR) 蛋白结合结构域。但是,尽管 FBXL 家族的 22 种 FBP 具有高度相似的结构域来募集其底物,但它们如何实现各自的特异性尚不清楚。在这里,我们详细回顾和探讨了 FBXL 家族成员,强调了它们的结构和功能相似性和差异性,以及它们如何通过 LRR 与底物结合,从而形成独特的相互作用组。

https://cdn.ncbi.nlm.nih.gov/pmc/blobs/b706/7729025/d63545ac69e6/rsob-10-200319-g8.jpg
https://cdn.ncbi.nlm.nih.gov/pmc/blobs/b706/7729025/cb14f3870755/rsob-10-200319-g1.jpg
https://cdn.ncbi.nlm.nih.gov/pmc/blobs/b706/7729025/86a295587952/rsob-10-200319-g2.jpg
https://cdn.ncbi.nlm.nih.gov/pmc/blobs/b706/7729025/fdc0303724bb/rsob-10-200319-g3.jpg
https://cdn.ncbi.nlm.nih.gov/pmc/blobs/b706/7729025/b279b4de1679/rsob-10-200319-g4.jpg
https://cdn.ncbi.nlm.nih.gov/pmc/blobs/b706/7729025/c50783877f8c/rsob-10-200319-g5.jpg
https://cdn.ncbi.nlm.nih.gov/pmc/blobs/b706/7729025/7b4cb000a77b/rsob-10-200319-g6.jpg
https://cdn.ncbi.nlm.nih.gov/pmc/blobs/b706/7729025/dac40ac46927/rsob-10-200319-g7.jpg
https://cdn.ncbi.nlm.nih.gov/pmc/blobs/b706/7729025/d63545ac69e6/rsob-10-200319-g8.jpg
https://cdn.ncbi.nlm.nih.gov/pmc/blobs/b706/7729025/cb14f3870755/rsob-10-200319-g1.jpg
https://cdn.ncbi.nlm.nih.gov/pmc/blobs/b706/7729025/86a295587952/rsob-10-200319-g2.jpg
https://cdn.ncbi.nlm.nih.gov/pmc/blobs/b706/7729025/fdc0303724bb/rsob-10-200319-g3.jpg
https://cdn.ncbi.nlm.nih.gov/pmc/blobs/b706/7729025/b279b4de1679/rsob-10-200319-g4.jpg
https://cdn.ncbi.nlm.nih.gov/pmc/blobs/b706/7729025/c50783877f8c/rsob-10-200319-g5.jpg
https://cdn.ncbi.nlm.nih.gov/pmc/blobs/b706/7729025/7b4cb000a77b/rsob-10-200319-g6.jpg
https://cdn.ncbi.nlm.nih.gov/pmc/blobs/b706/7729025/dac40ac46927/rsob-10-200319-g7.jpg
https://cdn.ncbi.nlm.nih.gov/pmc/blobs/b706/7729025/d63545ac69e6/rsob-10-200319-g8.jpg

相似文献

1
The FBXL family of F-box proteins: variations on a theme.FBXL 家族的 F-box 蛋白:万变不离其宗。
Open Biol. 2020 Nov;10(11):200319. doi: 10.1098/rsob.200319. Epub 2020 Nov 25.
2
Role of SKP1-CUL1-F-box-protein (SCF) E3 ubiquitin ligases in skin cancer.SKP1-CUL1-F-box 蛋白(SCF)E3 泛素连接酶在皮肤癌中的作用。
J Genet Genomics. 2013 Mar 20;40(3):97-106. doi: 10.1016/j.jgg.2013.02.001. Epub 2013 Feb 10.
3
Beyond ubiquitination: the atypical functions of Fbxo7 and other F-box proteins.超越泛素化:Fbxo7 和其他 F -box 蛋白的非典型功能。
Open Biol. 2013 Oct 9;3(10):130131. doi: 10.1098/rsob.130131.
4
Involvement of F-BOX proteins in progression and development of human malignancies.F-Box蛋白在人类恶性肿瘤进展与发展中的作用
Semin Cancer Biol. 2016 Feb;36:18-32. doi: 10.1016/j.semcancer.2015.09.008. Epub 2015 Sep 26.
5
O sensing-associated glycosylation exposes the F-box-combining site of the Skp1 subunit in E3 ubiquitin ligases.O 连接糖基化暴露了 E3 泛素连接酶 Skp1 亚基的 F -box 结合位点。
J Biol Chem. 2017 Nov 17;292(46):18897-18915. doi: 10.1074/jbc.M117.809160. Epub 2017 Sep 19.
6
SCFFBXL¹⁵ regulates BMP signalling by directing the degradation of HECT-type ubiquitin ligase Smurf1.SCFFBXL15 通过指导 HECT 型泛素连接酶 Smurf1 的降解来调节 BMP 信号通路。
EMBO J. 2011 May 13;30(13):2675-89. doi: 10.1038/emboj.2011.155.
7
Identification of Elongin C and Skp1 sequences that determine Cullin selection.确定Cullin选择的延伸蛋白C和Skp1序列的鉴定
J Biol Chem. 2004 Oct 8;279(41):43019-26. doi: 10.1074/jbc.M408018200. Epub 2004 Jul 27.
8
Structural, expression and interaction analysis of rice SKP1-like genes.水稻 SKP1 样基因的结构、表达及相互作用分析。
DNA Res. 2013 Feb;20(1):67-78. doi: 10.1093/dnares/dss034. Epub 2012 Dec 17.
9
Identification, Classification and Characterization Analysis of Gene in Cotton.棉花基因的鉴定、分类与特征分析。
Genes (Basel). 2022 Nov 23;13(12):2194. doi: 10.3390/genes13122194.
10
The F-box subunit of the SCF E3 complex is encoded by a diverse superfamily of genes in Arabidopsis.SCF E3复合体的F-box亚基由拟南芥中一个多样的基因超家族编码。
Proc Natl Acad Sci U S A. 2002 Aug 20;99(17):11519-24. doi: 10.1073/pnas.162339999. Epub 2002 Aug 8.

引用本文的文献

1
F-box proteins at the crossroads of ubiquitination and tumor immunity: regulatory networks and immunotherapy strategies.泛素化与肿瘤免疫交叉点上的F-box蛋白:调控网络与免疫治疗策略
Front Immunol. 2025 Jun 4;16:1596344. doi: 10.3389/fimmu.2025.1596344. eCollection 2025.
2
Large-scale multi-omics identifies drug targets for heart failure with reduced and preserved ejection fraction.大规模多组学技术确定射血分数降低和保留的心力衰竭的药物靶点。
Nat Cardiovasc Res. 2025 Mar;4(3):293-311. doi: 10.1038/s44161-025-00609-1. Epub 2025 Feb 6.
3
Unraveling Isoform Complexity: The Roles of M1- and M87-Spastin in Spastic Paraplegia 4 (SPG4).

本文引用的文献

1
Structural basis for dimerization quality control.二聚体质量控制的结构基础。
Nature. 2020 Oct;586(7829):452-456. doi: 10.1038/s41586-020-2636-7. Epub 2020 Aug 19.
2
F-box proteins and cancer: an update from functional and regulatory mechanism to therapeutic clinical prospects.F -box 蛋白与癌症:从功能和调控机制到治疗临床前景的最新研究进展。
Theranostics. 2020 Mar 4;10(9):4150-4167. doi: 10.7150/thno.42735. eCollection 2020.
3
Cryptochromes modulate E2F family transcription factors.隐花色素调节 E2F 家族转录因子。
解析异构体复杂性:M1型和M87型痉挛素在痉挛性截瘫4型(SPG4)中的作用
Mov Disord. 2025 Mar;40(3):420-430. doi: 10.1002/mds.30072. Epub 2024 Nov 29.
4
Kinase function of TgTKL1 is essential for its role in propagation and pathogenesis.TgTKL1 的激酶功能对于其在传播和发病机制中的作用至关重要。
mSphere. 2024 Nov 21;9(11):e0077924. doi: 10.1128/msphere.00779-24. Epub 2024 Oct 30.
5
The emerging and diverse roles of F-box proteins in spermatogenesis and male infertility.F-box蛋白在精子发生和男性不育中的新出现及多样作用。
Cell Regen. 2024 Jun 26;13(1):13. doi: 10.1186/s13619-024-00196-9.
6
FBXL8 inhibits post-myocardial infarction cardiac fibrosis by targeting Snail1 for ubiquitin-proteasome degradation.FBXL8 通过靶向 Snail1 进行泛素-蛋白酶体降解来抑制心肌梗死后心脏纤维化。
Cell Death Dis. 2024 Apr 13;15(4):263. doi: 10.1038/s41419-024-06646-1.
7
Structural basis for binding of Smaug to the GPCR Smoothened and to the germline inducer Oskar.Smaug 与 GPCR Smoothened 及生殖系诱导因子 Oskar 结合的结构基础。
Proc Natl Acad Sci U S A. 2023 Aug 8;120(32):e2304385120. doi: 10.1073/pnas.2304385120. Epub 2023 Jul 31.
8
Emergence of consciousness from anesthesia through ubiquitin degradation of KCC2 in the ventral posteromedial nucleus of the thalamus.通过丘脑腹后内侧核中KCC2的泛素化降解实现从麻醉中苏醒的意识恢复。
Nat Neurosci. 2023 May;26(5):751-764. doi: 10.1038/s41593-023-01290-y. Epub 2023 Mar 27.
9
Genome-wide identification of members of the family in almond (), cloning and expression characterization of .杏仁()中家族成员的全基因组鉴定、的克隆与表达特征分析
Physiol Mol Biol Plants. 2023 Jan;29(1):35-49. doi: 10.1007/s12298-023-01278-9. Epub 2023 Jan 21.
10
Identification, Classification and Characterization Analysis of Gene in Cotton.棉花基因的鉴定、分类与特征分析。
Genes (Basel). 2022 Nov 23;13(12):2194. doi: 10.3390/genes13122194.
Sci Rep. 2020 Mar 5;10(1):4077. doi: 10.1038/s41598-020-61087-y.
4
FBXL5 Regulates IRP2 Stability in Iron Homeostasis via an Oxygen-Responsive [2Fe2S] Cluster.FBXL5 通过一个氧响应的[2Fe2S]簇调控铁稳态中的 IRP2 稳定性。
Mol Cell. 2020 Apr 2;78(1):31-41.e5. doi: 10.1016/j.molcel.2020.02.011. Epub 2020 Mar 2.
5
NEDD8 nucleates a multivalent cullin-RING-UBE2D ubiquitin ligation assembly.NEDD8 成核多价 Cullin-RING-UBE2D 泛素连接组装。
Nature. 2020 Feb;578(7795):461-466. doi: 10.1038/s41586-020-2000-y. Epub 2020 Feb 12.
6
ELM-the eukaryotic linear motif resource in 2020.ELM-the eukaryotic linear motif resource in 2020. ELM-the 2020 eukaryotic linear motif resource.
Nucleic Acids Res. 2020 Jan 8;48(D1):D296-D306. doi: 10.1093/nar/gkz1030.
7
O-GlcNAcylation-mediated degradation of FBXL2 stabilizes FOXM1 to induce cancer progression.O-GlcNAcylation 介导的 FBXL2 降解稳定 FOXM1 诱导癌症进展。
Biochem Biophys Res Commun. 2020 Jan 15;521(3):632-638. doi: 10.1016/j.bbrc.2019.10.164. Epub 2019 Oct 31.
8
Targeted protein degradation: expanding the toolbox.靶向蛋白降解:拓展工具盒。
Nat Rev Drug Discov. 2019 Dec;18(12):949-963. doi: 10.1038/s41573-019-0047-y. Epub 2019 Oct 30.
9
Fbxl17 is rearranged in breast cancer and loss of its activity leads to increased global O-GlcNAcylation.Fbxl17 在乳腺癌中发生重排,其活性丧失导致 O-GlcNAcylation 整体增加。
Cell Mol Life Sci. 2020 Jul;77(13):2605-2620. doi: 10.1007/s00018-019-03306-y. Epub 2019 Sep 27.
10
Insights into ubiquitin chain architecture using Ub-clipping.利用 Ub 剪接技术深入了解泛素链结构
Nature. 2019 Aug;572(7770):533-537. doi: 10.1038/s41586-019-1482-y. Epub 2019 Aug 15.