Department of Gynaecology, Obstetrics and Gynaecology Hospital, Fudan University, 419 Fangxie Road, Shanghai, 200011, China.
Shanghai Key Laboratory of Female Reproductive Endocrine-Related Diseases, 413 Zhaozhou Road, Shanghai, 200011, China.
J Exp Clin Cancer Res. 2020 Nov 25;39(1):260. doi: 10.1186/s13046-020-01745-1.
The E6 oncoproteins of human papillomavirus (HPV) 16/18 are the critical drivers of cervical cancer (CC) progression. Extracellular vesicles (EVs) are emerging as critical mediators of cancer-tumor microenvironment (TME) communication. However, whether EVs contribute to HPV 16/18 E6-mediated impacts on CC progression remains unclear.
A series of in vitro and in vivo assays were performed to elucidate the roles and mechanism of EV-Wnt7b in HPV E6-induced CC angiogenesis. The prognostic value of serum EV-Wnt7b was determined and a predictive nomogram model was established.
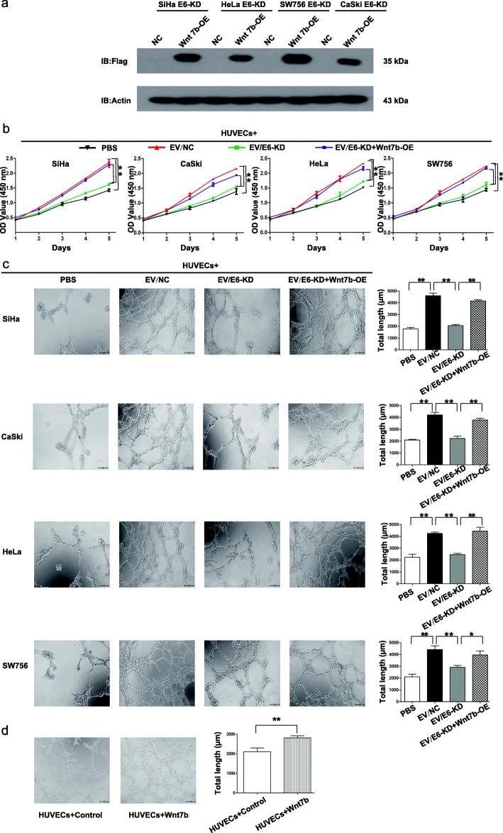
HPV 16/18 E6 upregulated Wnt7b mRNA expression in four HPV 16/18-positive CC cell lines and their EVs. In vitro and in vivo experiments demonstrated that EV-Wnt7b mRNA was transferred to and modulated human umbilical vein endothelial cells (HUVECs) toward more proliferative and proangiogenic behaviors by impacting β-catenin signaling. Clinically, serum EV-Wnt7b levels were elevated in CC patients and significantly correlated with an aggressive phenotype. Serum EV-Wnt7b was determined to be an independent prognostic factor for CC overall survival (OS) and recurrence-free survival (RFS). Notably, we successfully established a novel predictive nomogram model using serum EV-Wnt7b, which showed good prediction of 1- and 3-year OS and RFS.
Our results illustrate a potential crosstalk between HPV 16/18-positive CC cells and HUVECs via EVs in the TME and highlight the potential of circulating EV-Wnt7b as a novel predictive biomarker for CC prognosis.
人乳头瘤病毒(HPV)16/18 的 E6 癌蛋白是宫颈癌(CC)进展的关键驱动因素。细胞外囊泡(EVs)作为癌症-肿瘤微环境(TME)通讯的关键介质而出现。然而,EVs 是否有助于 HPV 16/18 E6 介导的对 CC 进展的影响尚不清楚。
进行了一系列的体外和体内实验,以阐明 EV-Wnt7b 在 HPV E6 诱导的 CC 血管生成中的作用和机制。确定了血清 EV-Wnt7b 的预后价值,并建立了预测列线图模型。
HPV 16/18 E6 在四种 HPV 16/18 阳性 CC 细胞系及其 EV 中上调 Wnt7b mRNA 表达。体外和体内实验表明,EV-Wnt7b mRNA 通过影响β-catenin 信号转导,转移到并调节人脐静脉内皮细胞(HUVECs),使其向更具增殖和促血管生成的行为发展。临床上,CC 患者的血清 EV-Wnt7b 水平升高,与侵袭性表型显著相关。血清 EV-Wnt7b 被确定为 CC 总生存期(OS)和无复发生存期(RFS)的独立预后因素。值得注意的是,我们成功地使用血清 EV-Wnt7b 建立了一种新的预测列线图模型,该模型对 1 年和 3 年的 OS 和 RFS 具有良好的预测能力。
我们的研究结果说明了 TME 中 HPV 16/18 阳性 CC 细胞与 HUVECs 之间通过 EV 进行的潜在串扰,并强调了循环 EV-Wnt7b 作为 CC 预后预测的新型预测生物标志物的潜力。