Suppr超能文献

与谷氨酸能神经元相比,GABA能神经元对促进生长的C3bot治疗具有更高的敏感性,这是由波形蛋白介导的。

The Higher Sensitivity of GABAergic Compared to Glutamatergic Neurons to Growth-Promoting C3bot Treatment Is Mediated by Vimentin.

作者信息

Adolf Andrej, Turko Paul, Rohrbeck Astrid, Just Ingo, Vida Imre, Ahnert-Hilger Gudrun, Höltje Markus

机构信息

Institute of Integrative Neuroanatomy, Charité-Universitätsmedizin Berlin, corporate member of Freie Universität Berlin, Humboldt-Universität zu Berlin, and Berlin Institute of Health, Berlin, Germany.

Institute of Toxicology, Hannover Medical School (MHH), Hannover, Germany.

出版信息

Front Cell Neurosci. 2020 Nov 3;14:596072. doi: 10.3389/fncel.2020.596072. eCollection 2020.

Abstract

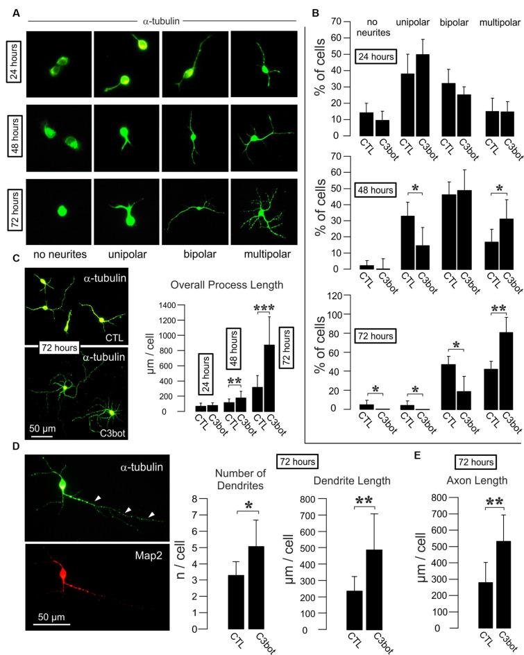
The current study investigates the neurotrophic effects of C3 transferase (C3bot) on highly purified, glia-free, GABAergic, and glutamatergic neurons. Incubation with nanomolar concentrations of C3bot promotes dendrite formation as well as dendritic and axonal outgrowth in rat GABAergic neurons. A comparison of C3bot effects on sorted mouse GABAergic and glutamatergic neurons obtained from newly established ; mice revealed a higher sensitivity of GABAergic cells to axonotrophic and dendritic effects of C3bot in terms of process length and branch formation. Protein biochemical analysis of known C3bot binding partners revealed comparable amounts of β1 integrin in both cell types but a higher expression of vimentin in GABAergic neurons. Accordingly, binding of C3bot to GABAergic neurons was stronger than binding to glutamatergic neurons. A combinatory treatment of glutamatergic neurons with C3bot and vimentin raised the amount of bound C3bot to levels comparable to the ones in GABAergic neurons, thereby confirming the specificity of effects. Overall, different surface vimentin levels between GABAergic and glutamatergic neurons exist that mediate neurotrophic C3bot effects.

摘要

本研究调查了C3转移酶(C3bot)对高度纯化、无胶质细胞、γ-氨基丁酸能(GABAergic)和谷氨酸能神经元的神经营养作用。用纳摩尔浓度的C3bot孵育可促进大鼠GABA能神经元的树突形成以及树突和轴突生长。比较C3bot对从新建立的小鼠中分离出的小鼠GABA能和谷氨酸能神经元的作用发现,就突起长度和分支形成而言,GABA能细胞对C3bot的轴突营养和树突作用更敏感。对已知的C3bot结合伙伴进行蛋白质生化分析发现,两种细胞类型中β1整合素的含量相当,但波形蛋白在GABA能神经元中的表达更高。因此,C3bot与GABA能神经元的结合强于与谷氨酸能神经元的结合。用C3bot和波形蛋白联合处理谷氨酸能神经元,使结合的C3bot量提高到与GABA能神经元相当的水平,从而证实了作用的特异性。总体而言,GABA能和谷氨酸能神经元之间存在不同的表面波形蛋白水平,介导了C3bot的神经营养作用。

https://cdn.ncbi.nlm.nih.gov/pmc/blobs/25dc/7669547/8cdce271f66c/fncel-14-596072-g0001.jpg

文献AI研究员

20分钟写一篇综述,助力文献阅读效率提升50倍。

立即体验

用中文搜PubMed

大模型驱动的PubMed中文搜索引擎

马上搜索

文档翻译

学术文献翻译模型,支持多种主流文档格式。

立即体验