• 文献检索
  • 文档翻译
  • 深度研究
  • 学术资讯
  • Suppr Zotero 插件Zotero 插件
  • 邀请有礼
  • 套餐&价格
  • 历史记录
应用&插件
Suppr Zotero 插件Zotero 插件浏览器插件Mac 客户端Windows 客户端微信小程序
定价
高级版会员购买积分包购买API积分包
服务
文献检索文档翻译深度研究API 文档MCP 服务
关于我们
关于 Suppr公司介绍联系我们用户协议隐私条款
关注我们

Suppr 超能文献

核心技术专利:CN118964589B侵权必究
粤ICP备2023148730 号-1Suppr @ 2026

文献检索

告别复杂PubMed语法,用中文像聊天一样搜索,搜遍4000万医学文献。AI智能推荐,让科研检索更轻松。

立即免费搜索

文件翻译

保留排版,准确专业,支持PDF/Word/PPT等文件格式,支持 12+语言互译。

免费翻译文档

深度研究

AI帮你快速写综述,25分钟生成高质量综述,智能提取关键信息,辅助科研写作。

立即免费体验

围产期接触草铵膦会损害运动协调和中间神经元迁移。

Impairment of motor coordination and interneuron migration in perinatal exposure to glufosinate-ammonium.

机构信息

Jeonbuk Branch Institute, Korea Institute of Toxicology, 30 Baekhak1-gil, Jeongeup, Jeollabuk-do, 56212, Republic of Korea.

出版信息

Sci Rep. 2020 Nov 26;10(1):20647. doi: 10.1038/s41598-020-76869-7.

DOI:10.1038/s41598-020-76869-7
PMID:33244012
原文链接:https://pmc.ncbi.nlm.nih.gov/articles/PMC7691990/
Abstract

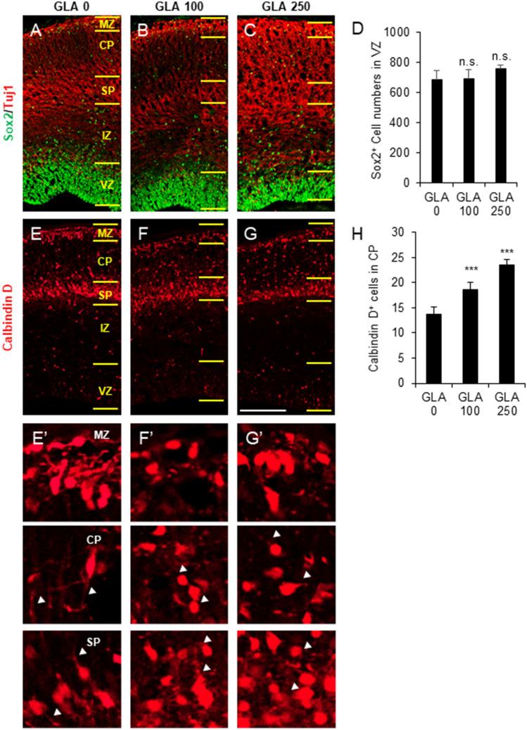
Glufosinate-ammonium (GLA) is a broad-spectrum herbicide for agricultural weed control and crop desiccation. Due to many GLA-resistant crops being developed to effectively control weeds and increase harvest yields, herbicide usage and the residual GLA in food has increased significantly. Though perinatal exposure by the residual GLA in food might affect brain development, the developmental neurotoxicity of GLA is still unclear. Therefore, this study aimed to investigate the effects of perinatal exposure to GLA on cortical development. The analysis revealed that perinatal GLA exposure altered behavioral changes in offspring, especially motor functional behavior. Moreover, perinatal GLA exposure affected cortical development, particularly by disrupting interneuron migration. These results provide new evidence that early life exposure to GLA alters cortical development.

摘要

草铵膦(GLA)是一种用于农业杂草防治和作物脱水的广谱除草剂。由于许多抗草铵膦的作物被开发出来,以有效地控制杂草和提高收获产量,除草剂的使用和食品中的残留草铵膦显著增加。尽管食物中的残留草铵膦可能会影响大脑发育,但草铵膦的发育神经毒性仍不清楚。因此,本研究旨在探讨围产期暴露于草铵膦对皮质发育的影响。分析表明,围产期 GLA 暴露改变了后代的行为变化,特别是运动功能行为。此外,围产期 GLA 暴露还影响皮质发育,特别是通过干扰中间神经元的迁移。这些结果提供了新的证据,表明早期生活接触草铵膦会改变皮质发育。

https://cdn.ncbi.nlm.nih.gov/pmc/blobs/e5fe/7691990/c5d2e600f21b/41598_2020_76869_Fig7_HTML.jpg
https://cdn.ncbi.nlm.nih.gov/pmc/blobs/e5fe/7691990/59cc01818b9d/41598_2020_76869_Fig1_HTML.jpg
https://cdn.ncbi.nlm.nih.gov/pmc/blobs/e5fe/7691990/89880ea09eae/41598_2020_76869_Fig2_HTML.jpg
https://cdn.ncbi.nlm.nih.gov/pmc/blobs/e5fe/7691990/e768daa93892/41598_2020_76869_Fig3_HTML.jpg
https://cdn.ncbi.nlm.nih.gov/pmc/blobs/e5fe/7691990/4ea624f5bdc9/41598_2020_76869_Fig4_HTML.jpg
https://cdn.ncbi.nlm.nih.gov/pmc/blobs/e5fe/7691990/1ac6d0baaa3a/41598_2020_76869_Fig5_HTML.jpg
https://cdn.ncbi.nlm.nih.gov/pmc/blobs/e5fe/7691990/58ec6f178525/41598_2020_76869_Fig6_HTML.jpg
https://cdn.ncbi.nlm.nih.gov/pmc/blobs/e5fe/7691990/c5d2e600f21b/41598_2020_76869_Fig7_HTML.jpg
https://cdn.ncbi.nlm.nih.gov/pmc/blobs/e5fe/7691990/59cc01818b9d/41598_2020_76869_Fig1_HTML.jpg
https://cdn.ncbi.nlm.nih.gov/pmc/blobs/e5fe/7691990/89880ea09eae/41598_2020_76869_Fig2_HTML.jpg
https://cdn.ncbi.nlm.nih.gov/pmc/blobs/e5fe/7691990/e768daa93892/41598_2020_76869_Fig3_HTML.jpg
https://cdn.ncbi.nlm.nih.gov/pmc/blobs/e5fe/7691990/4ea624f5bdc9/41598_2020_76869_Fig4_HTML.jpg
https://cdn.ncbi.nlm.nih.gov/pmc/blobs/e5fe/7691990/1ac6d0baaa3a/41598_2020_76869_Fig5_HTML.jpg
https://cdn.ncbi.nlm.nih.gov/pmc/blobs/e5fe/7691990/58ec6f178525/41598_2020_76869_Fig6_HTML.jpg
https://cdn.ncbi.nlm.nih.gov/pmc/blobs/e5fe/7691990/c5d2e600f21b/41598_2020_76869_Fig7_HTML.jpg

相似文献

1
Impairment of motor coordination and interneuron migration in perinatal exposure to glufosinate-ammonium.围产期接触草铵膦会损害运动协调和中间神经元迁移。
Sci Rep. 2020 Nov 26;10(1):20647. doi: 10.1038/s41598-020-76869-7.
2
Bioaccumulation, behavior changes and physiological disruptions with gender-dependent in lizards (Eremias argus) after exposure to glufosinate-ammonium and l-glufosinate-ammonium.暴露于草甘膦铵盐和 L-草甘膦铵盐后蜥蜴(荒漠麻蜥)的生物积累、行为改变和性别相关的生理紊乱
Chemosphere. 2019 Jul;226:817-824. doi: 10.1016/j.chemosphere.2019.04.007. Epub 2019 Apr 3.
3
Multiple effects of the herbicide glufosinate-ammonium and its main metabolite on neural stem cells from the subventricular zone of newborn mice.草甘膦铵盐及其主要代谢物对新生小鼠室下区神经干细胞的多种影响。
Neurotoxicology. 2018 Dec;69:152-163. doi: 10.1016/j.neuro.2018.10.001. Epub 2018 Oct 10.
4
Perinatal Exposure to Glufosinate Ammonium Herbicide Impairs Neurogenesis and Neuroblast Migration through Cytoskeleton Destabilization.围产期接触草铵膦除草剂会通过破坏细胞骨架损害神经发生和神经母细胞迁移。
Front Cell Neurosci. 2016 Aug 9;10:191. doi: 10.3389/fncel.2016.00191. eCollection 2016.
5
Pre- and postnatal exposure to low dose glufosinate ammonium induces autism-like phenotypes in mice.产前和产后暴露于低剂量草铵膦会在小鼠中诱发自闭症样表型。
Front Behav Neurosci. 2014 Nov 20;8:390. doi: 10.3389/fnbeh.2014.00390. eCollection 2014.
6
Serial ammonia measurement in patients poisoned with glufosinate ammonium herbicide.草甘膦铵盐除草剂中毒患者的连续血氨测定
Hum Exp Toxicol. 2016 May;35(5):554-61. doi: 10.1177/0960327115595688. Epub 2015 Jul 15.
7
Developmental synapse pathology triggered by maternal exposure to the herbicide glufosinate ammonium.母体接触除草剂草铵膦引发的发育性突触病理变化。
Front Mol Neurosci. 2023 Nov 30;16:1298238. doi: 10.3389/fnmol.2023.1298238. eCollection 2023.
8
Immunotoxicity and transcriptome analysis of zebrafish embryos in response to glufosinate-ammonium exposure.暴露于草甘膦铵盐中对斑马鱼胚胎的免疫毒性和转录组分析。
Chemosphere. 2019 Dec;236:124423. doi: 10.1016/j.chemosphere.2019.124423. Epub 2019 Jul 20.
9
Prenatal exposure to glufosinate ammonium disturbs gut microbiome and induces behavioral abnormalities in mice.孕期暴露于草铵膦会扰乱肠道微生物组,并导致小鼠出现行为异常。
J Hazard Mater. 2020 May 5;389:122152. doi: 10.1016/j.jhazmat.2020.122152. Epub 2020 Jan 21.
10
Glufosinate-ammonium: a review of the current state of knowledge.草铵膦:当前知识状况综述。
Pest Manag Sci. 2020 Dec;76(12):3911-3925. doi: 10.1002/ps.5965. Epub 2020 Jul 28.

引用本文的文献

1
The herbicides glyphosate and glufosinate and the cyanotoxin β-N-methylamino-l-alanine induce long-term motor disorders following postnatal exposure: the importance of prior asymptomatic maternal inflammatory sensitization.除草剂草甘膦和草铵膦以及氰毒素β-N-甲基氨基-L-丙氨酸在产后接触后会引发长期运动障碍:产前无症状母体炎症致敏作用的重要性。
Front Neurosci. 2023 Jun 9;17:1172693. doi: 10.3389/fnins.2023.1172693. eCollection 2023.

本文引用的文献

1
Shank2 Deletion in Parvalbumin Neurons Leads to Moderate Hyperactivity, Enhanced Self-Grooming and Suppressed Seizure Susceptibility in Mice.小白蛋白神经元中Shank2基因缺失导致小鼠中度多动、自我梳理行为增强及癫痫易感性降低。
Front Mol Neurosci. 2018 Jun 19;11:209. doi: 10.3389/fnmol.2018.00209. eCollection 2018.
2
Developmental Dysfunction of VIP Interneurons Impairs Cortical Circuits.血管活性肠肽中间神经元的发育功能障碍会损害皮质回路。
Neuron. 2017 Aug 16;95(4):884-895.e9. doi: 10.1016/j.neuron.2017.07.034.
3
Parvalbumin-Expressing GABAergic Neurons in Primary Motor Cortex Signal Reaching.
初级运动皮层中表达小白蛋白的γ-氨基丁酸能神经元发出到达信号。
Cell Rep. 2017 Jul 11;20(2):308-318. doi: 10.1016/j.celrep.2017.06.044.
4
Neural Stem Cells to Cerebral Cortex: Emerging Mechanisms Regulating Progenitor Behavior and Productivity.从神经干细胞到大脑皮层:调节祖细胞行为和增殖能力的新机制
J Neurosci. 2016 Nov 9;36(45):11394-11401. doi: 10.1523/JNEUROSCI.2359-16.2016.
5
A Battery of Motor Tests in a Neonatal Mouse Model of Cerebral Palsy.脑瘫新生小鼠模型中的一组运动测试
J Vis Exp. 2016 Nov 3(117):53569. doi: 10.3791/53569.
6
ISL1-based LIM complexes control Slit2 transcription in developing cranial motor neurons.基于 ISL1 的 LIM 复合物控制颅运动神经元发育过程中 Slit2 的转录。
Sci Rep. 2016 Nov 7;6:36491. doi: 10.1038/srep36491.
7
Light-induced Notch activity controls neurogenic and gliogenic potential of neural progenitors.光诱导的Notch活性控制神经祖细胞的神经发生和胶质发生潜能。
Biochem Biophys Res Commun. 2016 Oct 28;479(4):820-826. doi: 10.1016/j.bbrc.2016.09.124. Epub 2016 Sep 25.
8
GABAergic Interneurons in the Neocortex: From Cellular Properties to Circuits.新皮层中的γ-氨基丁酸能中间神经元:从细胞特性到神经回路
Neuron. 2016 Jul 20;91(2):260-92. doi: 10.1016/j.neuron.2016.06.033.
9
Building the Neuronal Microtubule Cytoskeleton.构建神经元微管细胞骨架。
Neuron. 2015 Aug 5;87(3):492-506. doi: 10.1016/j.neuron.2015.05.046.
10
Assessment of Motor Coordination and Balance in Mice Using the Rotarod, Elevated Bridge, and Footprint Tests.使用转棒试验、高架桥试验和足印试验评估小鼠的运动协调性和平衡能力。
Curr Protoc Mouse Biol. 2012 Mar 1;2(1):37-53. doi: 10.1002/9780470942390.mo110165.